GM Service Manual Online
For 1990-2009 cars only
Makes
🢒
Pontiac
🢒
2004
🢒
Wave
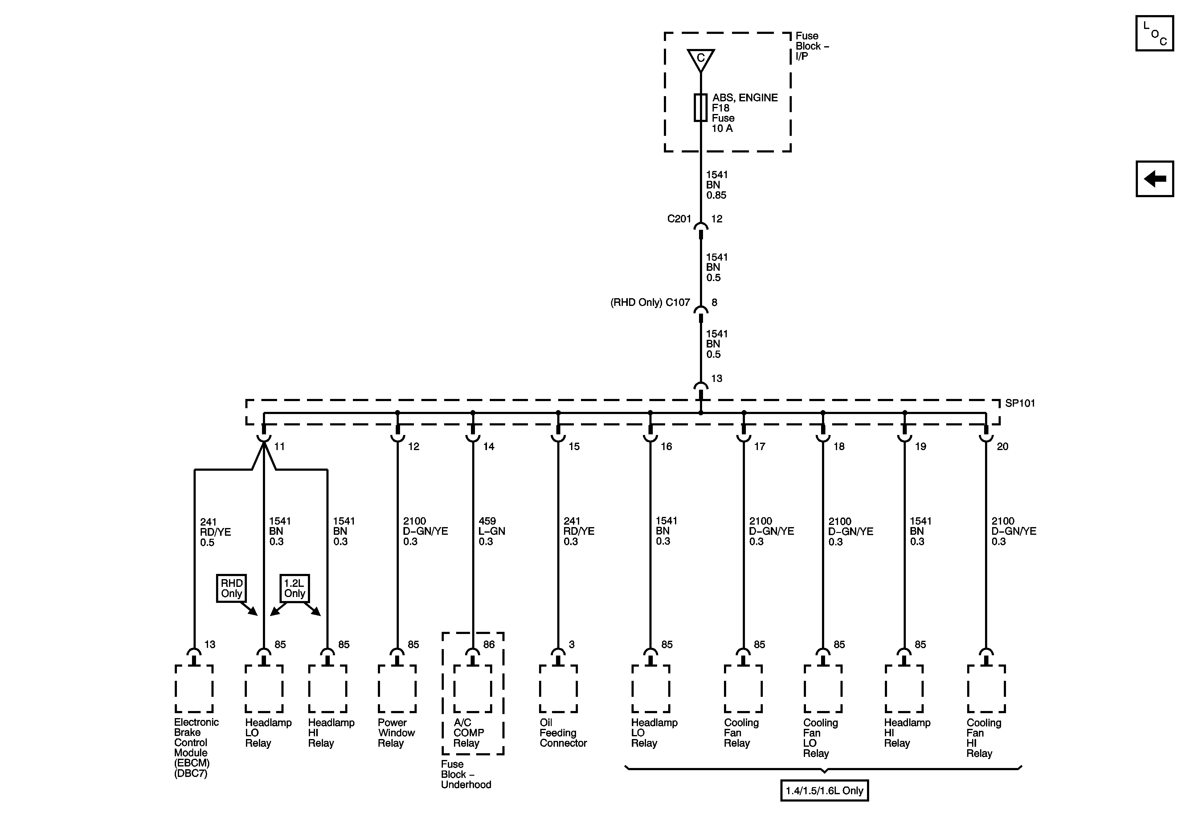
🢒 Instrument Panel Fuse Block - ABS Engine Fuse
Instrument Panel Fuse Block - ABS Engine Fuse
Instrument Panel Fuse Block - ABS, ENGINE Fuse
Master Electrical Component List
Instrument Panel Fuse Block - DIS Injector Fuse
Underhood Fuse Block - IGN 2 Fuse, Ignition Switch, I/P Fuse Block, - DIS INJECTOR, ECM TCM, WIPER WASHER, and HVAC BLOWER Fuses