GM Service Manual Online
For 1990-2009 cars only
Makes
🢒
Pontiac
🢒
2004
🢒
Wave
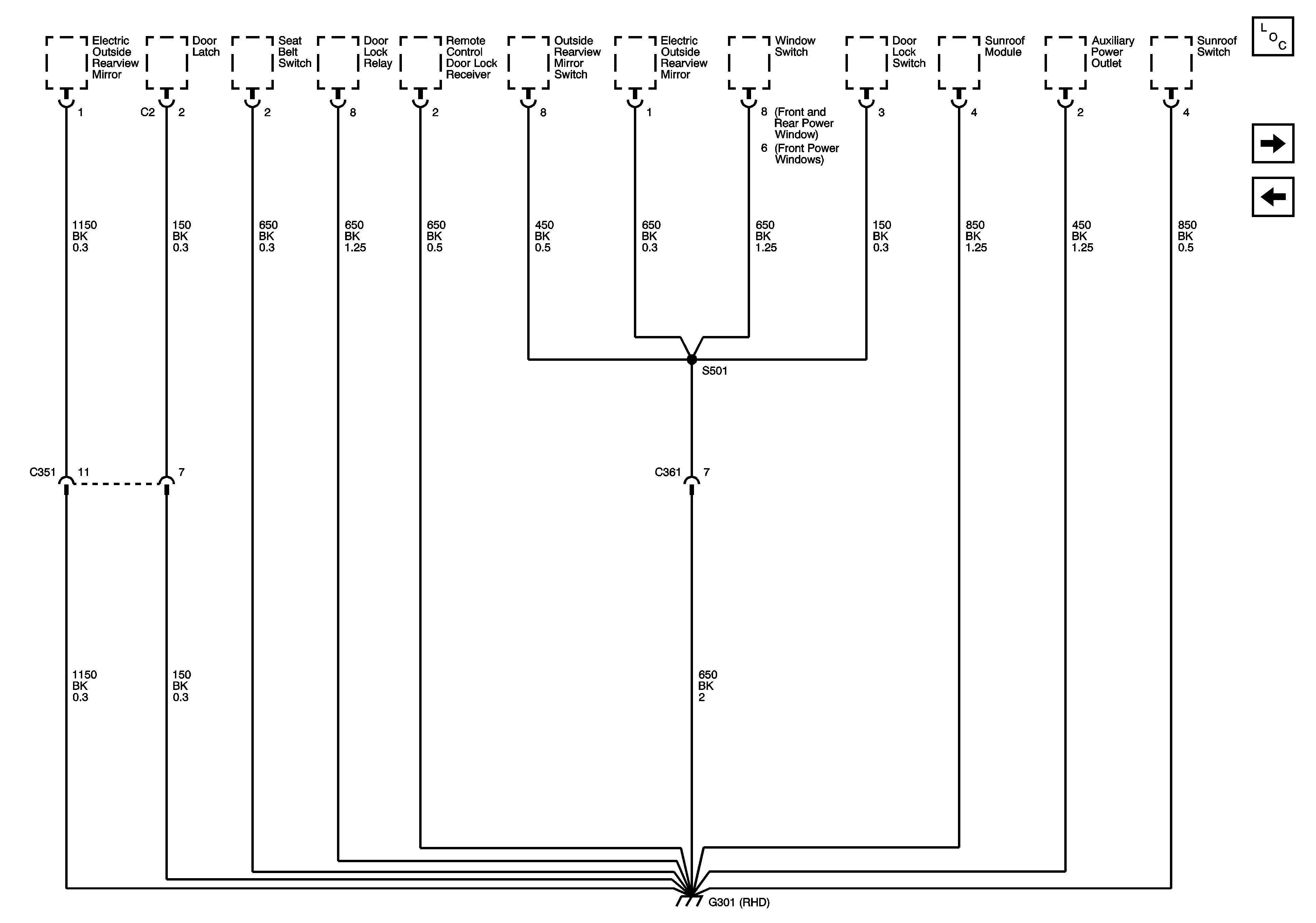
🢒 G301 (RHD)
G301 (RHD)
G301 (RHD)
Master Electrical Component List
G401 Notchback
G301 (LHD)