GM Service Manual Online
For 1990-2009 cars only
Makes
🢒
Pontiac
🢒
2005
🢒
Wave
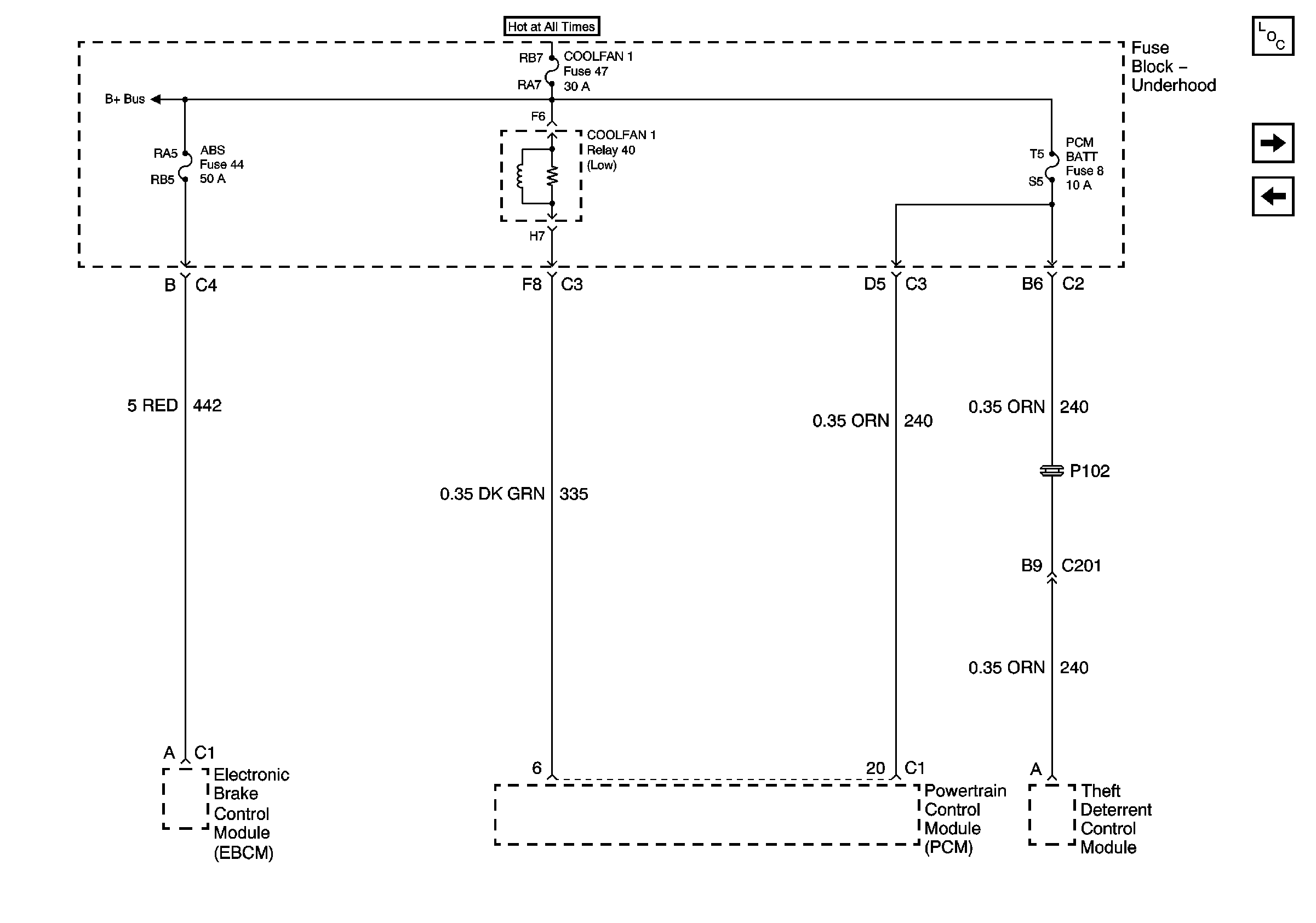
🢒 ABS, PCM BATT, and COOLFAN 1 Fuses - 3.8L
ABS, PCM BATT, and COOLFAN 1 Fuses - 3.8L
ABS, PCM BATT, and the Cool Fan 1 Fuses - 3.8L
Master Electrical Component List
AIR, C/LTR, AUX PWR, WSW, and ACCY Fuses - 3.8L
DRL, HDHIBML, HDHIBMR, HDLOBML, and HDLOBMR Fuses - 3.8L
Underhood Fuse Block B+ Bus - 3.8L