GM Service Manual Online
For 1990-2009 cars only
Makes
🢒
Pontiac
🢒
2007
🢒
Wave
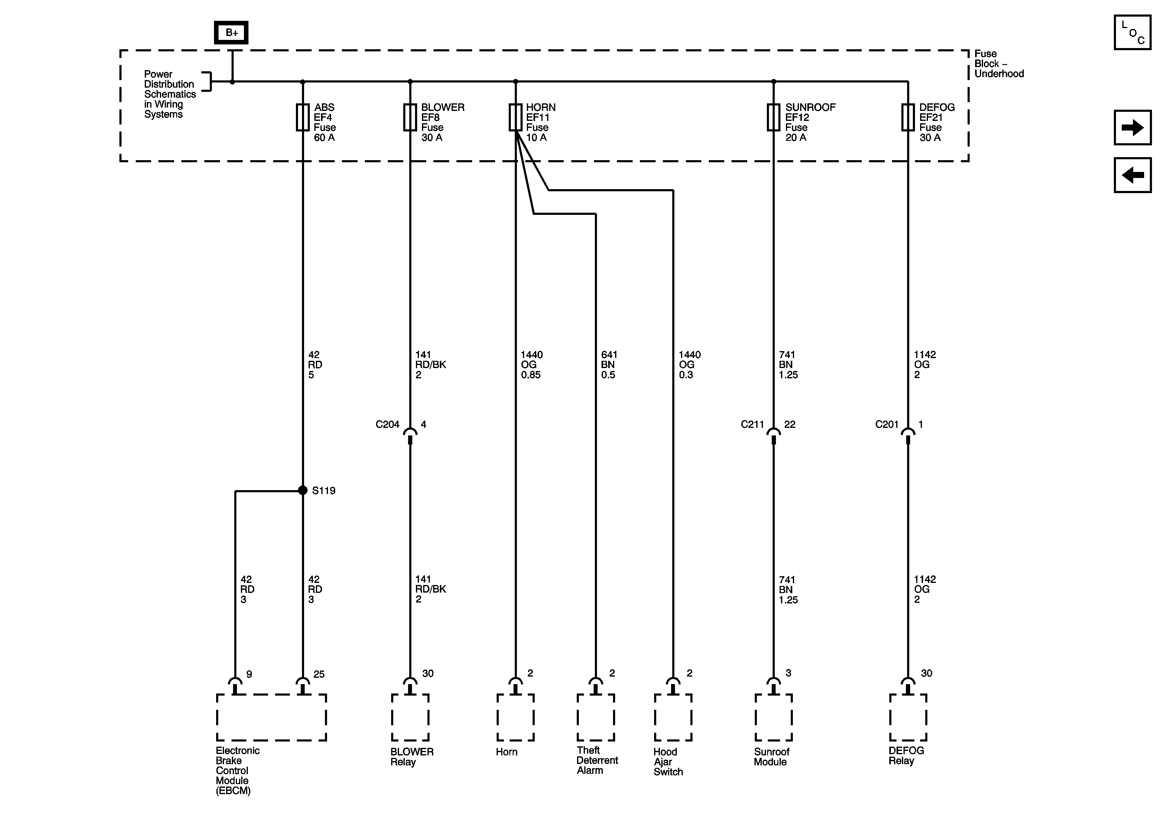
🢒 Power Distribution - Fuses EF4, 8, 11, 12 and 21
Power Distribution - Fuses EF4, 8, 11, 12 and 21
Fuses EF4, 8, 11, 12 and 21
Master Electrical Component List
Power Distribution - Fuses EF1, 2, 3, 10 and MAIN Relay
Power Distribution - Battery Feed
Power Distribution - Battery Feed