GM Service Manual Online
For 1990-2009 cars only
Makes
🢒
Pontiac
🢒
2007
🢒
Wave
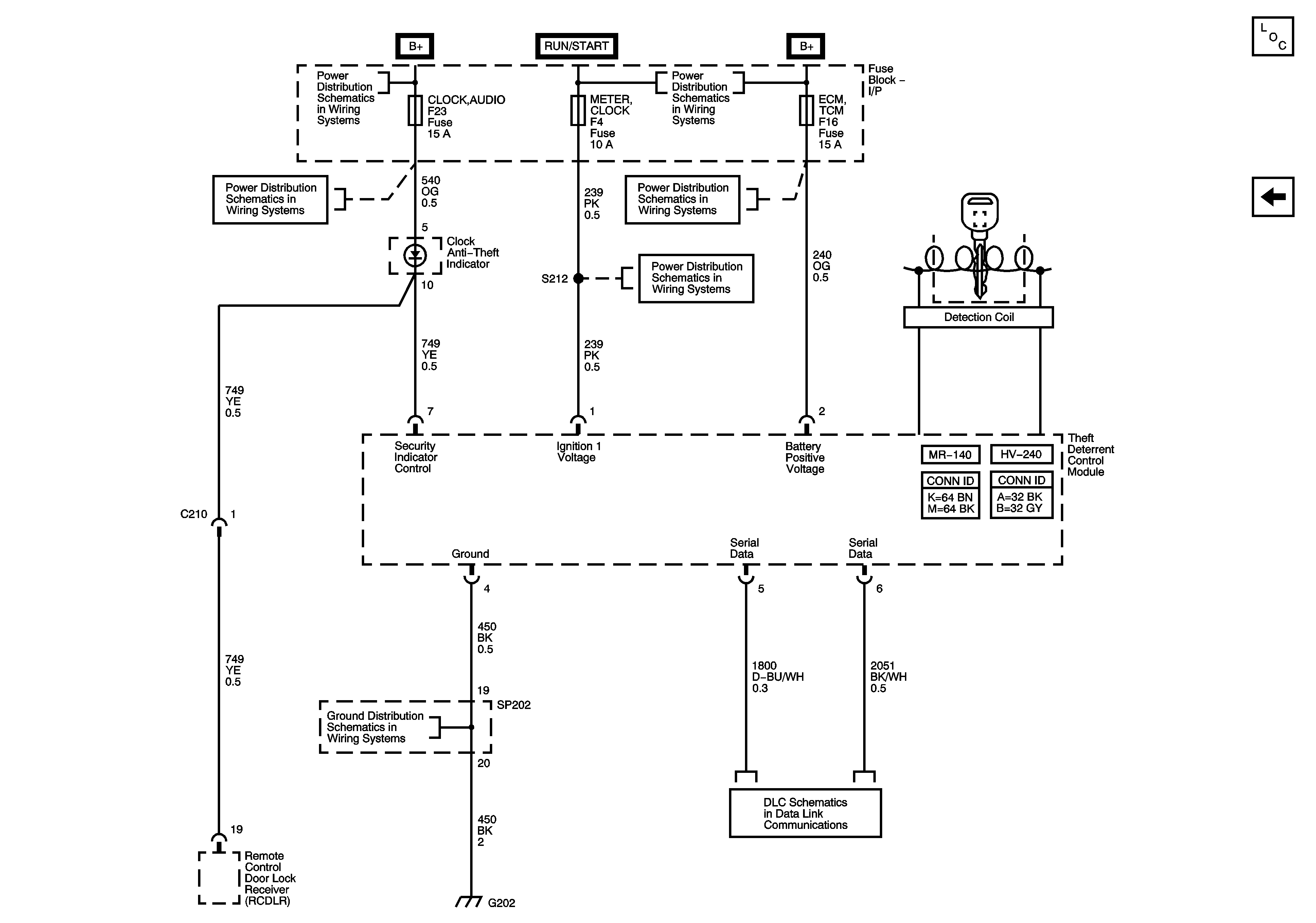
🢒 Keyless Entry - Immobilizer
Keyless Entry - Immobilizer
Immobilizer
Master Electrical Component List
Keyless Entry - Door Lock Control and Tamper Switches
Power Distribution - Battery Feed
Power Distribution - Battery Feed
Power Distribution - Battery Feed
Power Distribution - Battery Feed
Power Distribution - Battery Feed
Ground Distribution - G101, G102, G105
06 S Car Aveo Figure for Graphic 1680290