GM Service Manual Online
For 1990-2009 cars only
Makes
🢒
Pontiac
🢒
2007
🢒
Wave
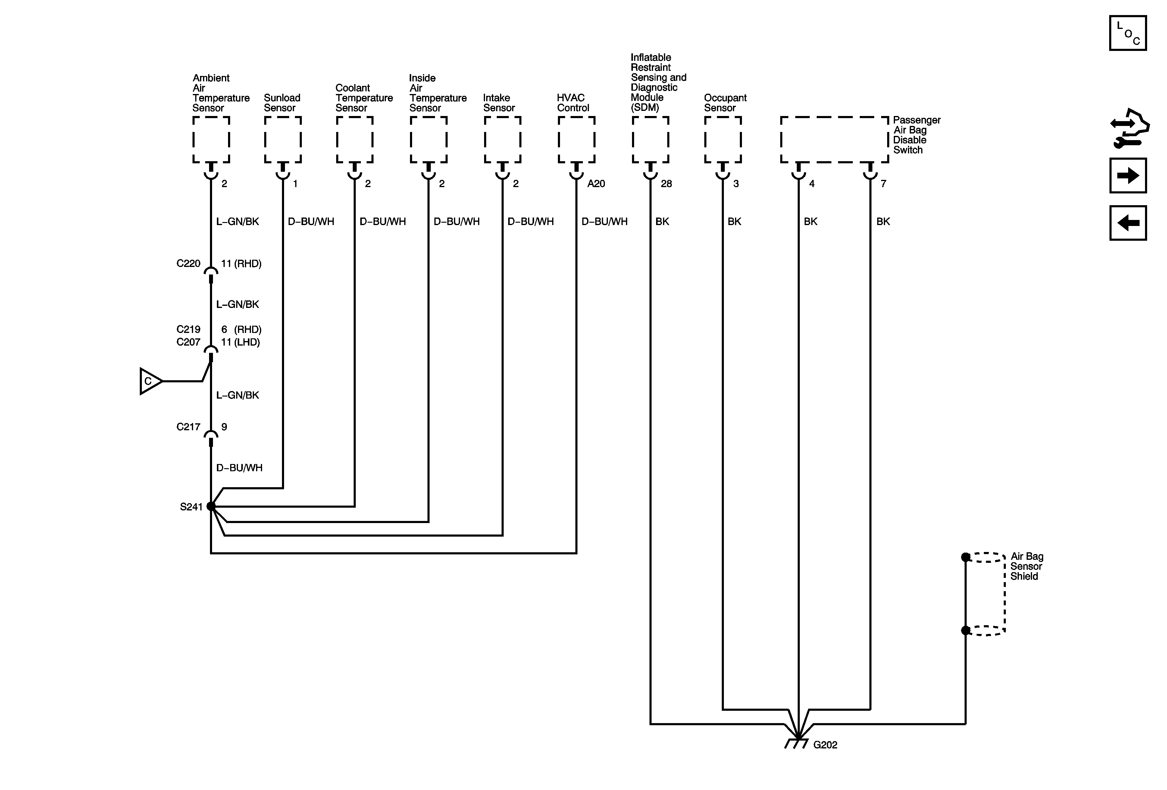
🢒 G201 - 3 of 3, G202
G201 - 3 of 3, G202
G201 - 3 of 3, G202
Master Electrical Component List Notchback
Control Module References
G203
G201 - 2 of 3
G201 - 1 of 3