| Figure 1: |
Power, Ground, Subsystem References
|
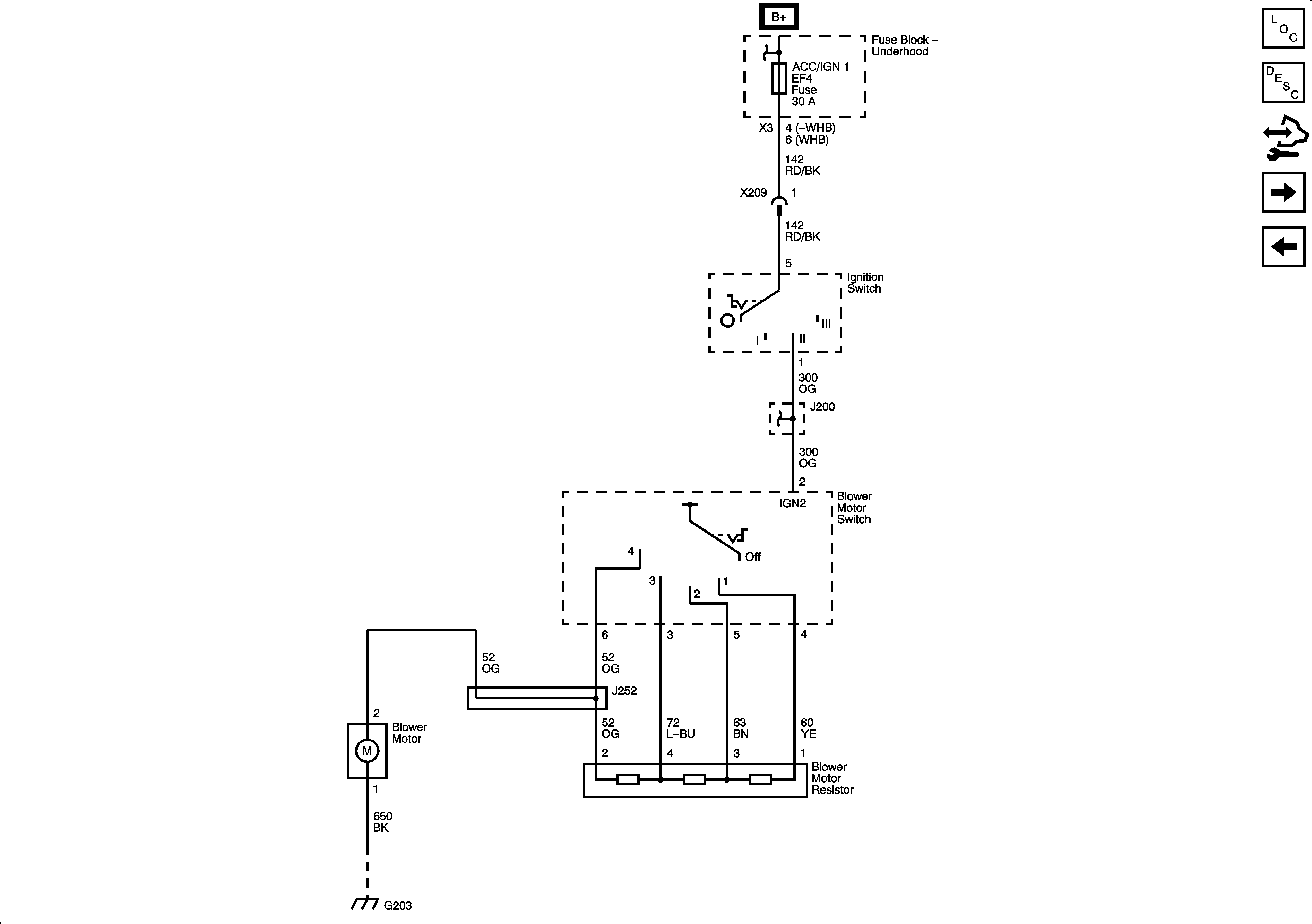
| Figure 2: |
Blower Controls
|
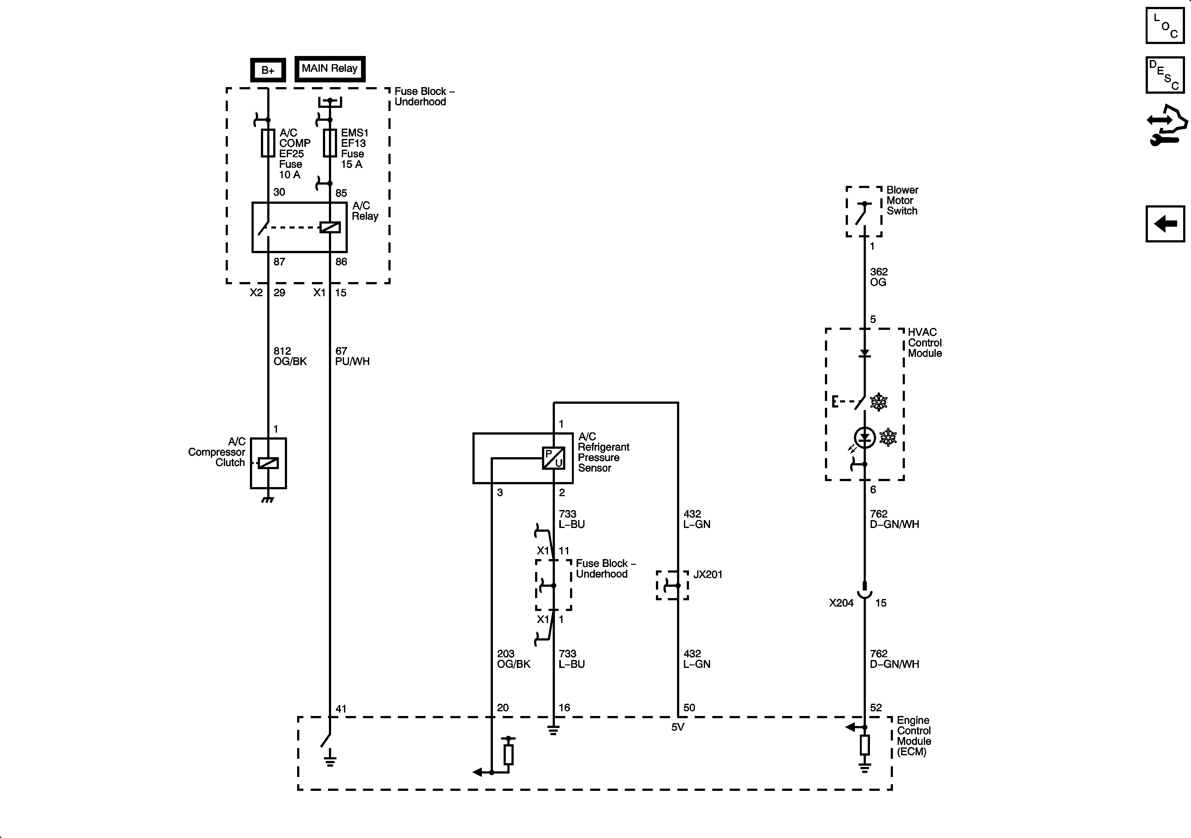
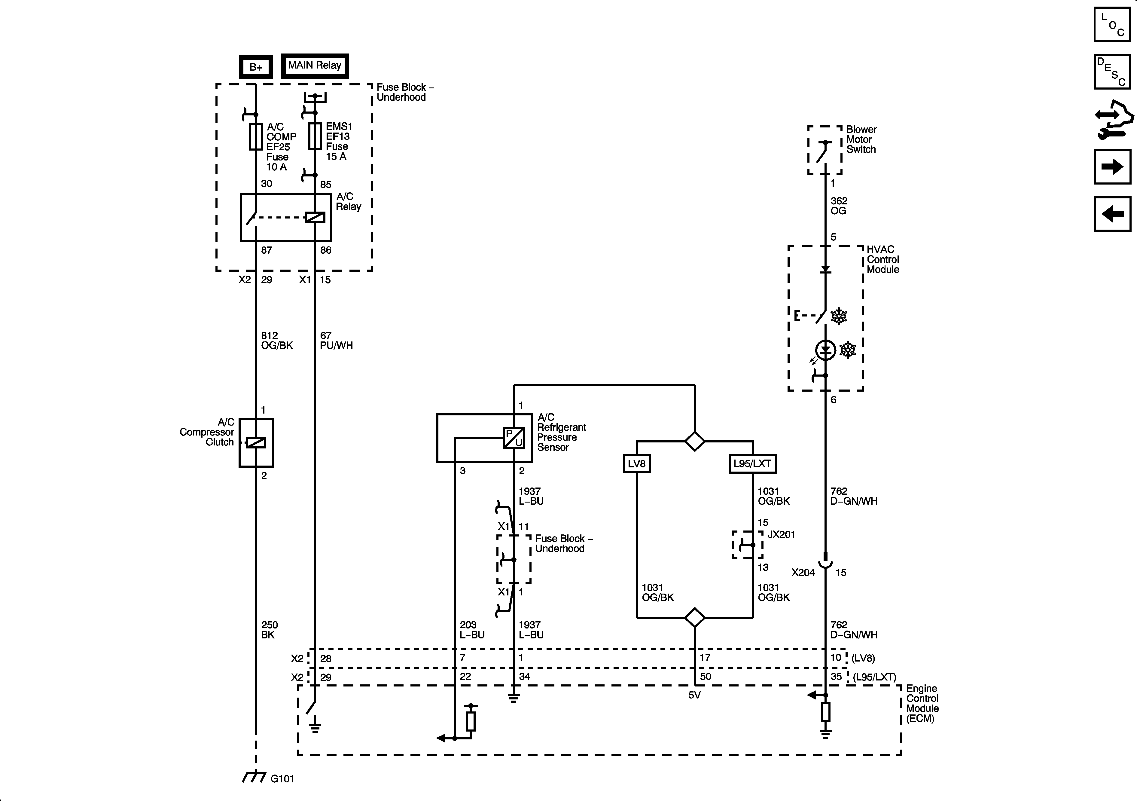
| Figure 3: |
Compressor Controls 1.4L (LDT), 1.6L (LXV)
|
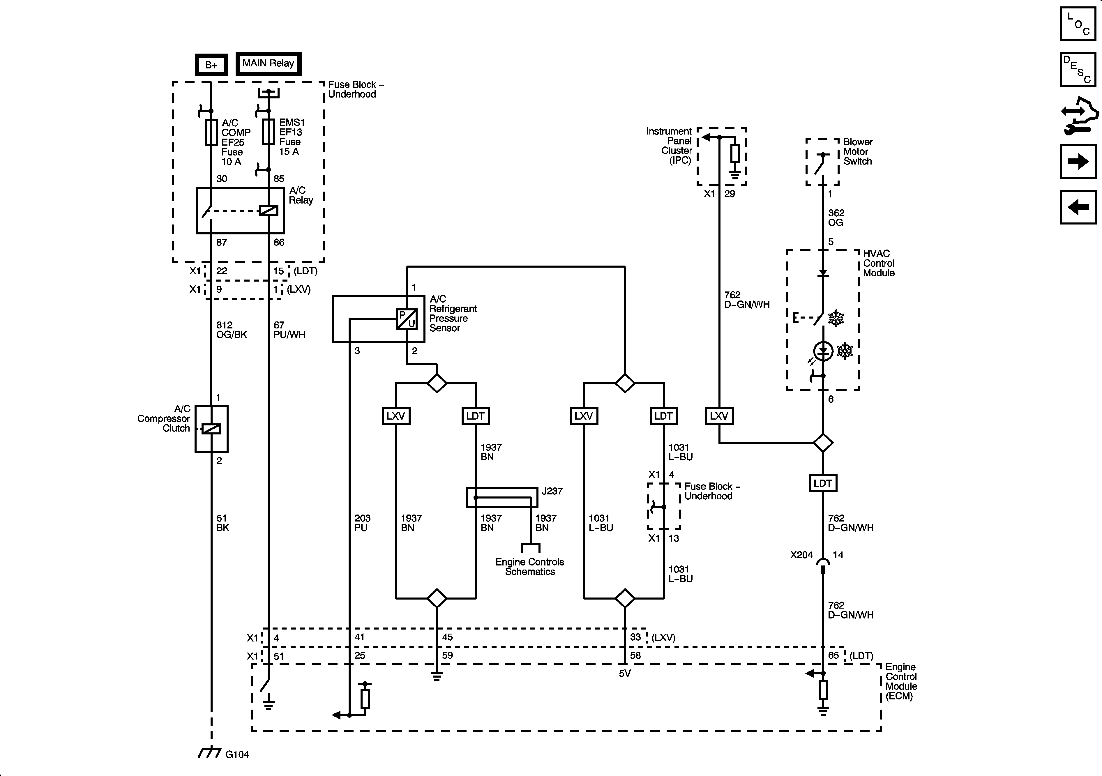
| Figure 4: |
Compressor Controls (1.4L, 1.5L, 1.6L)
|
| Figure 5: |
Compressor Controls (1.2L)
|