GM Service Manual Online
For 1990-2009 cars only
Makes
🢒
Saab
🢒
2005
🢒
9-7x
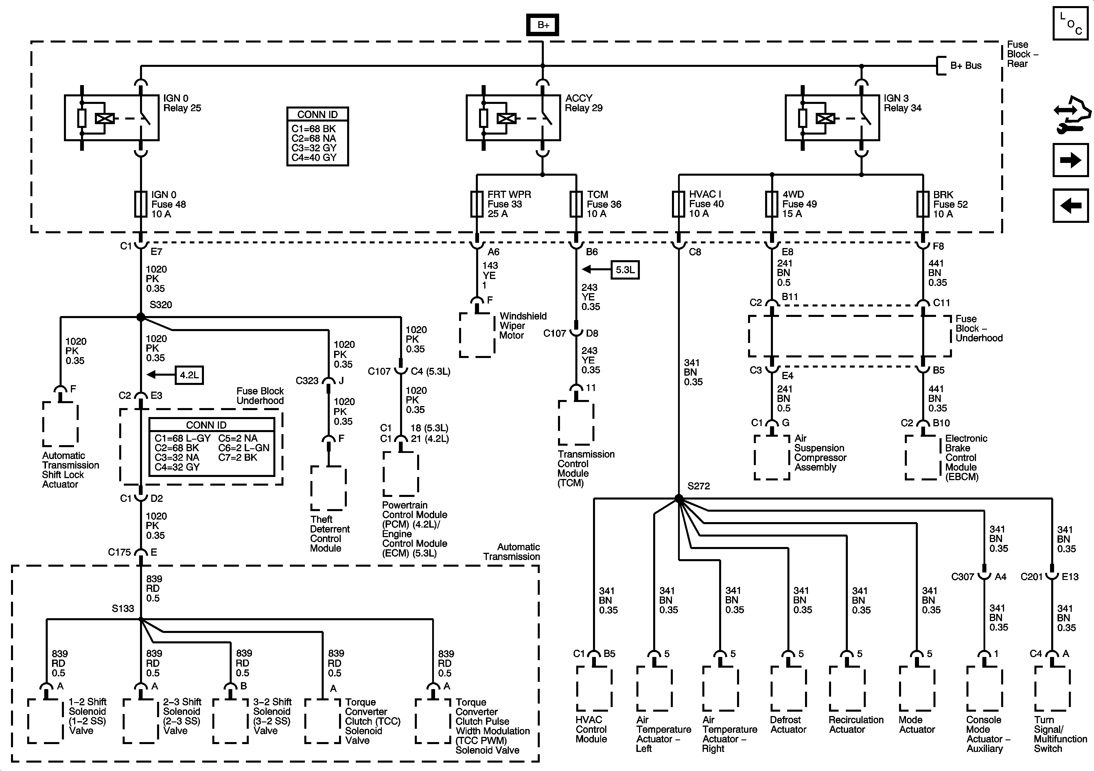
🢒 4WD, BRK, FRT WPR, HVACI, IGN0, and TCM Fuses
4WD, BRK, FRT WPR, HVACI, IGN0, and TCM Fuses
4WD, BRK, FRT WPR, HVACI, IGNO, and TCM Fuses
Master Electrical Component List
Control Module References
COILS, HDM, HI HDLP-LT, HI HDLP-RT, LH HDLP, LOW HDLP-LT, LOW HDLP-RT, RH HDLP, TRL L TRN, and TRL R TRN
ECMI ENG 1, O2, SIR, TAC, and TRANS Fuses
B+ Bus - Rear Fuse Block