GM Service Manual Online
For 1990-2009 cars only
Makes
🢒
Saab
🢒
2005
🢒
9-7x
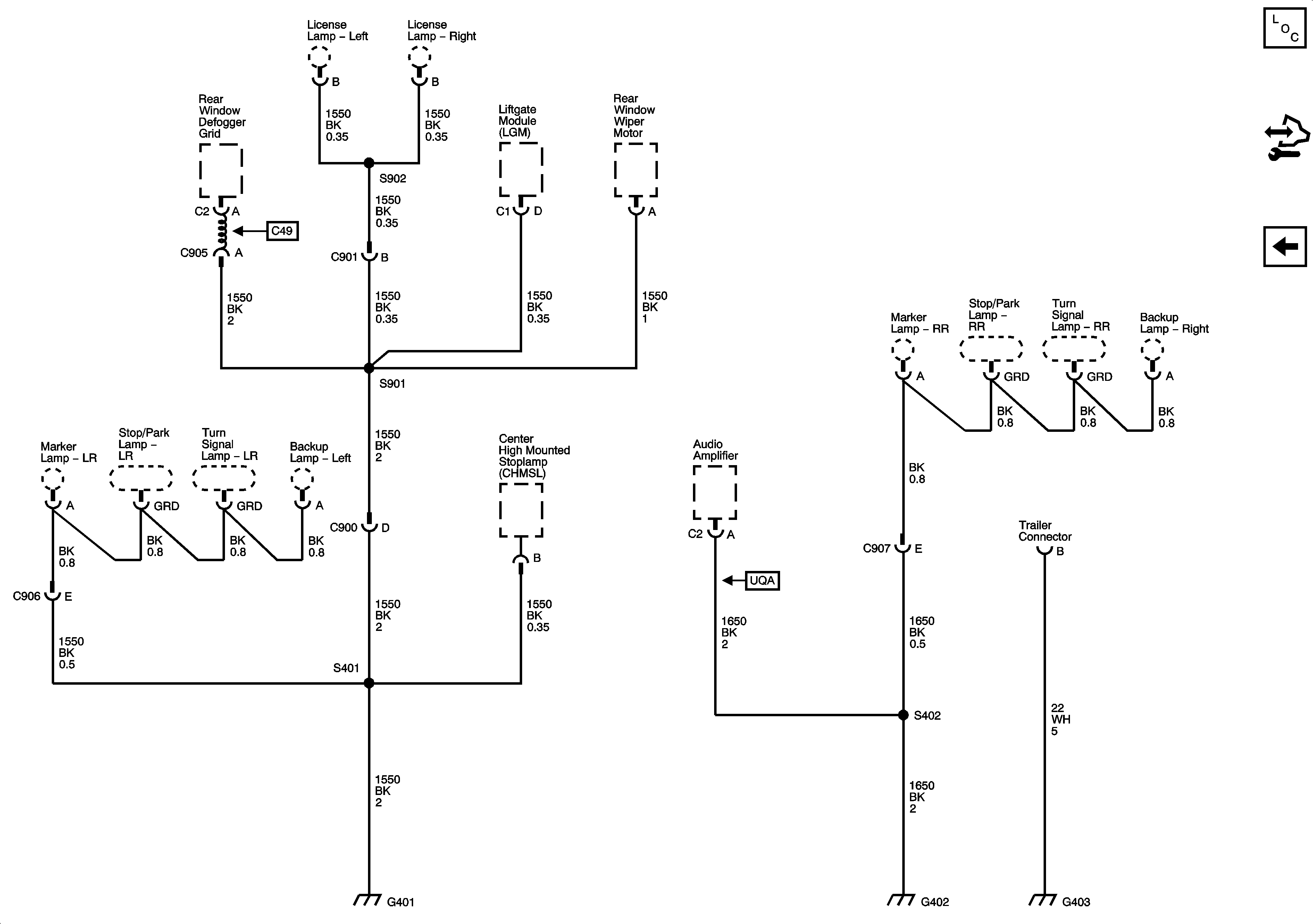
🢒 G401, G402, and G403
G401, G402, and G403
G401, G402 and G403
Master Electrical Component List
Control Module References
G302 - 2 of 2 and G306