GM Service Manual Online
For 1990-2009 cars only

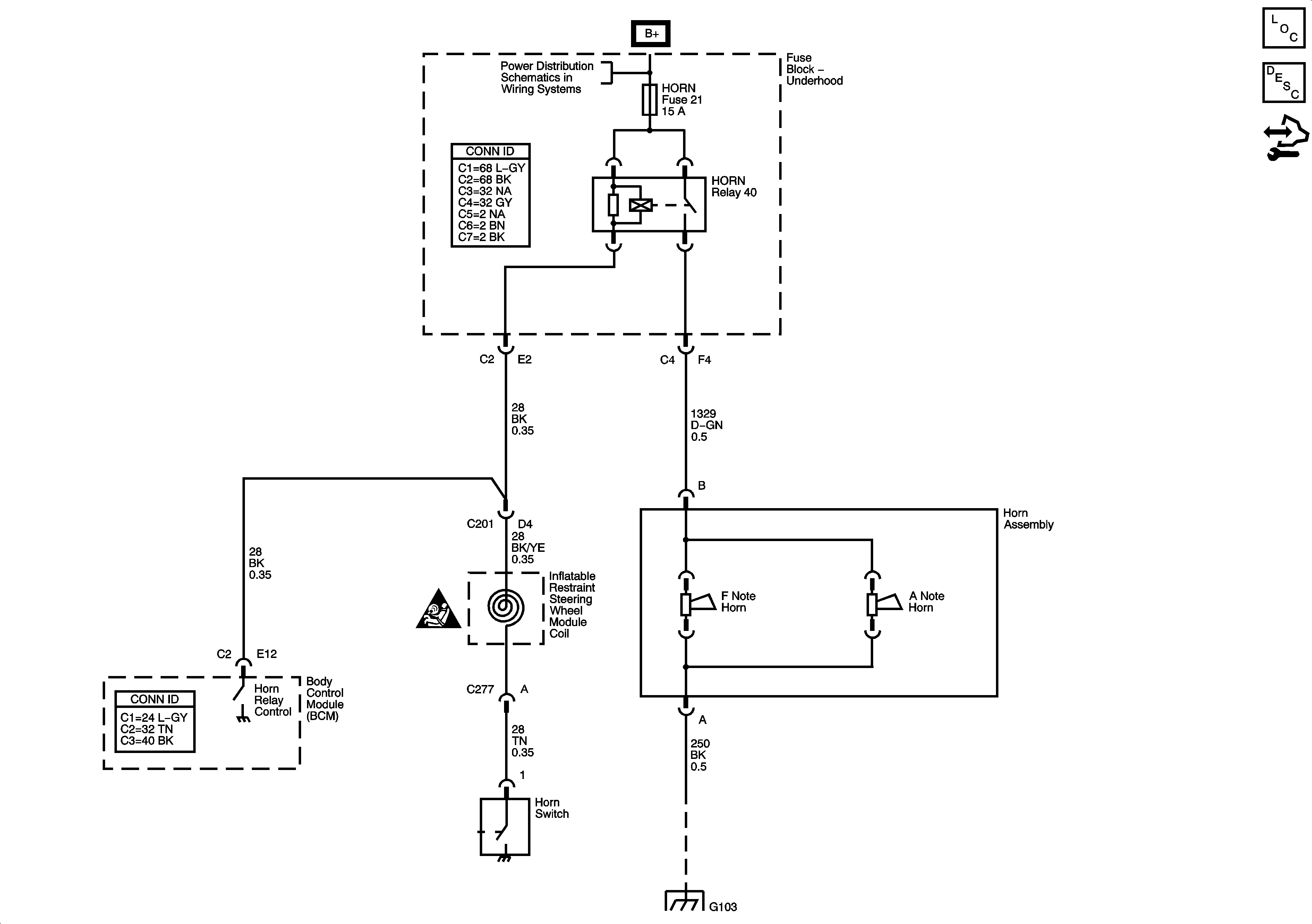
Horns


Object Number: 1545073  Size: FS
Master Electrical Component List
Horns System Description and Operation
Control Module References
B+ Bus - Underhood Fuse Block - 1 of 2
G101, G103, G106, and G110