GM Service Manual Online
For 1990-2009 cars only
Makes
🢒
Saab
🢒
2006
🢒
9-7x
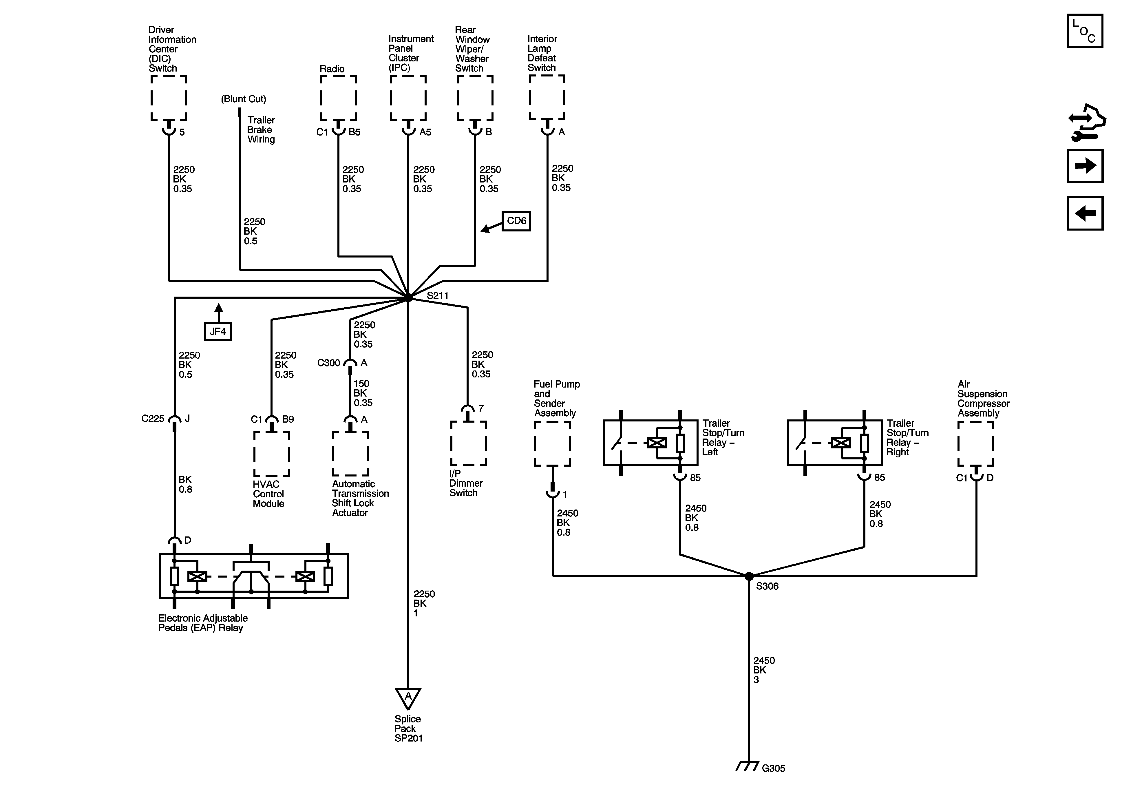
🢒 G201 - 2 of 2 and G305
G201 - 2 of 2 and G305
G201 - 2 of 2 and G305
Master Electrical Component List
Control Module References
G302 - 1 of 2, G303, and G304
G201 - 1 of 2
G201 - 1 of 2