GM Service Manual Online
For 1990-2009 cars only
Makes
🢒
Saab
🢒
2006
🢒
9-7x
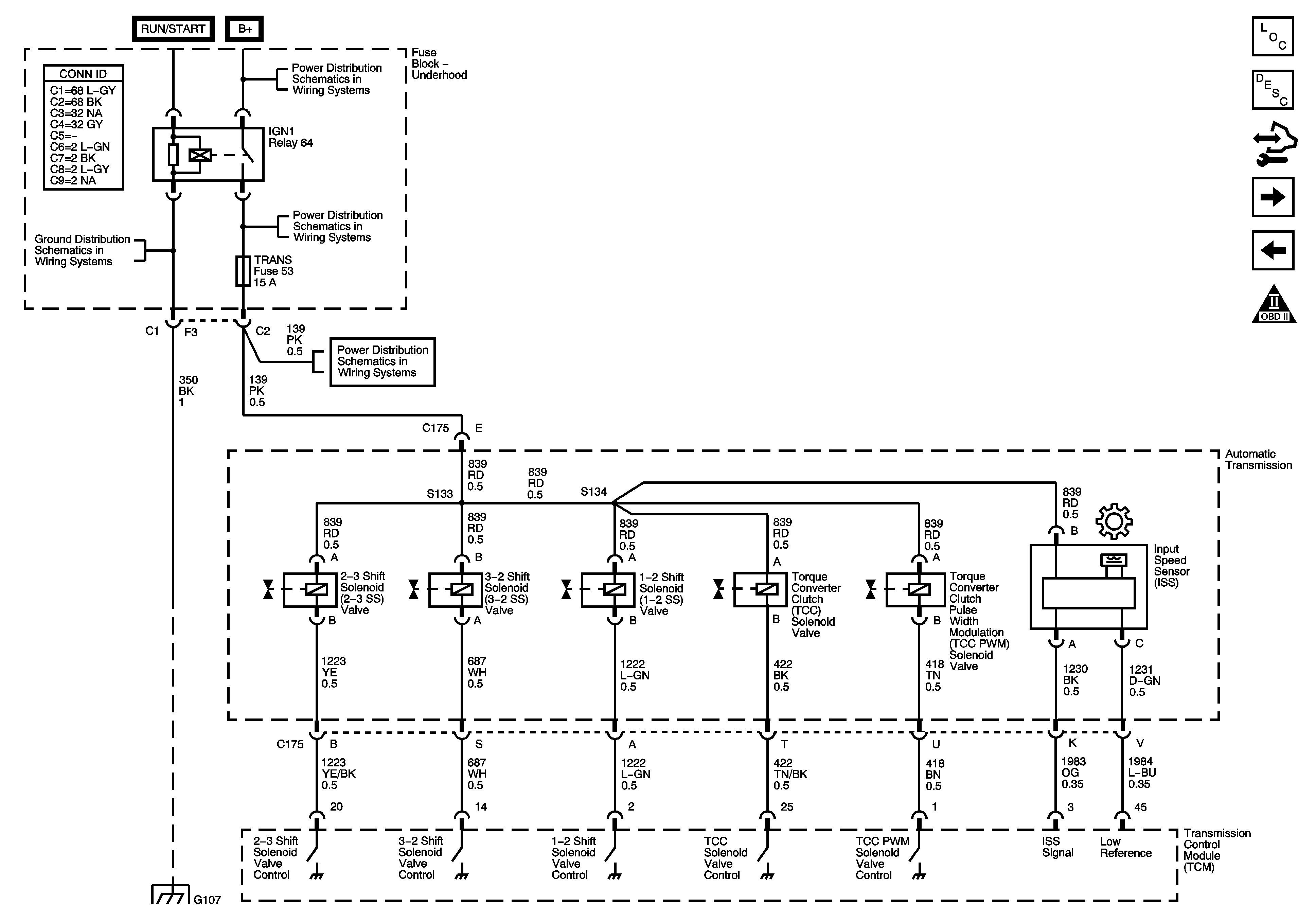
🢒 Transmission Controls
Transmission Controls
Transmission Controls
Master Electrical Component List
Electronic Component Description (TCM)
Control Module References
Pressure Controls, Temperature, and VSS
Module Power, Ground, Serial Data, and Stop Lamp Switch
Engine Controls Schematic Icons
G104, G105 and G107
B+ Bus - Underhood Fuse Block - 2 of 2
AIRBAG, ECM I, and TRANS Fuses
AIRBAG, ECM I, and TRANS Fuses
G104, G105 and G107