GM Service Manual Online
For 1990-2009 cars only
Makes
🢒
Saturn
🢒
2008
🢒
AURA
🢒
Engine
🢒
Cruise Control
🢒 Cruise Control Schematics
Figure
1:
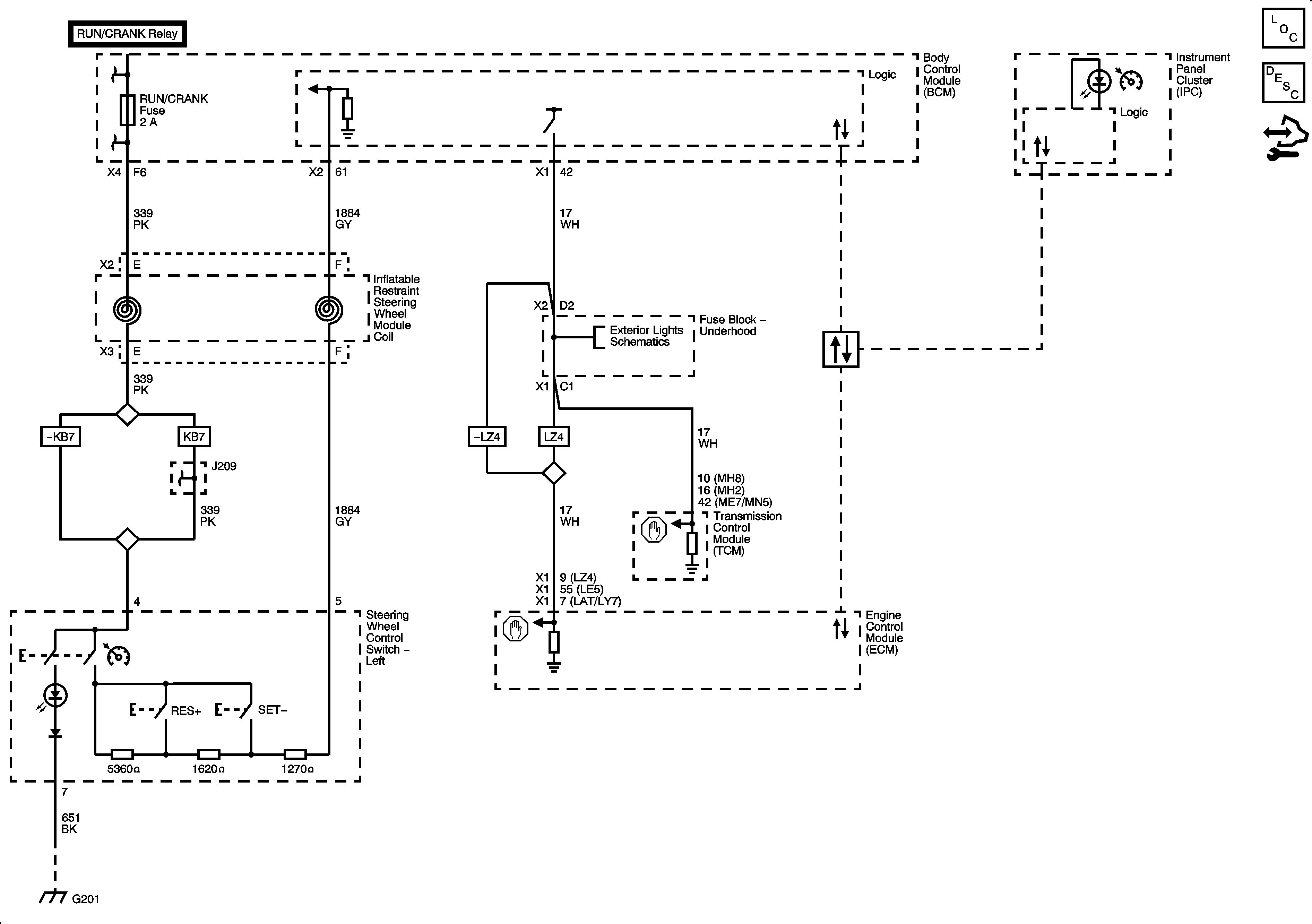
Steering Wheel Controls
Master Electrical Component List
Cruise Control Description and Operation
Control Module References
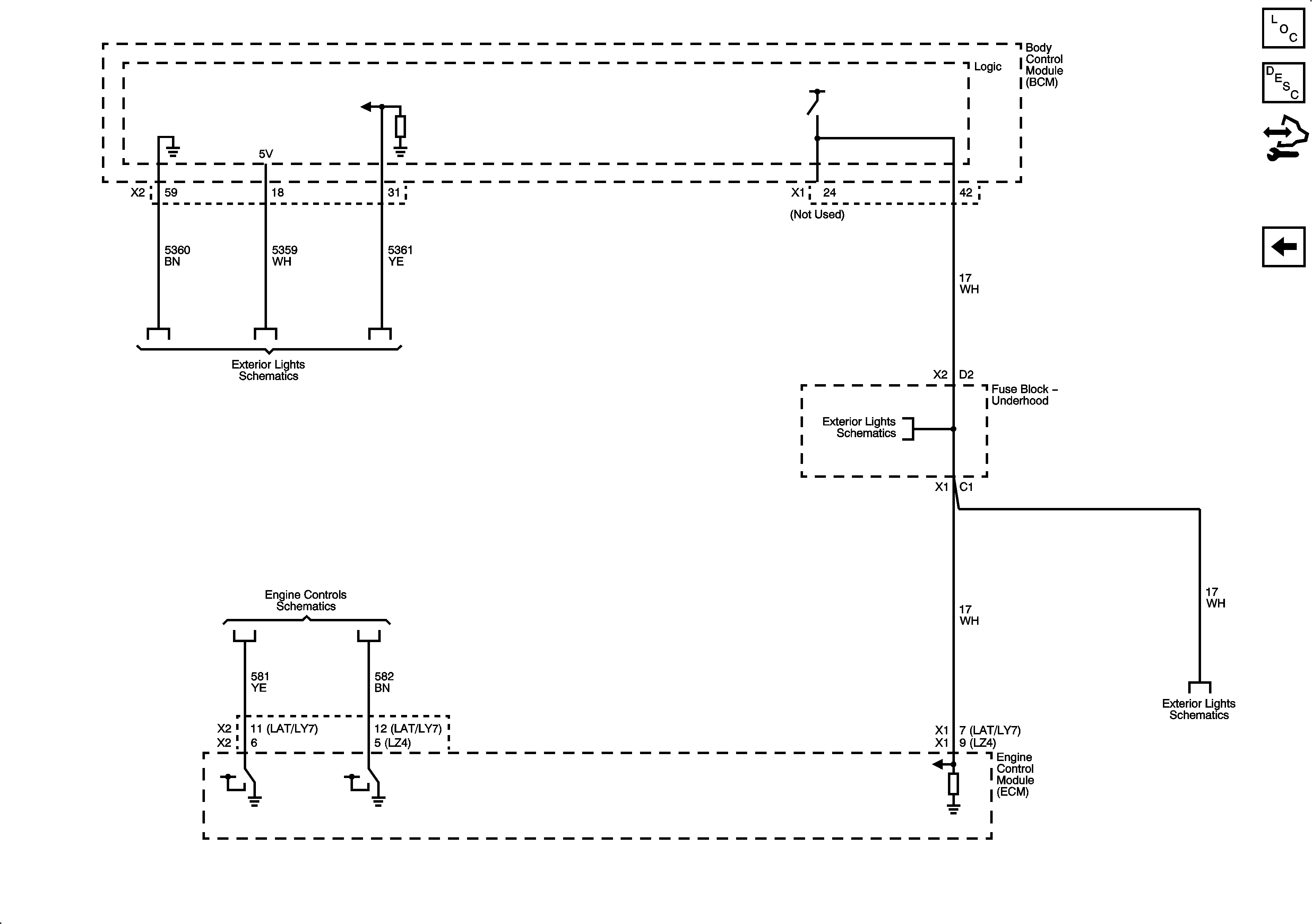
Brake Pedal Position Sensor and Stop Lamp Switch Signal
Figure
2:
Brake Pedal Position Sensor and Stop Lamp Switch Signal
Master Electrical Component List
Cruise Control Description and Operation
Control Module References
Steering Wheels Controls