GM Service Manual Online
For 1990-2009 cars only
Makes
🢒
Saturn
🢒
2008
🢒
AURA
🢒 Keyless Entry HP7
Keyless Entry HP7
Keyless Entry HP7
Master Electrical Component List
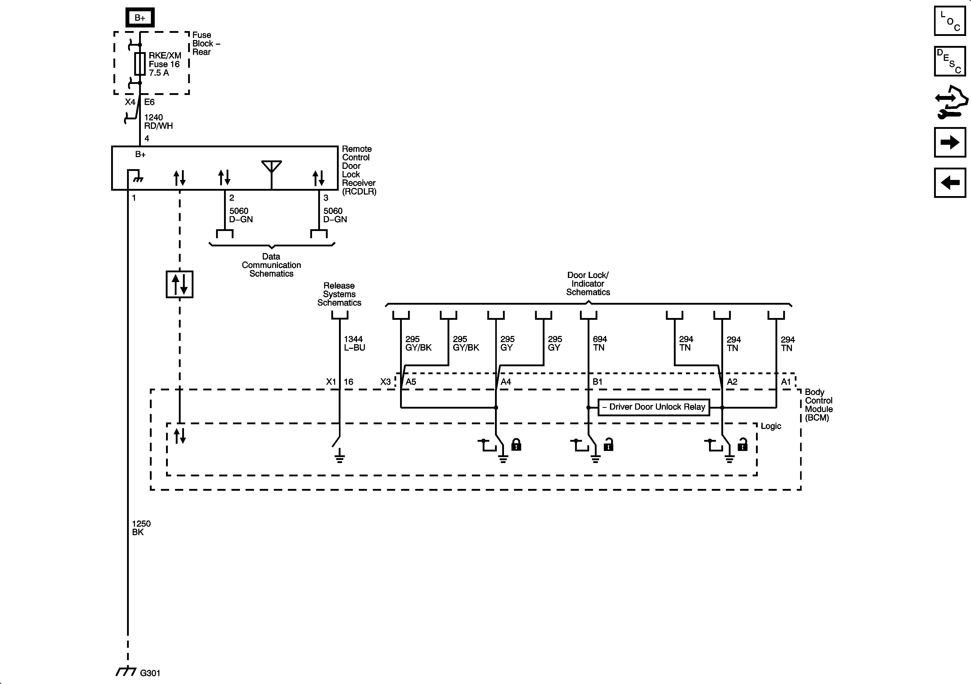
Keyless Entry System Description and Operation (without Accessory 2 Way Remote)
Control Module References
Universal Garage Door Opener
Keyless Entry