GM Service Manual Online
For 1990-2009 cars only
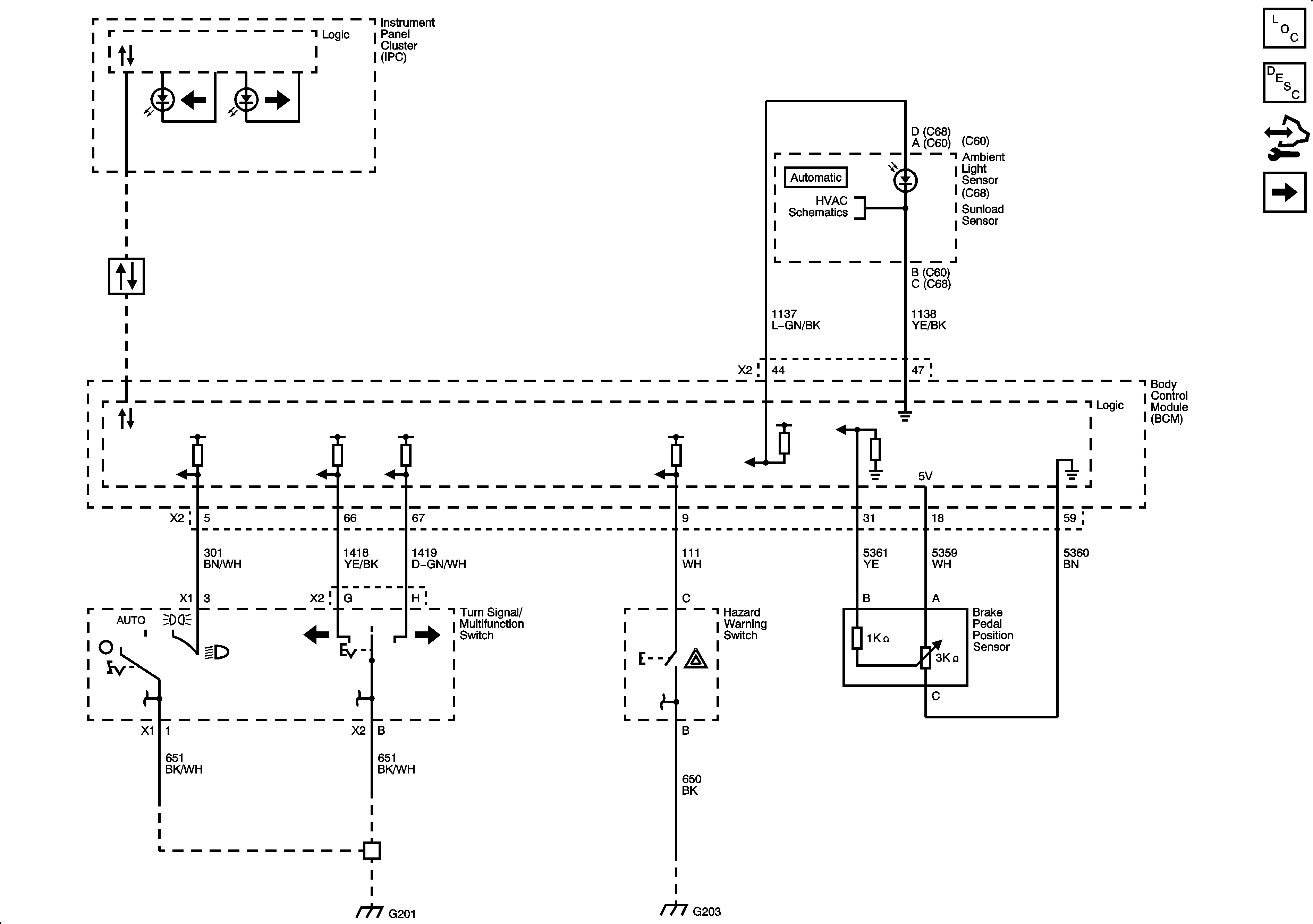
Figure 1:

Ambient Light Sensor, Brake Pedal Position Sensor, Hazard Switch and Turn Signal/Multifunction Switch


Object Number: 2083867  Size: FS
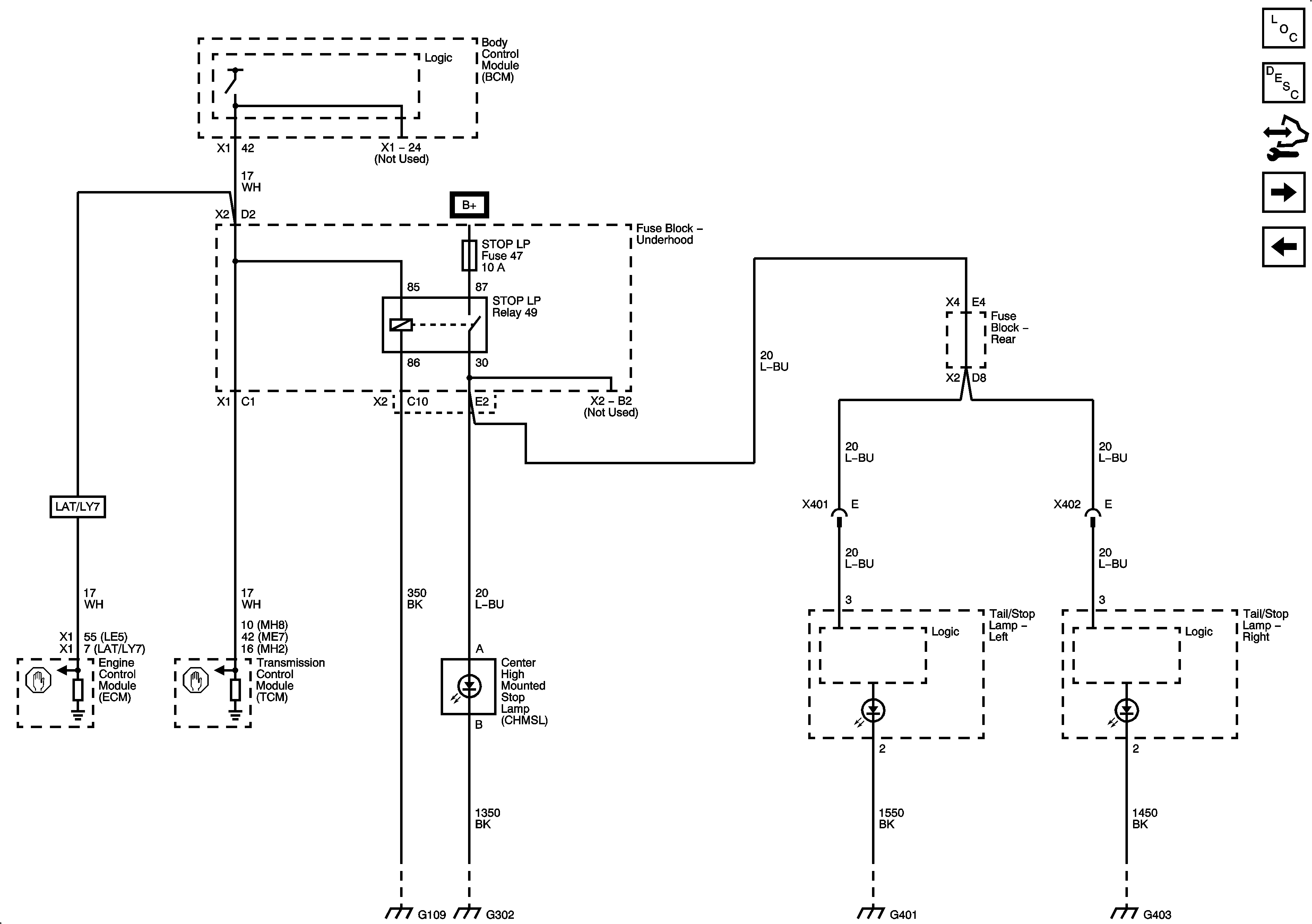
Figure 2:

Stop Lamps


Object Number: 2083868  Size: FS
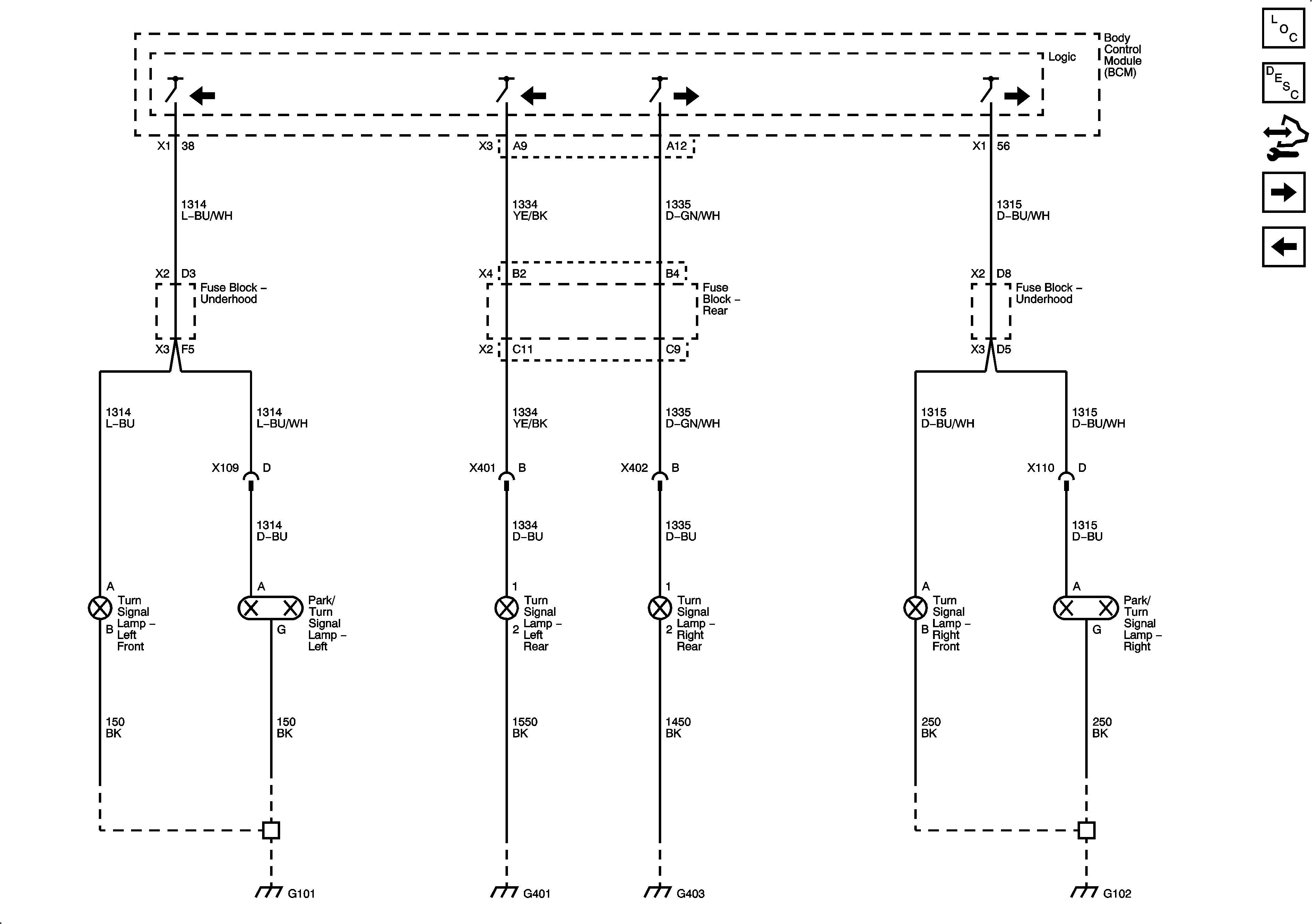
Figure 3:

Turn Signal Lamps


Object Number: 2083869  Size: FS
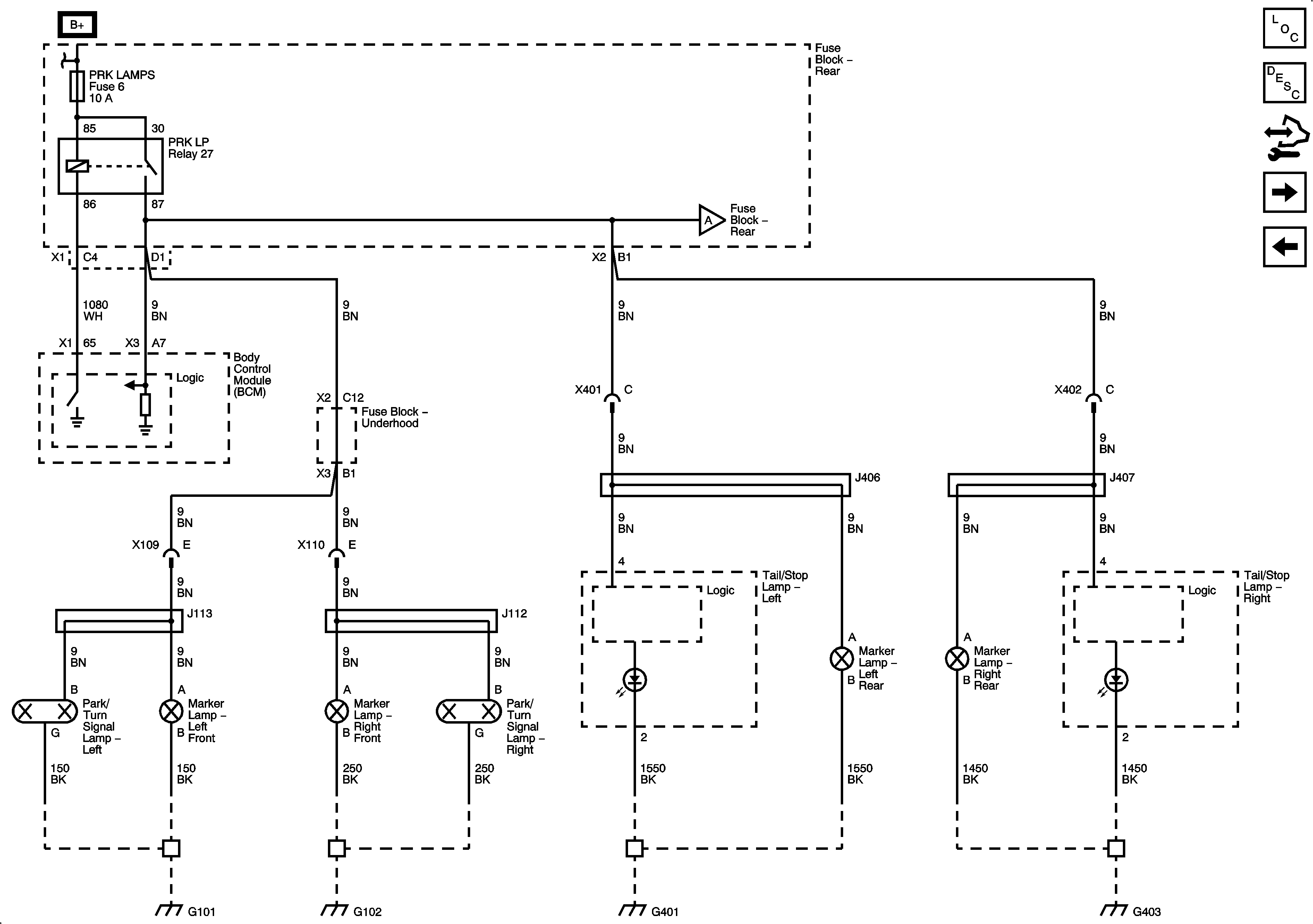
Figure 4:

Marker Lamps and Tail Lamps


Object Number: 2083870  Size: FS
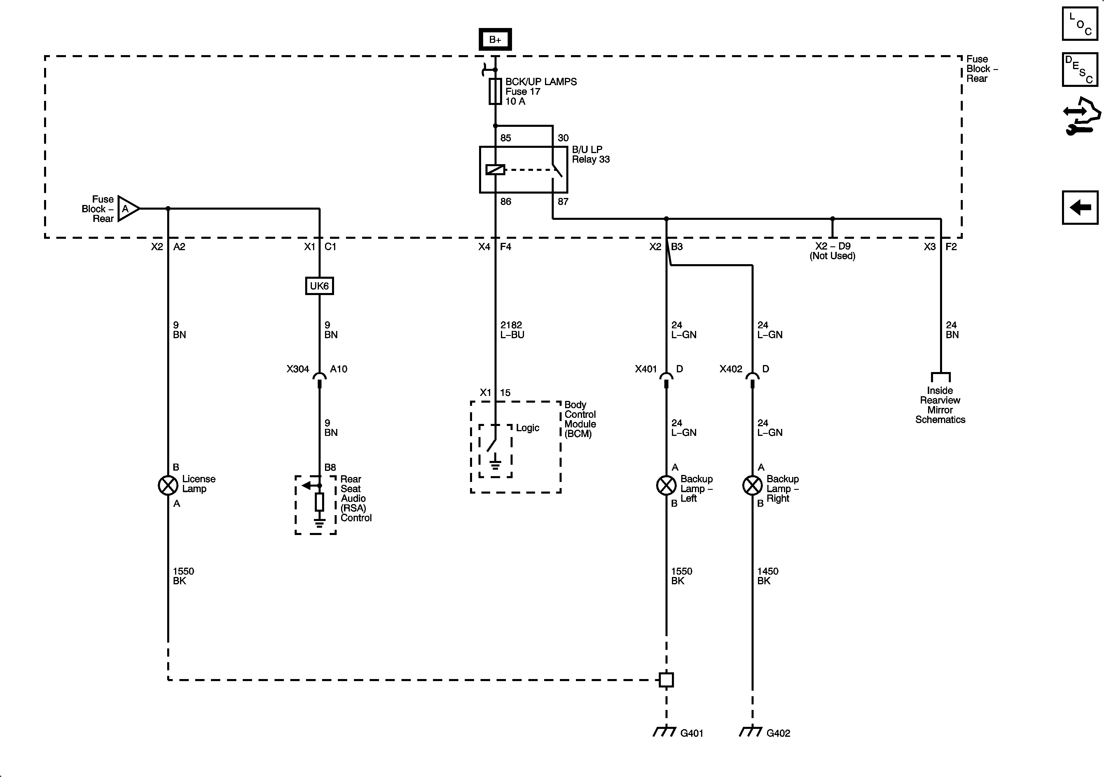
Figure 5:

Backup Lamps and License Lamps


Object Number: 2083872  Size: FS