GM Service Manual Online
For 1990-2009 cars only

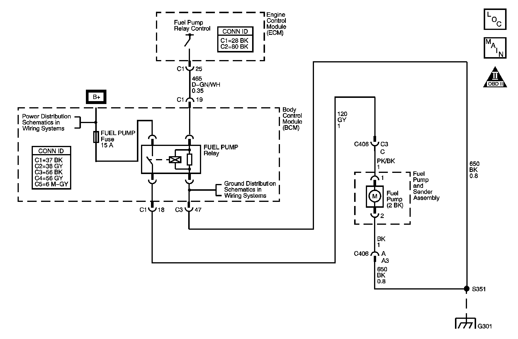
Object Number: 891205  Size: MF

Circuit Description

The control module enables the fuel pump relay when the ignition switch is turned ON. The control module will disable the fuel pump relay within two seconds unless the control module detects ignition reference pulses. The control module continues to enable the fuel pump relay as long as ignition reference pulses are detected. The control module disables the fuel pump relay within two seconds if ignition reference pulses cease to be detected and the ignition remains ON. The control module monitors the voltage on the fuel pump relay control circuit. If the control module detects low voltage on the fuel pump relay control circuit when the fuel pump relay is commanded ON, DTC P0628 sets.

Conditions for Running the DTC

The ignition is ON.

Conditions for Setting the DTC

    • The control module detects low voltage on the control circuit of the fuel pump relay when the fuel pump relay is commanded ON.
    • The above condition is met for more than 0.5 second.

Action Taken When the DTC Sets

    • The control module stores the DTC information into memory when the diagnostic runs and fails.
    • The malfunction indicator lamp (MIL) will not illuminate.
    • The control module records the operating conditions at the time the diagnostic fails. The control module stores this information in the Failure Records.
    • The driver information center, if equipped, may display a message.

Conditions for Clearing the DTC

    • A current DTC Last Test Failed clears when the diagnostic runs and passes.
    • A history DTC clears after 40 consecutive warm-up cycles, if no failures are reported by this or any other non-emission related diagnostic.
    • Clear the DTC with a scan tool.

Step

Action

Yes

No

Schematic Reference: Engine Controls Schematics

Connector End View Reference: Engine Control Module Connector End Views or Engine Controls Connector End Views

1

Did you perform the Diagnostic System Check-Engine Controls?

Go to Step 2

Go to Diagnostic System Check - Engine Controls

2

  1. Observe the Freeze Frame/Failure Records for this DTC.
  2. Turn OFF the ignition for 30 seconds.
  3. Start the engine.
  4. Operate the vehicle within the Conditions for Running the DTC. You may also operate the vehicle within the conditions that you observed from the Freeze Frame/Failure Records.

Did the DTC fail this ignition?

Go to Step 3

Go to Intermittent Conditions

3

  1. Turn OFF the ignition.
  2. Remove the fuel pump relay.
  3. Turn ON the ignition, with the engine OFF.
  4. Probe the control circuit of the fuel pump relay with a test lamp that is connected to a good ground. Refer to Probing Electrical Connectors in Wiring Systems.
  5. Command the fuel pump relay ON and OFF with a scan tool.

Does the test lamp turn ON and OFF with each command?

Go to Step 5

Go to Step 4

4

Test the control circuit of the fuel pump relay for a short to ground. Refer to Circuit Testing and Wiring Repairs in Wiring Systems.

Did you find and correct the condition?

Go to Step 7

Go to Step 6

5

Replace the fuel pump relay.

Did you complete the replacement?

Go to Step 7

--

6

Replace the control module. Refer to Engine Control Module Replacement .

Did you complete the replacement?

Go to Step 7

--

7

  1. Clear the DTCs with a scan tool.
  2. Turn OFF the ignition for 30 seconds.
  3. Start the engine.
  4. Operate the vehicle within the Conditions for Running the DTC. You may also operate the vehicle within the conditions that you observed from the Freeze Frame/Failure Records.

Did the DTC fail this ignition?

Go to Step 2

Go to Step 8

8

Observe the Capture Info with a scan tool.

Are there any DTCs that have not been diagnosed?

Go to Diagnostic Trouble Code (DTC) List

System OK