GM Service Manual Online
For 1990-2009 cars only

Caution: Refer to Brake Dust Caution in the Preface section.

Caution: Refer to Brake Fluid Irritant Caution in the Preface section.

Removal Procedure

  1. Inspect the fluid level in the brake master cylinder auxiliary reservoir.
  2. If the brake fluid level is midway between the maximum-full point and the minimum allowable level, no brake fluid needs to be removed from the reservoir before proceeding.
  3. If the brake fluid level is higher than midway between the maximum-full point and the minimum allowable level, remove brake fluid to the midway point before proceeding.
  4. Release the park brake lever boot from the floor console by applying light pressure inward on the sides of the boot retainer, and pull the boot back.

  5. Object Number: 891424  Size: SH
  6. Release the tension from the park brake cables.
  7. With the park brake lever in the released position, using ONLY HAND TOOLS, loosen the adjusting nut (1) completely to the end of the front cable threaded rod.

  8. Raise and support the vehicle. Refer to Lifting and Jacking the Vehicle .
  9. Remove the tire and wheel assembly. Refer to Tire and Wheel Removal and Installation .
  10. Install and firmly hand tighten 2 wheel nuts to opposite wheel studs in order to retain the rotor to the hub.

  11. Object Number: 1385058  Size: SH
  12. Release the park brake cable end (1) from the lever on the caliper.
  13. Release the retaining tabs (4) securing the park brake cable to the bracket on the caliper.

  14. Object Number: 808143  Size: SH
  15. Install a large C-clamp, over the body of the brake caliper with the C-clamp ends against the rear of the caliper body and against the outer brake pad.
  16. Notice: When using a large C-clamp to compress a caliper piston into a caliper bore of a caliper equipped with an integral park brake mechanism, do not exceed more than 1 mm (0.039 in) of piston travel. Exceeding this amount of piston travel will cause damage to the internal adjusting mechanism and/or the integral park brake mechanism.

  17. Tighten the C-clamp just enough to compress the caliper piston 1 mm (0.039 in) of travel only.
  18. Remove the C-clamp from the caliper.

  19. Object Number: 1385043  Size: SH
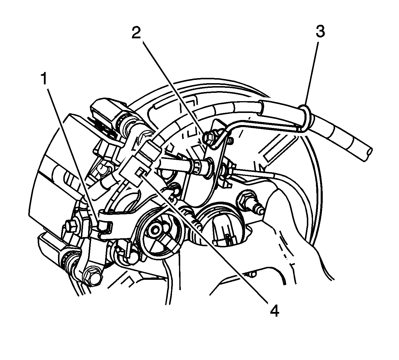
  20. Remove the brake hose-to-caliper bolt (1) from the brake caliper.
  21. Remove the brake hose (3) from the brake caliper.
  22. Remove and discard the 2 copper brake hose gaskets (2). These gaskets may be stuck to the brake caliper and/or the brake hose end (3).
  23. Cap or plug the opening in the brake caliper and the brake hose to prevent fluid loss and contamination.

  24. Object Number: 1385046  Size: SH
  25. While using a wrench on the flats of the caliper guide pins (1), remove the brake caliper guide pin bolts (2).
  26. Remove the brake caliper from the caliper bracket.
  27. Inspect the brake caliper guide pins for freedom of movement, and inspect the condition of the guide pin boots. Move the guide pins inboard and outboard within the bracket bores, without disengaging the slides from the boots, and observe for the following:
  28. • Restricted caliper guide pin movement
    • Looseness in the brake caliper mounting bracket
    • Seized or binding caliper guide pins
    • Split or torn boots
  29. If any of the conditions listed are found, the brake caliper guide pins and/or boots require replacement.

Installation Procedure


    Object Number: 1385046  Size: SH
  1. Install the brake caliper to the caliper bracket.
  2. Notice: Refer to Fastener Notice in the Preface section.

  3. While using a wrench on the flats of the caliper guide pins (1), install the brake caliper guide pin bolts (2).
  4. Tighten
    Tighten the bolts to 34 N·m (25 lb ft).


    Object Number: 1385058  Size: SH
  5. Press the park brake cable end fitting into the bracket on the caliper to secure the retaining tabs (4).
  6. Secure the park brake cable end (1) to the lever on the caliper.

  7. Object Number: 1385043  Size: SH
  8. Remove the caps or plugs from the brake caliper opening and the brake hose (3).
  9. Important: Do not reuse the copper brake hose gaskets.

  10. Install NEW copper brake hose gaskets (2) to the brake hose-to-caliper bolt (1) and to the brake hose (3).
  11. Install the brake hose and the brake hose-to-brake caliper bolt to the caliper.
  12. Tighten
    Tighten the bolt to 48 N·m (35 lb ft).

  13. Bleed the hydraulic brake system. Refer to Hydraulic Brake System Bleeding .
  14. Remove the wheel nuts retaining the brake rotor to the wheel hub.
  15. Install the tire and wheel assembly. Refer to Tire and Wheel Removal and Installation .
  16. Lower the vehicle.
  17. With the engine OFF, gradually apply the brake pedal to approximately 2/3 of its travel distance.
  18. Slowly release the brake pedal.
  19. Wait 15 seconds, then gradually apply the brake pedal approximately 2/3 of its travel distance again until a firm brake pedal apply is obtained. This will properly seat the brake caliper pistons and brake pads.
  20. Adjust the park brake cable tension. Refer to Park Brake Adjustment .
  21. Position the park brake lever boot to the floor console and press the boot retainer into place to secure.