GM Service Manual Online
For 1990-2009 cars only

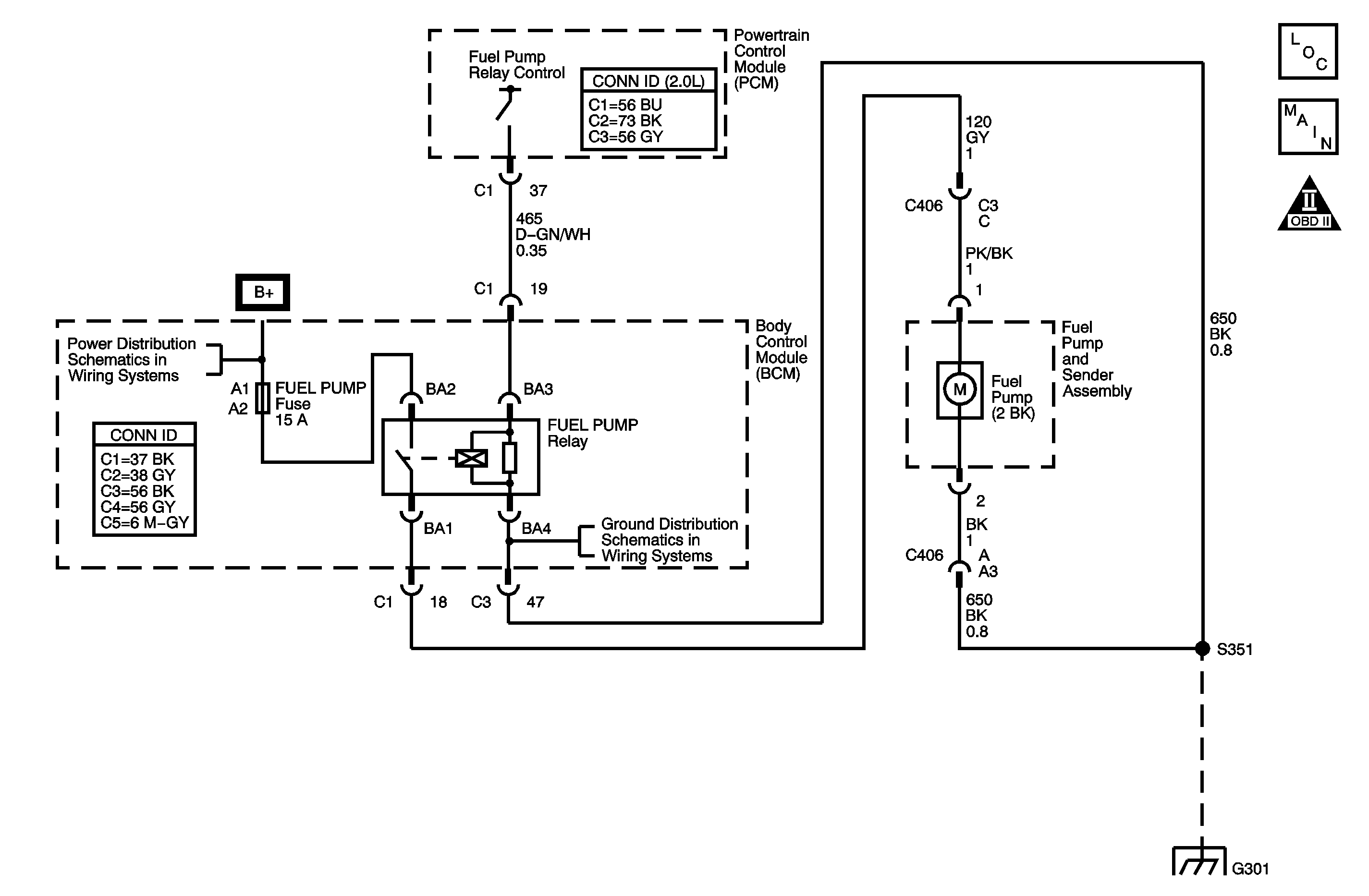
Object Number: 1402344  Size: MF

Circuit Description

The control module enables the fuel pump relay when the ignition switch is turned ON. The control module will disable the fuel pump relay within 2 seconds unless the control module detects ignition reference pulses. The control module continues to enable the fuel pump relay as long as ignition reference pulses are detected. The control module disables the fuel pump relay within 2 seconds if ignition reference pulses cease to be detected and the ignition remains ON.

The control module monitors the voltage on the fuel pump relay control circuit. If the control module detects an incorrect voltage on the fuel pump relay control circuit, a fuel pump relay control DTC sets.

DTC Descriptor

This diagnostic procedure supports the following DTC:

DTC P0230 Fuel Pump Relay Control Circuit

Conditions for Running the DTC

    • The ignition is ON.
    • The ignition voltage is between 11-18 volts.
    • DTC P0230 runs continuously once the above conditions are met.

Conditions for Setting the DTC

    • The control module detects that the commanded state of the driver and the actual state of the control circuit do not match.
    • The above condition is met for more than 2 seconds.

Action Taken When the DTC Sets

    • The control module stores the DTC information into memory when the diagnostic runs and fails.
    • The malfunction indicator lamp (MIL) will not illuminate.
    • The control module records the operating conditions at the time the diagnostic fails. The control module stores this information in the Failure Records.
    • The driver information center, if equipped, may display a message.

Conditions for Clearing the DTC

    • A current DTC Last Test Failed clears when the diagnostic runs and passes.
    • A history DTC clears after 40 consecutive warm-up cycles, if no failures are reported by this or any other non-emission related diagnostic.
    • Clear the DTC with a scan tool.

Step

Action

Yes

No

Schematic Reference: Engine Controls Schematics

Connector End View Reference: Powertrain Control Module Connector End Views or Engine Controls Connector End Views

1

Did you perform the Diagnostic System Check - Vehicle?

Go to Step 2

Go to Diagnostic System Check - Vehicle in Vehicle DTC Information

2

  1. Turn ON the ignition, with the engine OFF.
  2. Command the fuel pump relay ON and OFF with a scan tool.
  3. Listen for a click when the fuel pump relay operates. Command both the ON and OFF states. Repeat the commands as necessary.

Does the fuel pump relay turn ON and OFF with each command?

Go to Step 3

Go to Step 4

3

  1. Observe the Freeze Frame/Failure Records for this DTC.
  2. Turn OFF the ignition for 30 seconds.
  3. Start the engine.
  4. Operate the vehicle within the Conditions for Running the DTC. You may also operate the vehicle within the conditions that you observed from the Freeze Frame/Failure Records.

Did the DTC fail this ignition?

Go to Step 4

Go to Intermittent Conditions

4

  1. Turn OFF the ignition.
  2. Remove the fuel pump relay.
  3. Turn ON the ignition, with the engine OFF.
  4. Probe the control circuit of the fuel pump relay with a test lamp that is connected to a good ground. Refer to Probing Electrical Connectors in Wiring Systems.
  5. Command the fuel pump relay ON and OFF with a scan tool.

Does the test lamp turn ON and OFF with each command?

Go to Step 5

Go to Step 6

5

  1. Connect a test lamp between the control circuit of the fuel pump relay and the ground circuit of the fuel pump relay.
  2. Command the fuel pump relay ON and OFF with a scan tool.

Does the test lamp turn ON and OFF with each command?

Go to Step 9

Go to Step 11

6

Does the test lamp remain illuminated with each command?

Go to Step 8

Go to Step 7

7

Test the control circuit of the fuel pump relay for a short to ground or for an open. Refer to Circuit Testing and Wiring Repairs in Wiring Systems.

Did you find and correct the condition?

Go to Step 14

Go to Step 10

8

Test the control circuit of the fuel pump relay for a short to voltage. Refer to Circuit Testing and Wiring Repairs in Wiring Systems.

Did you find and correct the condition?

Go to Step 14

Go to Step 10

9

Test for an intermittent and for a poor connection at the fuel pump relay. Refer to Testing for Intermittent Conditions and Poor Connections and Connector Repairs in Wiring Systems.

Did you find and correct the condition?

Go to Step 14

Go to Step 12

10

Test for an intermittent and for a poor connection at the powertrain control module (PCM). Refer to Testing for Intermittent Conditions and Poor Connections and Connector Repairs in Wiring Systems.

Did you find and correct the condition?

Go to Step 14

Go to Step 13

11

Repair the open or high resistance in the ground circuit of the fuel pump relay. Refer to Wiring Repairs in Wiring Systems.

Did you complete the repair?

Go to Step 14

--

12

Replace the fuel pump relay.

Did you complete the replacement?

Go to Step 14

--

13

Replace the PCM. Refer to Control Module References in Computer/Integrating Systems for replacement, setup, and programming.

Did you complete the replacement?

Go to Step 14

--

14

  1. Clear the DTCs with a scan tool.
  2. Turn OFF the ignition for 30 seconds.
  3. Start the engine.
  4. Operate the vehicle within the Conditions for Running the DTC. You may also operate the vehicle within the conditions that you observed from the Freeze Frame/Failure Records.

Did the DTC fail this ignition?

Go to Step 2

Go to Step 15

15

Observe the Capture Info with a scan tool.

Have any other DTCs not been diagnosed?

Go to Diagnostic Trouble Code (DTC) List - Vehicle in Vehicle DTC Information

System OK