GM Service Manual Online
For 1990-2009 cars only
Makes
🢒
Saturn
🢒
2007
🢒
ION
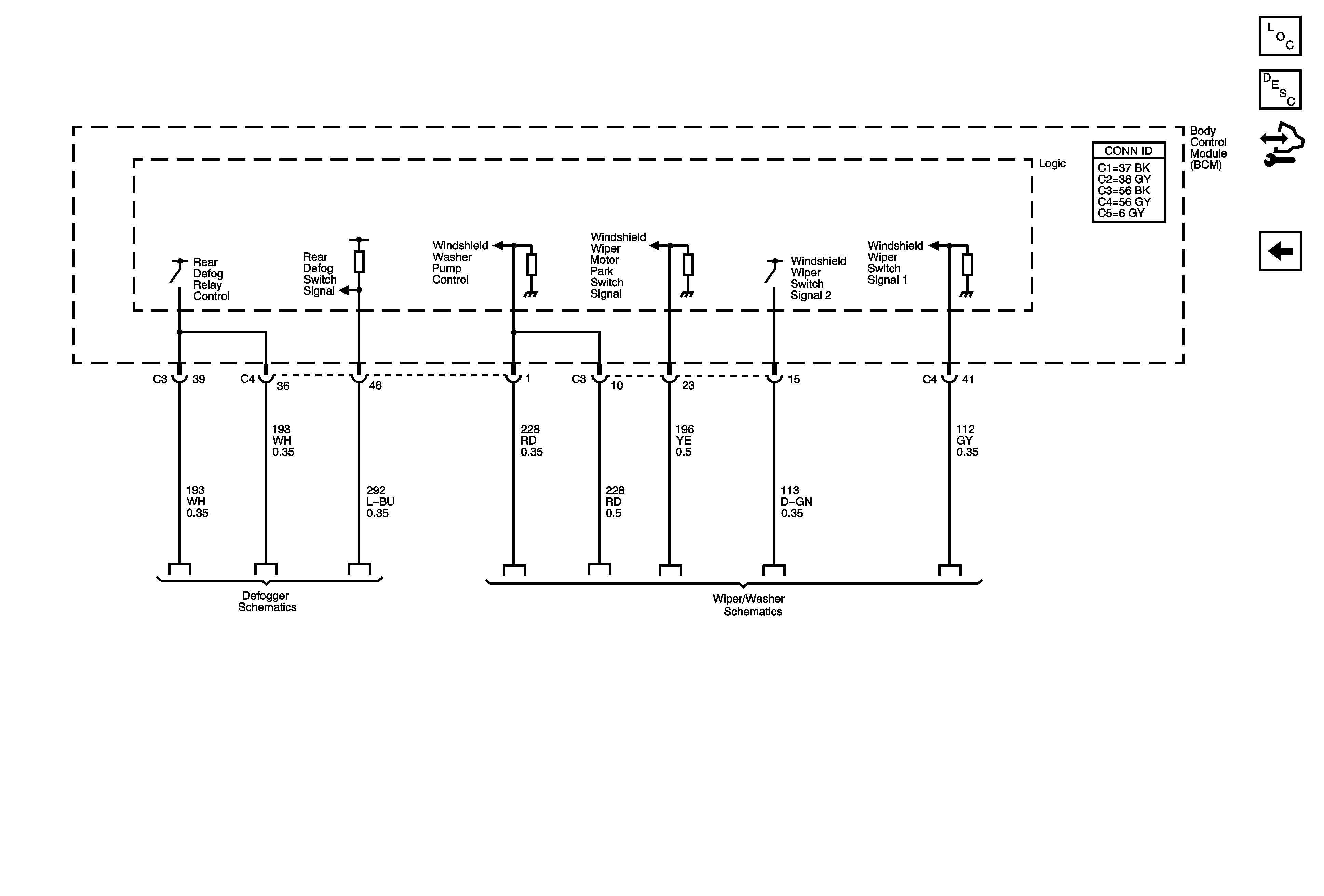
🢒 References to Rear Defogger and Wiper/Washer
References to Rear Defogger and Wiper/Washer
References to Rear Defogger and Wiper/Washer
Master Electrical Component List
Body Control System Description and Operation
Control Module References
References to Body Rear End, Doors, Horns, and Lighting - 2 of 2
Defogger Schematics
Wiper/Washer Schematics