GM Service Manual Online
For 1990-2009 cars only
Makes
🢒
Saturn
🢒
2007
🢒
ION
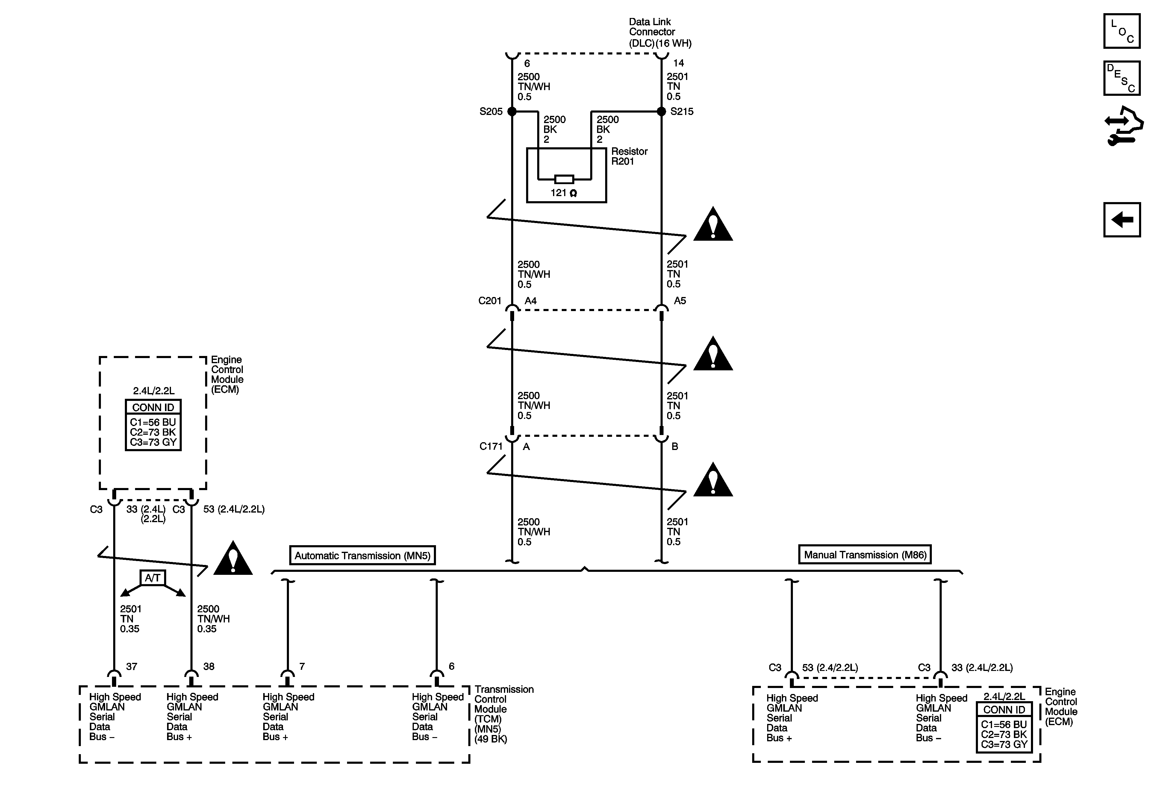
🢒 High Speed GMLAN - 2.2L, 2.4L
High Speed GMLAN - 2.2L, 2.4L
High Speed GM LAN - 2.2L, 2.4L
Master Electrical Component List
Data Link Communications Description and Operation
Control Module References
Power, Ground, Class 2, and Low Speed GMLAN
Data Communication Schematic Icons
Data Communication Schematic Icons
Data Communication Schematic Icons
Data Communication Schematic Icons