GM Service Manual Online
For 1990-2009 cars only

Object Number: 891591  Size: MF

Circuit Description

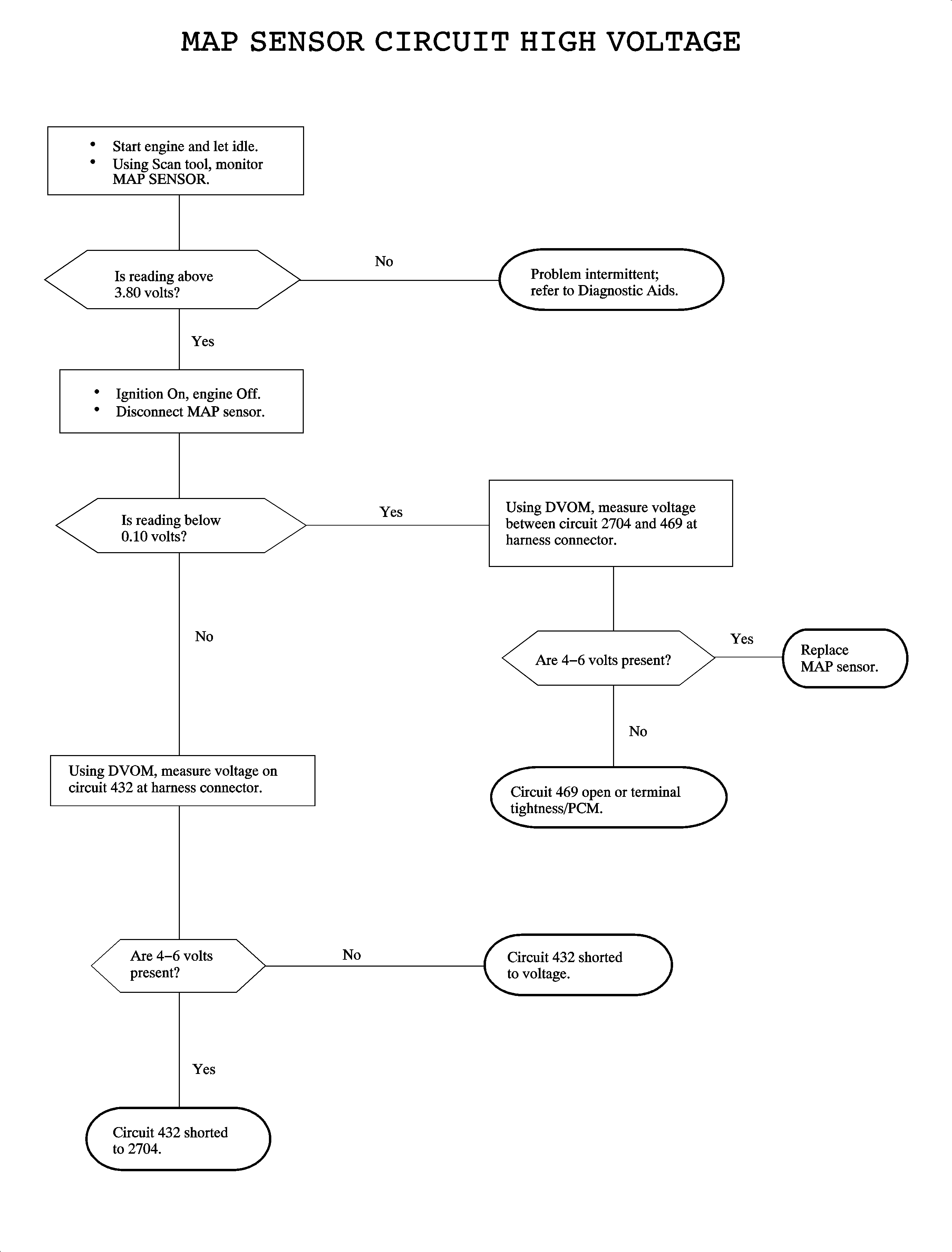
The manifold absolute pressure (MAP) sensor is a transducer that varies resistance according to changes in the intake manifold pressure (vacuum). The PCM measures the signal voltage from the MAP sensor, which is a reduced value of the PCM 5 bolt reference. The voltage ranges from 1-1.5 volts at idle (low pressure/high vacuum) to 4.5-4.8 volts at wide open throttle (high pressure/low vacuum). DTC P0108 sets when the MAP sensor signal voltage at the PCM is above the calibrated voltage value.

Conditions for Setting the DTC

DTC P0108 will set if MAP sensor voltage is greater than 3.80 volts when:

    • Condition exists for longer than 10 seconds
    • Engine run time is greater than 40 seconds
    • TP angle is less than 12%
    • Vehicle speed NOT present
    • No TP sensor DTCs have been set

DTC P0108 diagnostic runs continuously with engine running.

P0108 is a (type B) DTC

Diagnostic Aids

To locate an intermittent problem, use the scan tool to monitor the MAP sensor voltage with the engine running. Wiggling wires while watching for a change in the MAP sensor voltage, may locate the area where an open or short to voltage in the wiring could lie.

With the ignition On, the engine Off, the MAP reading should be the same as the barometric pressure reading. Compare it to the reading of a known good vehicle with the same sensor to determine the accuracy of the suspect sensor. Readings should be within 0.40 volts.

The PCM supplies the MAP sensor with its own separate 5 volt reference source. There are no other external components tied to it.

Important: Inaccurate readings will occur if resistance measurements are taken on a MAP sensor. The MAP sensor contains an internal amplifier circuit that requires applied voltage to function properly.

DTC P0108


Object Number: 889890  Size: FP