GM Service Manual Online
For 1990-2009 cars only

Object Number: 891613  Size: MF

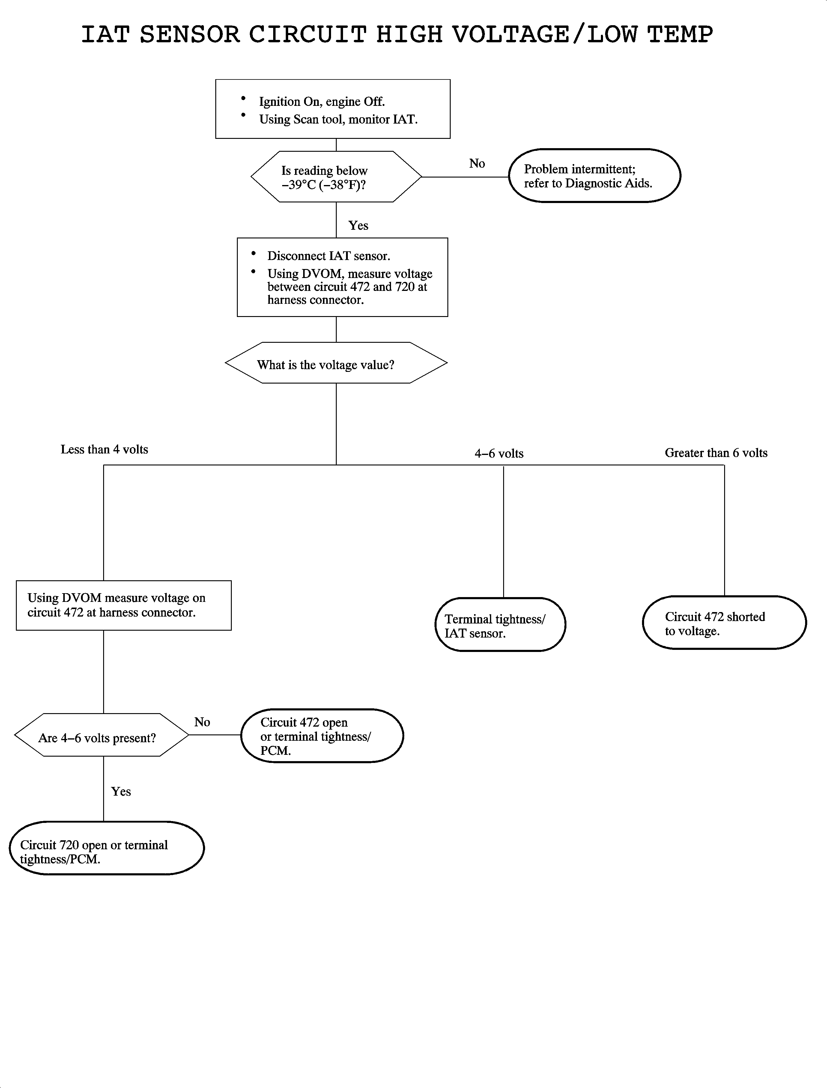
Circuit Description

The intake air temperature (IAT) sensor is a thermistor that varies resistance according to changes in air induction temperature. The PCM supplies a five volt reference through a pull-up resistor to the sensor, which is connected to ground. When the sensor is cold it has high resistance (high signal voltage at PCM). As the sensor temperature increases, its resistance decreases (lower signal voltage at the PCM). The PCM uses the signal voltage to determine air induction temperature. DTC P0113 sets when the IAT sensor signal voltage at the PCM is above the calibrated voltage value (below the calibrated temperature value).

Conditions for Setting the DTC

DTC P0113 will set if the IAT sensor temperature is less than -39° C (-38° F) when:

    • Condition exists for longer than 3 seconds
    • Engine run time is greater than 5 minutes and 20 seconds
    • ECT is greater than -40°C (-40°F)
    • Vehicle speed is less than 24 km/h (15 mph)
    • No ECT or VSS DTCs has been set

DTC P0113 diagnostic runs continuously once the above conditions have been met.

P0113 is a (type B) DTC

Diagnostic Aids

To locate an intermittent problem, use the scan tool to monitor the IAT temperature with the ignition On, engine Off. Wiggling the wires while watching for a change in the IAT temperature may locate the area where a short to ground in the wiring could lie.

Refer to the ECT General Description for a Temperature vs. Resistance chart.

Notice: A short to B+ on signal circuit 472 may damage the IAT sensor. Check for correct resistance vs. temperature of the sensor after repair has been made.

DTC P0113


Object Number: 889892  Size: FP