GM Service Manual Online
For 1990-2009 cars only

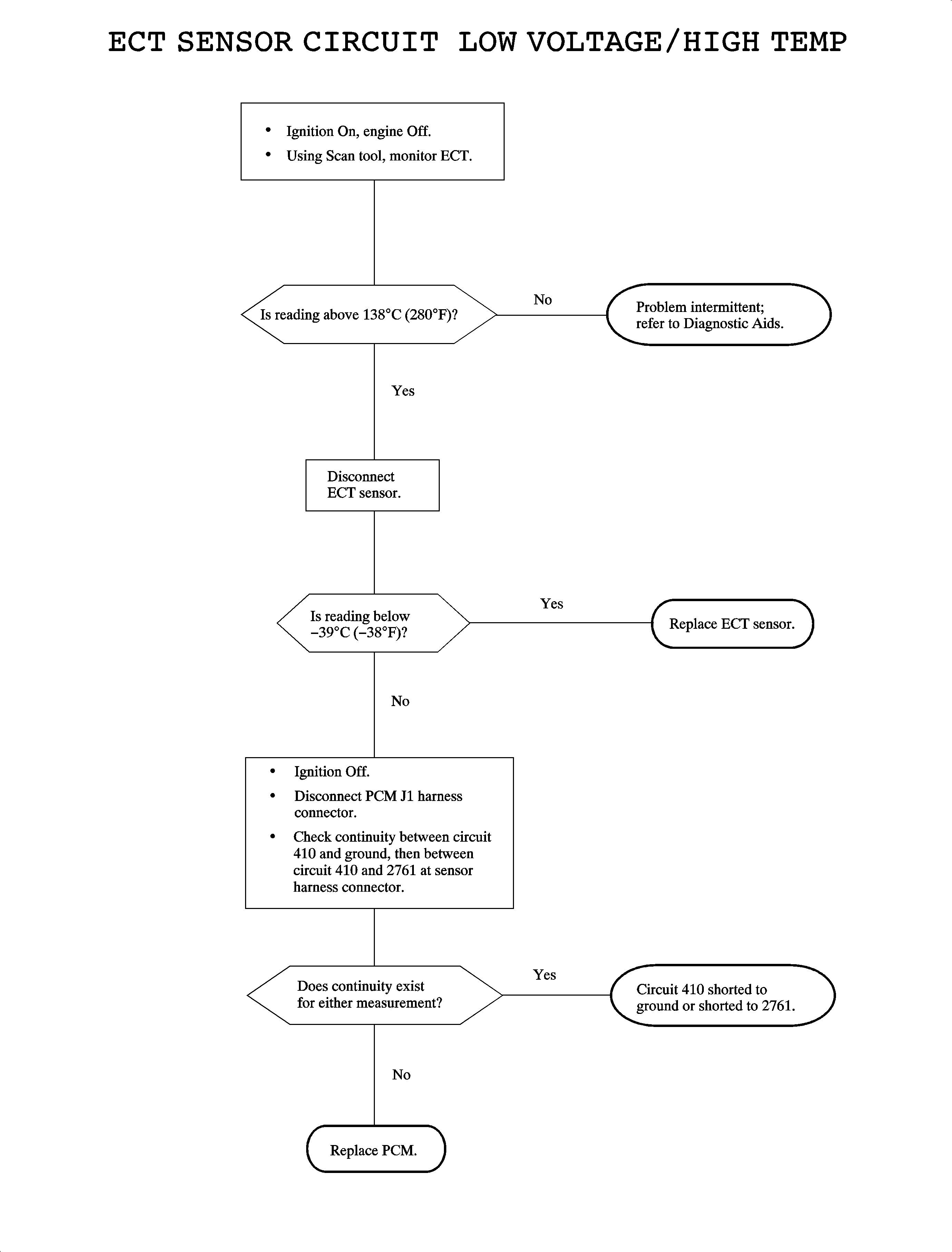
Object Number: 891650  Size: MF

Circuit Description

The engine coolant temperature (ECT) sensor is a themistor that varies resistance according to changes in engine coolant temperature. The PCM supplies a five volt reference through a pull-up resistor(s) to the sensor, which is connected to the ground. When the sensor is cold it has highg resistance (high signal voltage at PCM). As the sensor temperature increases, its resistance decreases (lower signal voltage at the PCM). The PCM uses the signal voltage to determine engine coolant temperature. DTC P0117 sets when the ECT sensor signal voltage at the PCM is below the calibrated voltage value (over the calibrated temperature value).

Conditions for Setting the DTC

DTC P0117 will set if ECT sensor temperature is over 138°C (280°F) when:

    • Condition exists for lnoger than 6 seconds
    • Engine run time is greater than 2 minutes and 8 seconds.

DTC P0117 diagnostic runs continuously once the above conditions have been met.

P0117 is a (type B) DTC

Diagnostic Aids

To locate an intermittent problem, use Scan tool to monitor the ECT temperature with ignition On. Wiggling the wires while watching for a change in the ECT temperature may locate the area where a short to ground in the wiring could lie.

Engine coolant leaking from the sensor into the snesor connector will casue a shorted condition across the sensor terminals resulting in an elevated temperature.

The Coolant Temperature telltale will read COLD if DTC P0117 is active.

The PCM will command the cooling fans On if DTC P0117 is active.

Refer to ECT General Description for a Temperature vs. Resistance chart.

Important: The PCM uses a different 5 volt pull-up resistor network when the ECT reaches 49°C (121°F). Make sure the reading is normal below and above this temperature.

DTC P0117


Object Number: 889895  Size: FP