GM Service Manual Online
For 1990-2009 cars only

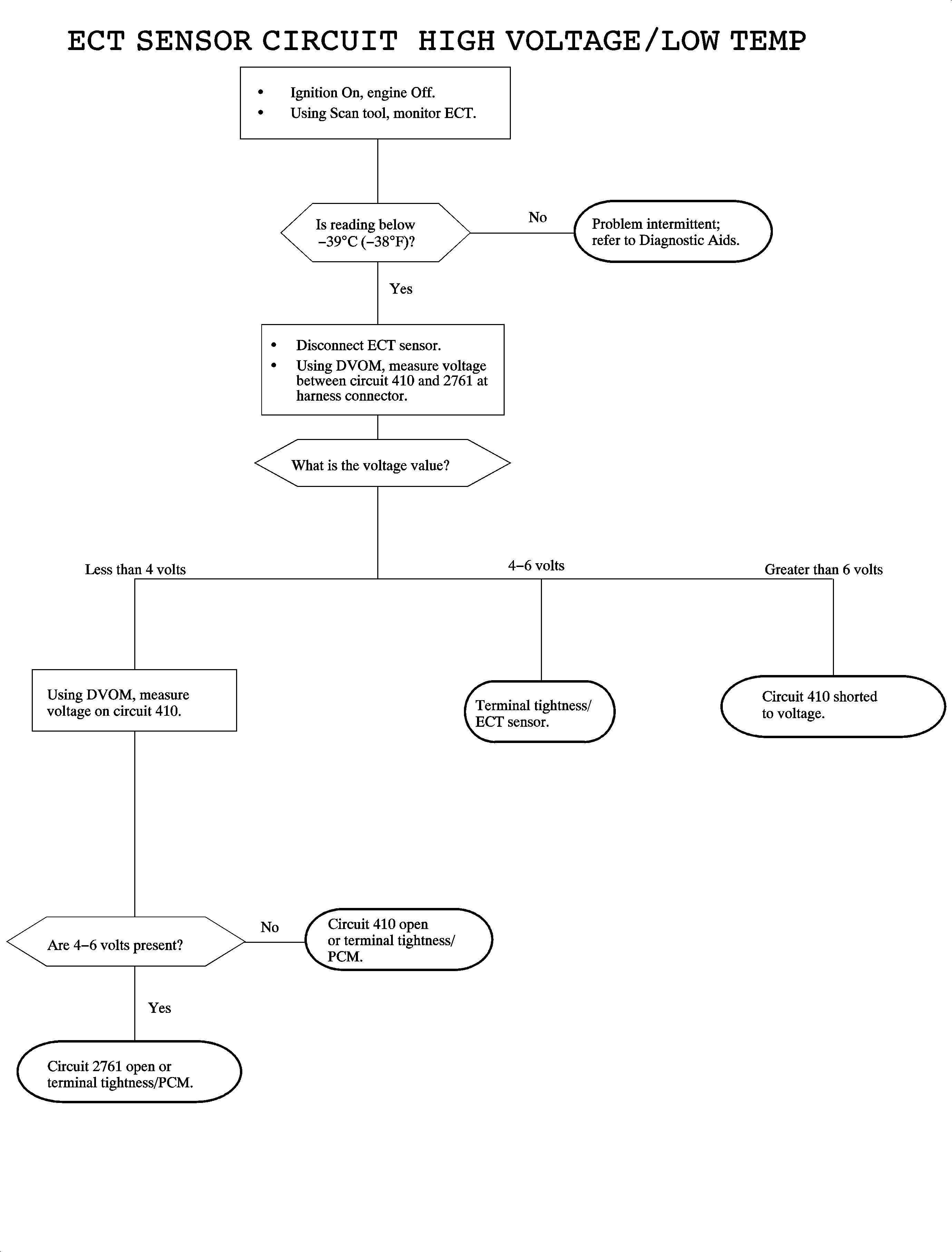
Object Number: 891610  Size: MF

Circuit Description

The engine coolant temperature (ECT) sensor is a thermistor that varies resistance according to changes in engine coolant temperature. The PCM supplies a five volt reference through a pull-up resistor(s) to the sensor, which is connected to the ground. When the sensor is cold it has high resistance (high signal voltage at the PCM). As the sensor temperature increases, its resistance decreases (lower the signal voltage at the PCM). The PCM uses the signal voltage to determine the engine coolant temperature. DTC P0118 sets when the ECT sensor signal voltage at the PCM is above the calibrated voltage value (below the calibrated temperature value).

Conditions for Setting the DTC

DTC P0118 will set if the ECT sensor temperature is below -39°C (-38°F) when:

    • Condition exists for longer than 6 seconds
    • Engine run time is greater than 1 minute

DTC P0118 diagnostic runs continuously once the above conditions have been met.

P0118 is a (type B) DTC

Diagnostic Aids

To locate an intermittent problem, us the scan tool to monitor the ECT temperature with the ignition On, engine Off. Wiggling the wires while watching for a change in the ECT temperature may locate the area where an open or short to voltage in the wiring could lie.

An intermittent open in the ECT sensor can set this DTC. Run the engine after it has cooled down and monitor the ECT on the scan tool. The temperature should rise smoothly to 82°C (180°F) as the thermostat opens and stabilizes the temperature of the engine coolant.

The PCM will command the cooling fans On if the DTC P0118 is active.

The Coolant Temperature telltale will read COLD if DTC P0118 is active.

Refer to ECT General Description for a Temperature vs. Resistance chart.

Notice: A short to B+ on signal circuit 410 may damage the ECT sensor. Check for correct resistance vs. temperature of the sensor after a repair has been made.

Important: The PCM uses a different 5 volt pull-up resistor network when the ECT reaches 49°C (121°F). Make sure the reading is normal below and above this temperature.

DTC P0118


Object Number: 889898  Size: FP