GM Service Manual Online
For 1990-2009 cars only

SYMPTOM

PROCEDURE

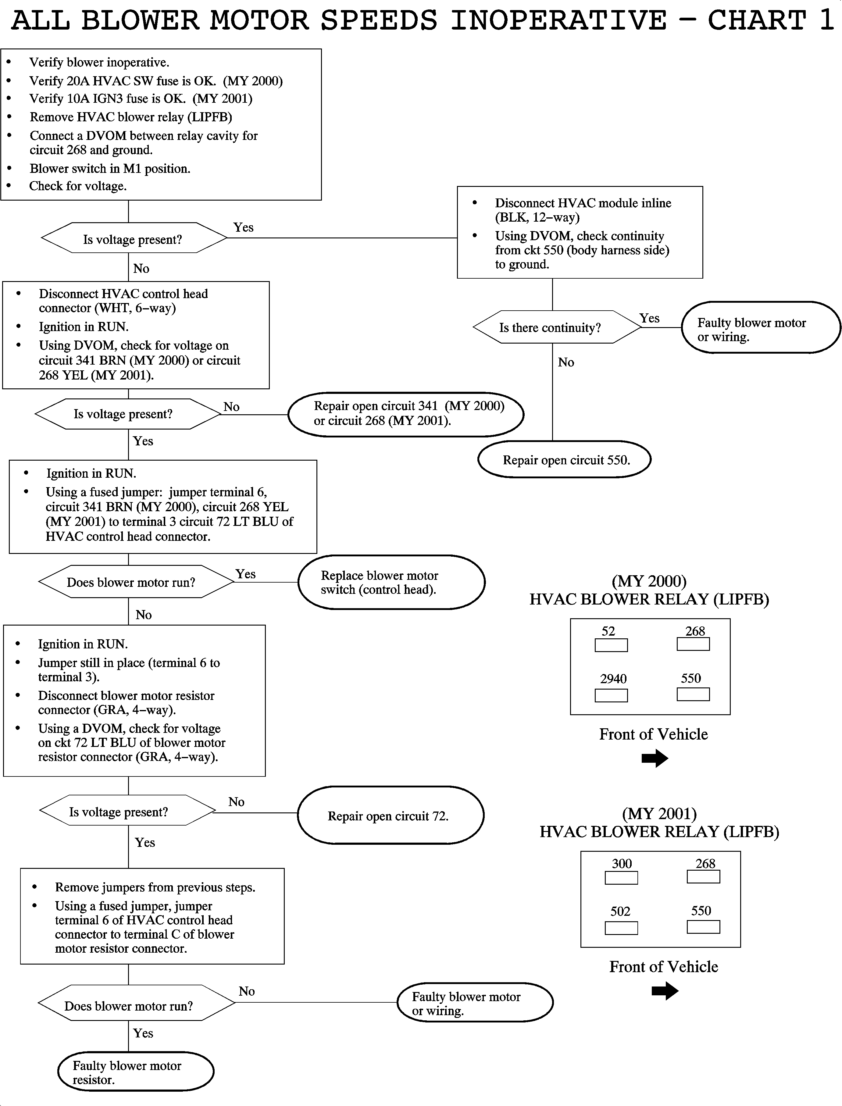
All blower motor speeds inoperative

Chart 1

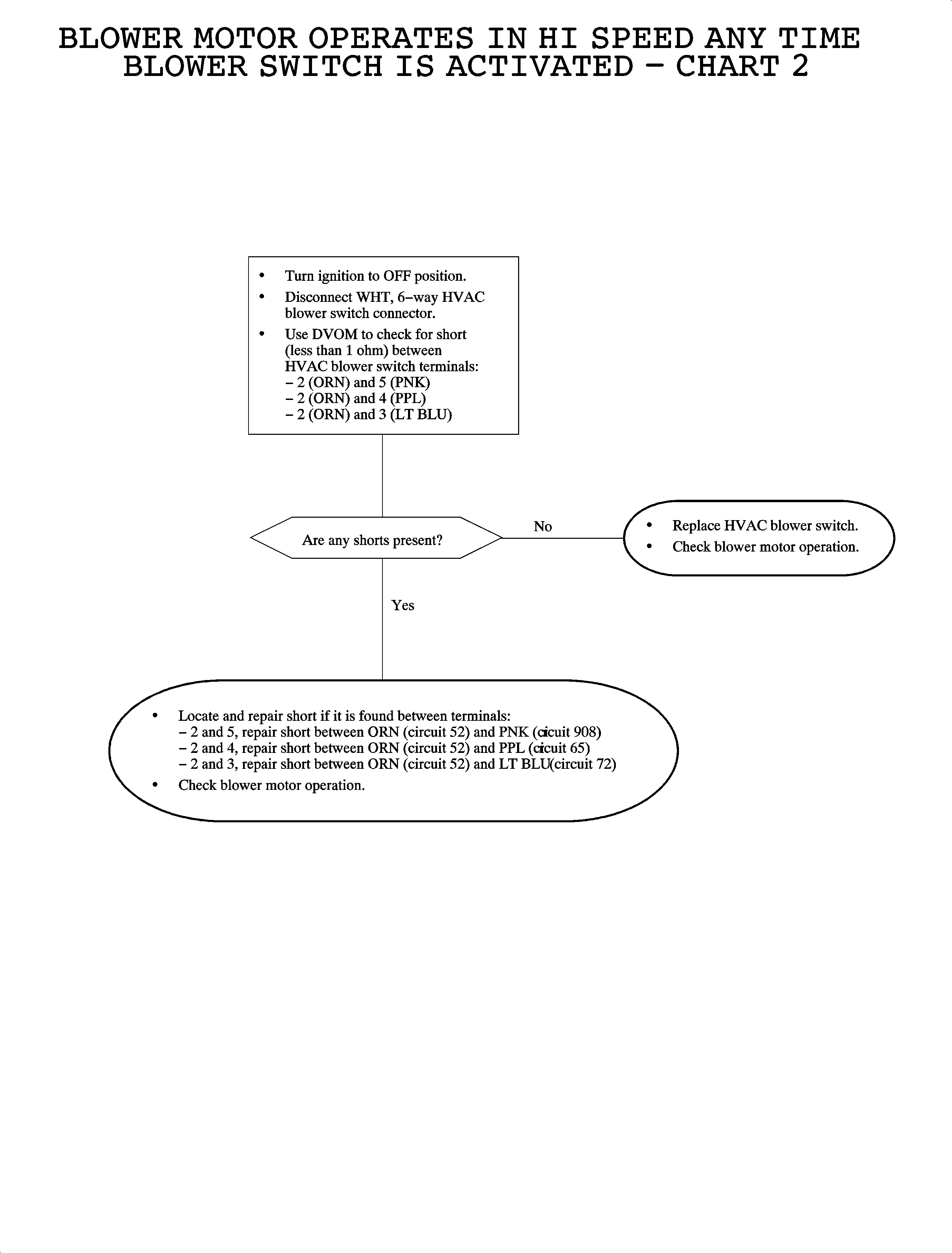
Blower motor operates in HI speed anytime blower switch is activated

Chart 2

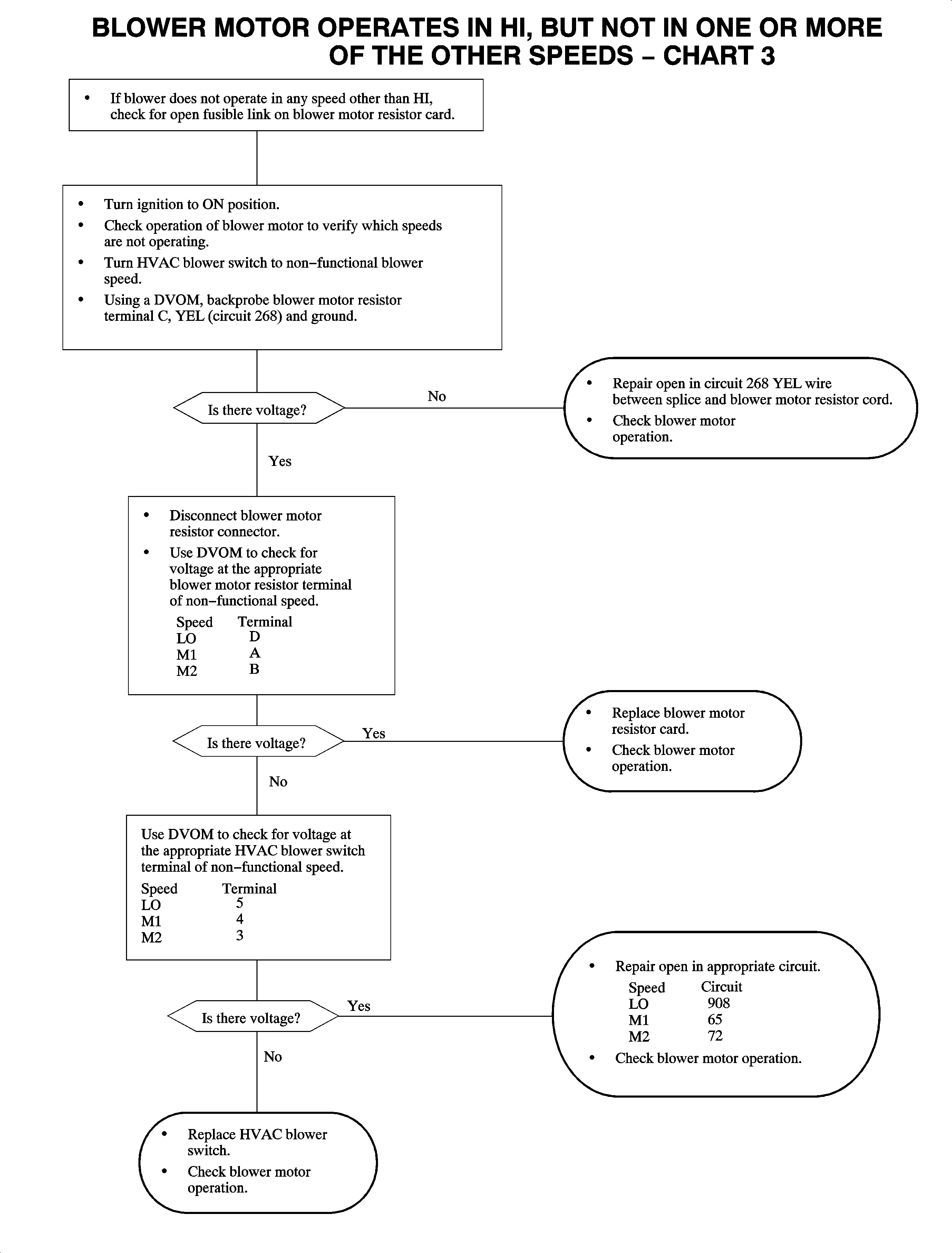
Blower motor operates in HI, but not in one or more of the other speeds

Chart 3

Blower motor operates in all models except HIGH 2000 model year

Chart 4

Blower motor operates in all modes except HIGH 2001 model year

Chart 5

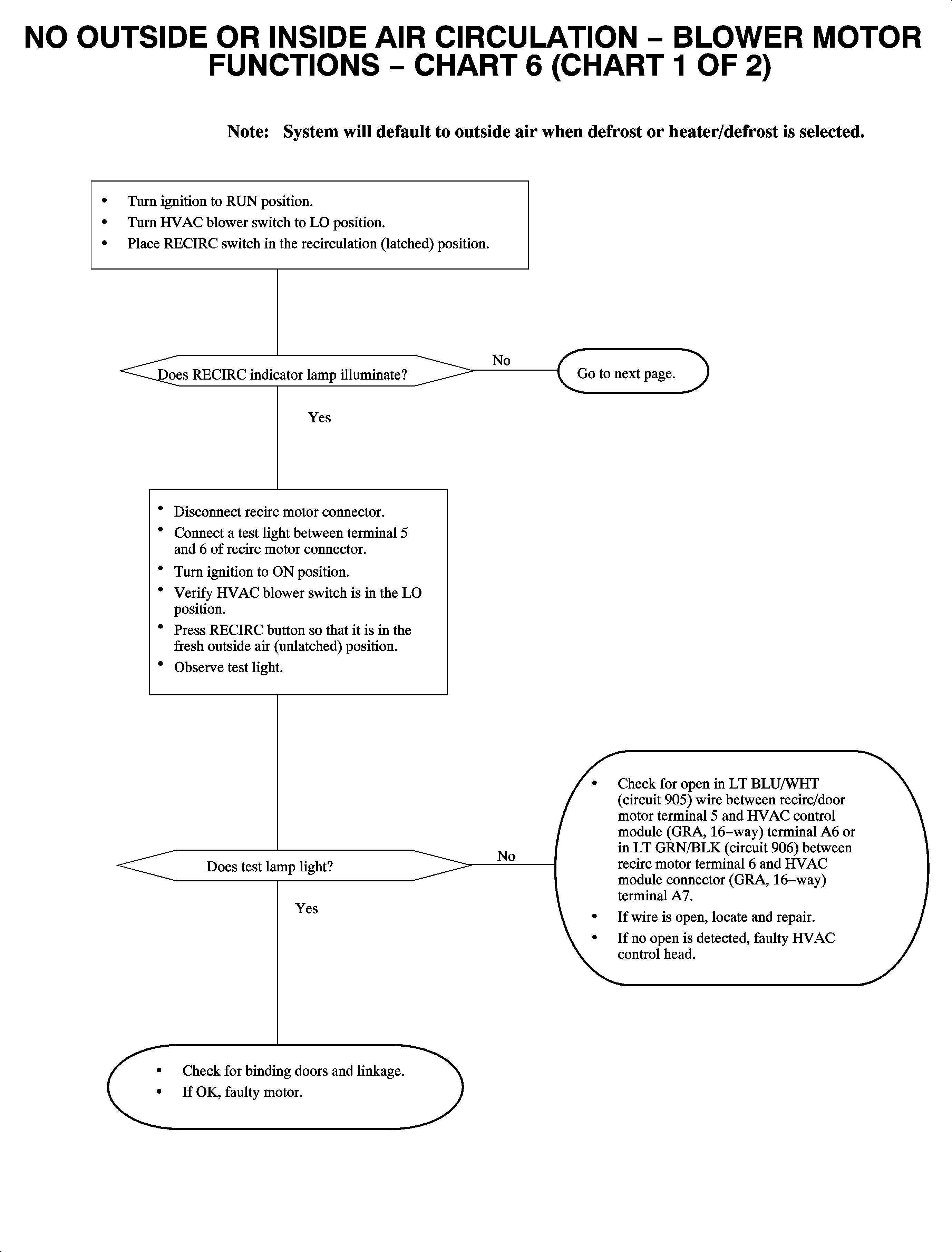
No outside or inside air circulation - blower motor functions

Chart 6

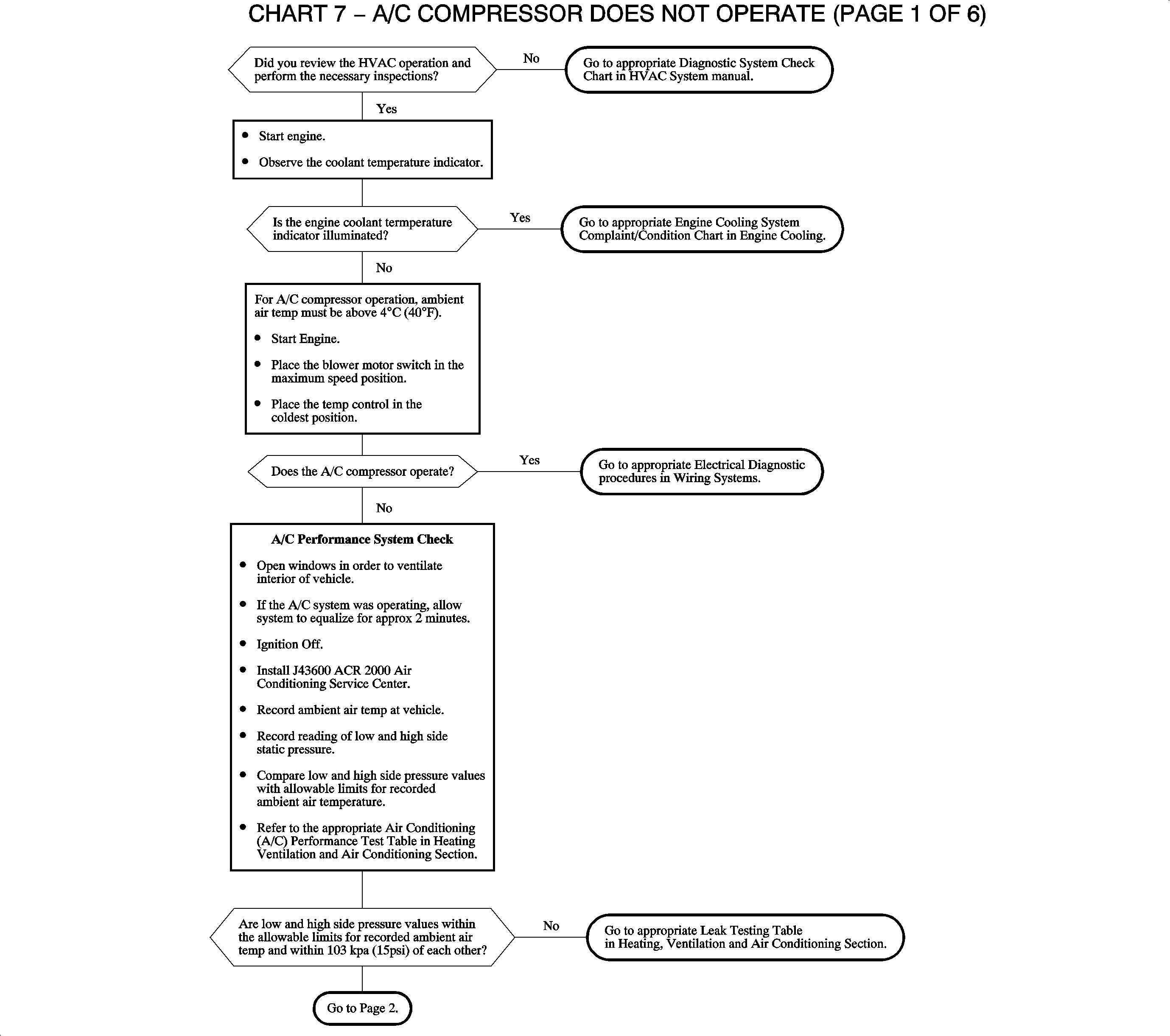
A/C compressor does not operate

Chart 7

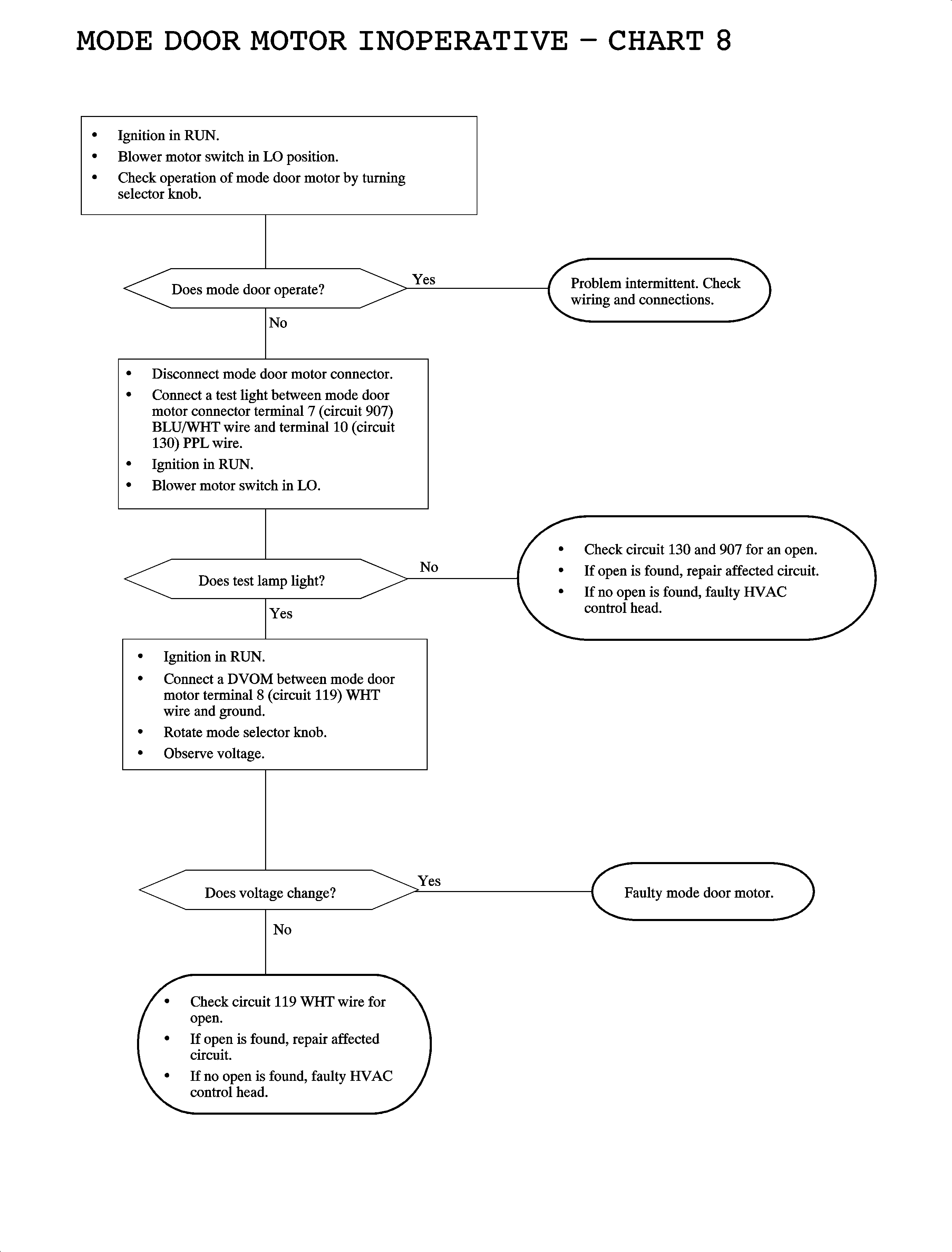
Mode doors motor not functioning

Chart 8

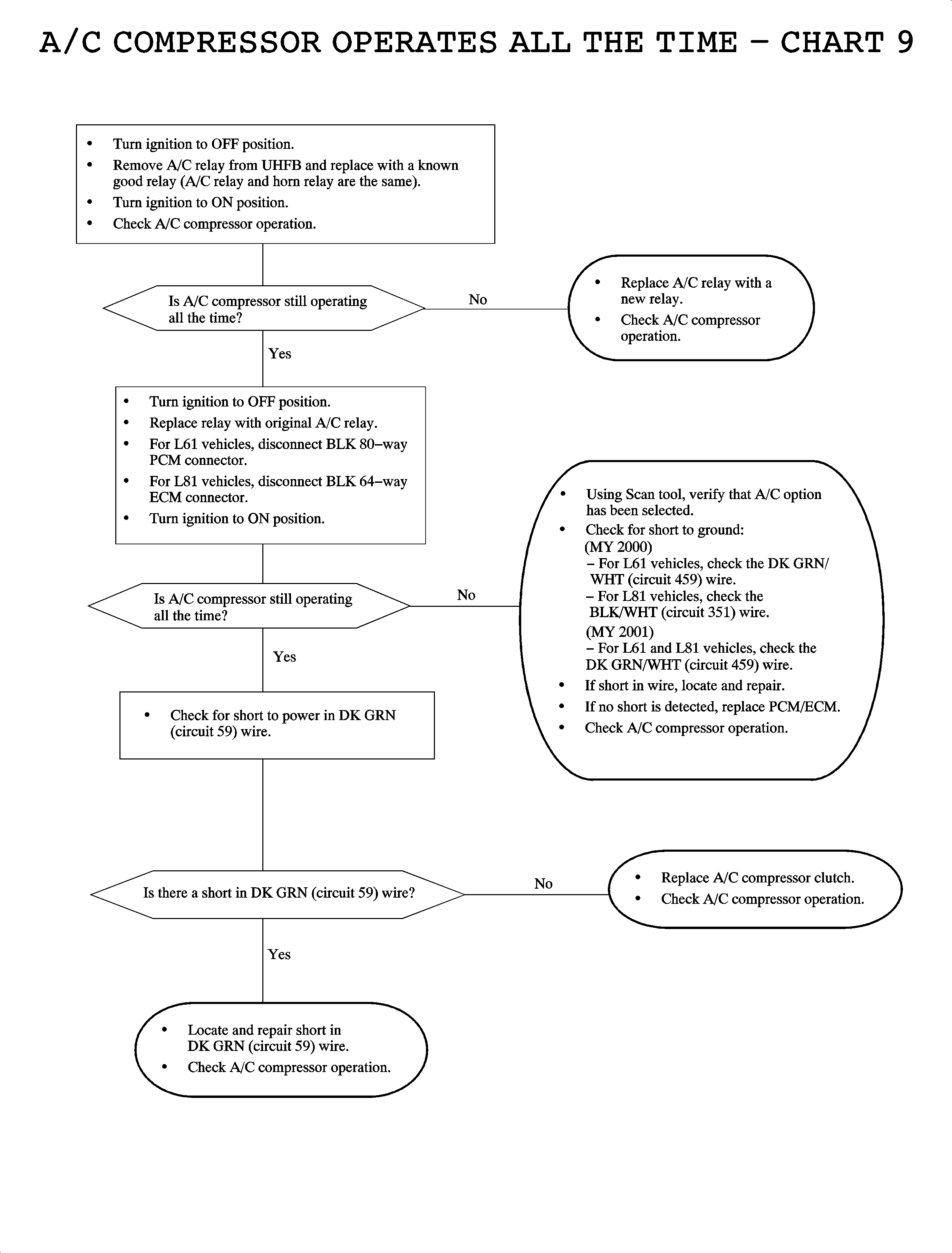
A/C compressor operates all the time

Chart 9

A/C or recirc switch indicator lamps do not light

Chart 10

Only HVAC lights do not illuminate or dim with I/P dimmer (all the lights for the other systems function correctly)

    • Check for voltage between HVAC Control Head terminal B4 (GRA, circuit 8) and a known good ground with park lamps on. If no voltage is present, repair circuit 8.
    • If voltage is present at terminal B4 (circuit 8) and all other HVAC functions operate, faulty bulbs or control head.
    • Check HVAC dimmer operation.

Chart 1


Object Number: 887257  Size: FP

Chart 2


Object Number: 887262  Size: FP

Chart 3


Object Number: 887264  Size: FP

Chart 4


Object Number: 887272  Size: FP

Chart 5


Object Number: 889887  Size: FP

Chart 6


Object Number: 887273  Size: FP

Object Number: 887276  Size: FP

Chart 7


Object Number: 1360189  Size: LF

Object Number: 1360190  Size: LF

Object Number: 1360191  Size: LF

Object Number: 1360192  Size: LF

Object Number: 1360193  Size: LF

Object Number: 1360195  Size: LF

Chart 8


Object Number: 887315  Size: FP

Chart 9


Object Number: 887318  Size: FP

Chart 10


Object Number: 887321  Size: FP