GM Service Manual Online
For 1990-2009 cars only

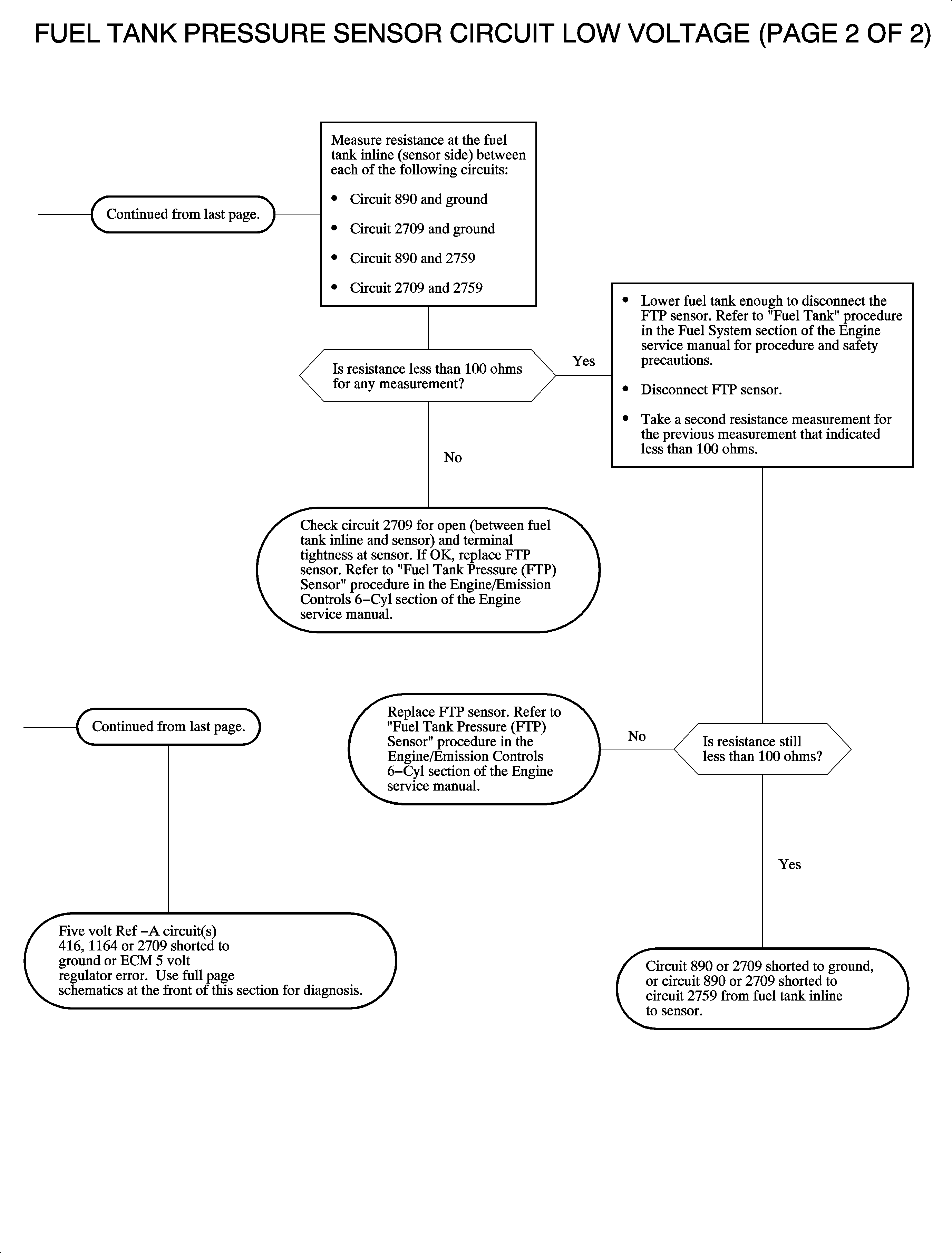
Object Number: 896235  Size: MF

Circuit Description

The evaporative emission (EVAP) system is used to store fuel vapors as to reduce the amount of unburned fuel from escaping into the atmosphere. The function of the fuel tank pressure (FTP) sensor is solely for the EVAP leak diagnostics. The fuel tank pressure sensor is a transducer that varies resistance according to changes in fuel tank pressure, the difference between fuel tank and outside air pressure. The ECM measures the signal voltage from the fuel tank pressure sensor, which is a reduced value of the ECM 5-volt reference. The signal voltage will read low when the pressure in the fuel tank is low (vacuum) and will increase as the pressure in the tank increases. DTC P0452 will set if the fuel tank pressure sensor signal voltage at the ECM is below the calibrated voltage value.

Conditions for Setting the DTC

DTC P0452 will set if the fuel tank pressure sensor signal voltage is less than 0.2 volts when:

    • The condition exists for longer than 3 seconds.
    • The ignition is ON.

DTC P0452 diagnostic runs continuously with the engine ON.

Important: Once the fuel tank pressure sensor signal voltage drops below 0.2 volts, the voltage level must exceed 0.35 volts in order to pass the diagnostic.

DTC P0452 is a type B DTC.

Diagnostic Aids

To locate an intermittent problem, use the scan tool to monitor FUEL TANK PRESS. SENSOR voltage with the ignition ON and the engine OFF. Wiggling the wires while watching for a change in FUEL TANK PRESS. SENSOR voltage may locate the area where an open or short to ground in the wiring may exist.

FUEL TANK PRESS. SENSOR on the scan tool should read between 2.35-2.85 volts with the ignition ON and the engine OFF and the fuel cap removed. This represents atmospheric pressure of 0 inches of vacuum.

Circuit 416 (CMP/EGR/MAF/MAP sensor), circuit 2709 (AC pressure/fuel tank pressure sensor), and circuit 1164 (APP sensor 1) share the same 5-volt reference supply, 5-volt Ref-A.

Important: Inaccurate readings will occur if resistance measurements are taken on a fuel tank pressure sensor. The fuel tank pressure sensor contains an internal amplifier circuit that requires applied voltage to function properly.

The A/C pressure sensor, APP sensor 2, fuel level sensor and fuel tank pressure sensor share the same sensor return circuit 2759.


Object Number: 898644  Size: FP

Object Number: 898244  Size: FP