GM Service Manual Online
For 1990-2009 cars only

Object Number: 896279  Size: MF

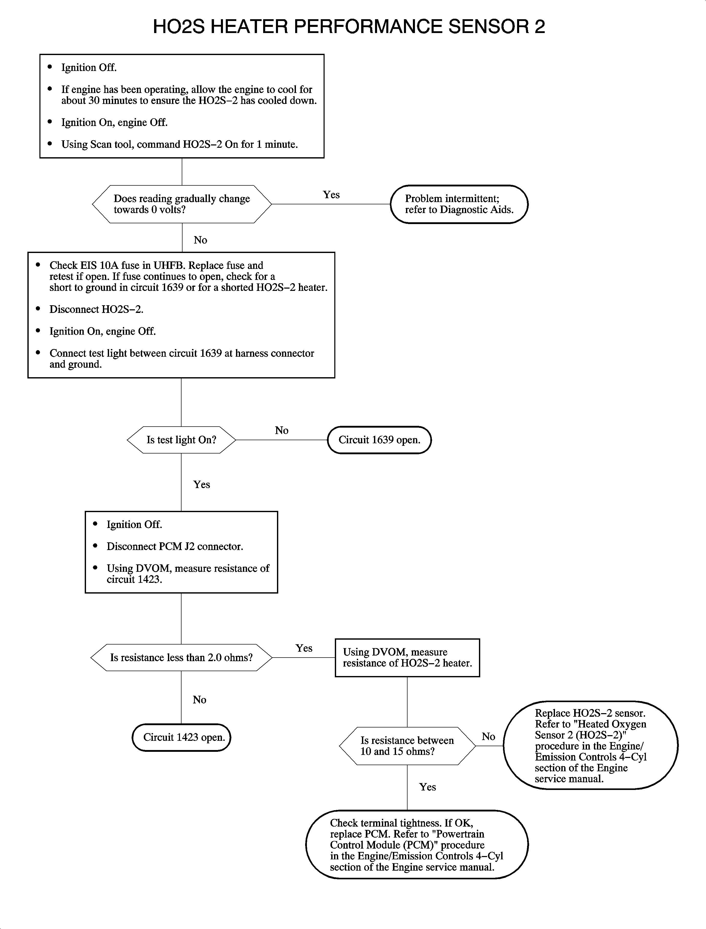
The heated oxygen sensor 2 (H02S- 2) is located behind the catalytic converter. The sensor is used by the PCM to determine the oxygen storage capability of the catalytic converter. Due to the location of the HO2S-2, a heater element is required to provide additional heat which accelerates sensor activation time. The heater is supplied when the ignition is turned ON and the PCM provides a ground when the conditions necessary to perform the test are met. The PCM will monitor the heater current to determine if the heater is working properly. DTC P0141 sets when the HO2S-2 heater current is not within the calibrated range.

DTC Parameters

DTC P0141 will set if HO2S-2 heater current is less than 0.2 A or greater than 1.5 A:

    • The engine run time is greater than 60 seconds.
    • The ECT is greater than 70°C (158°F).
    • The ignition voltage is greater than 10 V.
    • The air flow is less than 25 g/s (manual) or 40 g/s (auto).
    • The fuel level is greater than 10 percent.
    • No CKP, ECT, EVAP, fuel injector, fuel tank pressure, fuel trim, IAT, idle speed, MAP, misfire, PCM internal fault, or TP sensor DTCs have been set.

DTC P0135 diagnostic runs continuously once the above conditions have been met.

P0141 is a type B DTC.

Diagnostic Aids

Heater element resistance: 11.7-14.3 ohms

Normal operating range 0.6-0.7 amps


Object Number: 898501  Size: FP