GM Service Manual Online
For 1990-2009 cars only

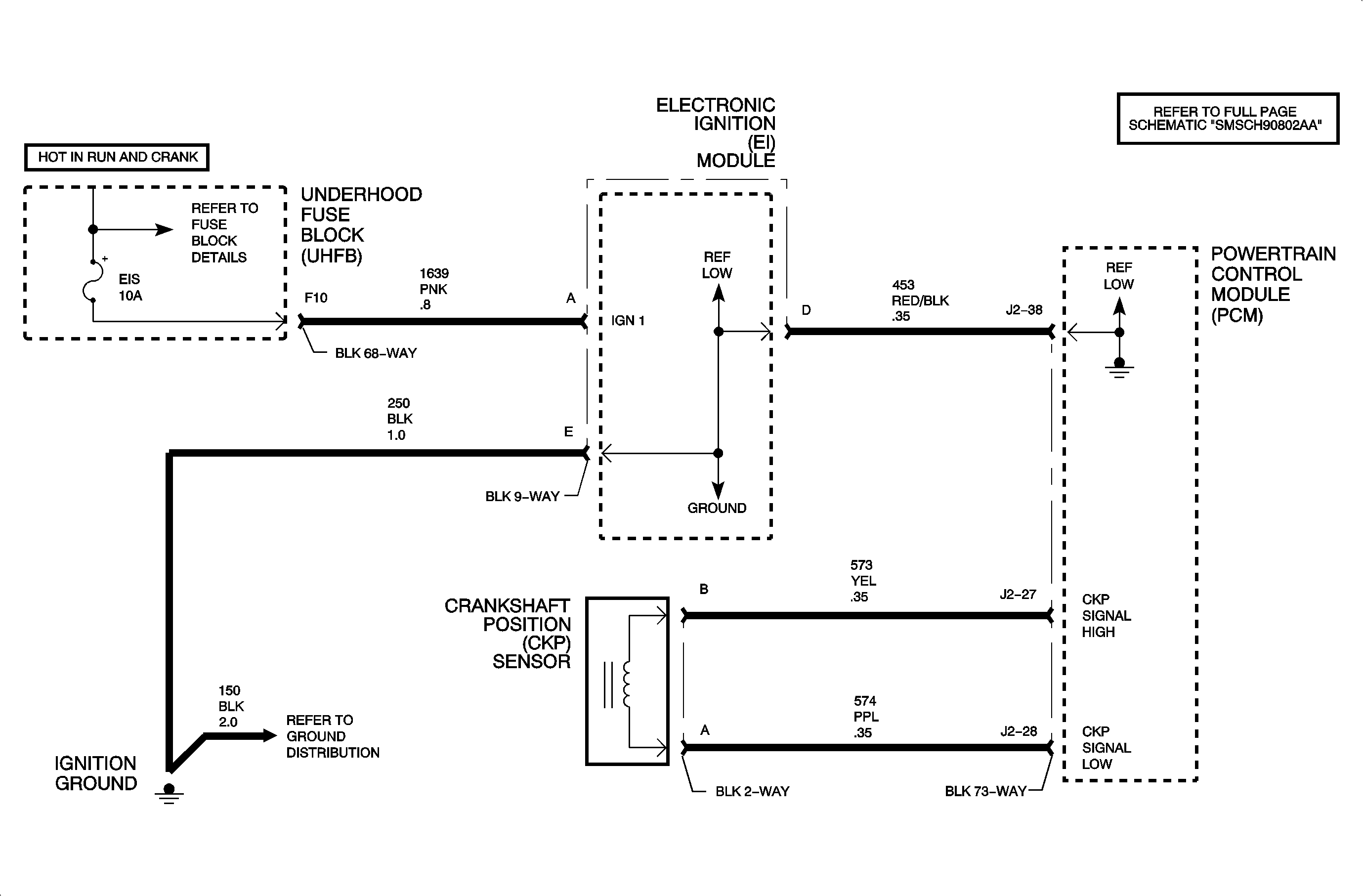
Object Number: 895578  Size: MF

The crankshaft position (CKP) sensor produces an AC voltage of different amplitude and frequency depending on the velocity of the crankshaft. This AC voltage signal is fed into the PCM. The crankshaft has 7 total machined notches, 6 of which are spaced 60 degree apart. The remaining tooth is 10 degree before the #4 cylinder TDC notch. This extra notch is used by the PCM to determine the position of the top dead center #4 cylinder necessary to synchronize engine position. The CKP sensor is used for fuel delivery, spark timing, and misfire diagnostics. DTC P0336 sets when the number of pulses or time between pulses is not valid.

DTC Parameters

DTC P0336 will set if extra or missing crankshaft sensor pulses are detected or the time between notches is too long or too short when:

    • The CMP RESYNC COUNTER on the scan tool is greater than 30 counts within a 256 second window.
    • The MAP is greater than 30 kPa.
    • The engine is running.
    • No cam DTCs have been set.

DTC P0336 diagnostic runs continuously once the above conditions have been met.

P0336 is a B DTC.

Diagnostic Aids

DTC P0336 can set due to an:

    • Intermittent open anywhere in the CKP ref. circuits. This will cause the tachometer to drop out and most likely stall or disrupt engine operation.
    • Intermittent short to voltage anywhere in the CKP ref. circuit. This will cause the tachometer to drop out and may momentarily disrupt engine operation.
    • Electromagnetic interference (EMI) caused by high current carrying wiring routed near the CKP sensor wiring. EMI can alter the amplitude and/or frequency of the CKP signal and create invalid CKP pulses.

To locate an intermittent problem, use the scan tool to monitor the CMP RESYNC COUNTER. If the counter starts counting up, crankshaft pulses are being interrupted, as the PCM has to resync the camshaft position.

Important: An open/short to ground in circuit 453 will not affect engine operation and NOT set this DTC.

DTC P0340 and/or P0341 may also set as a result of an intermittent open or short to ground in the CKP ref. circuit.


Object Number: 891187  Size: FP