GM Service Manual Online
For 1990-2009 cars only
Makes
🢒
Saturn
🢒
2003
🢒
L200/LW200
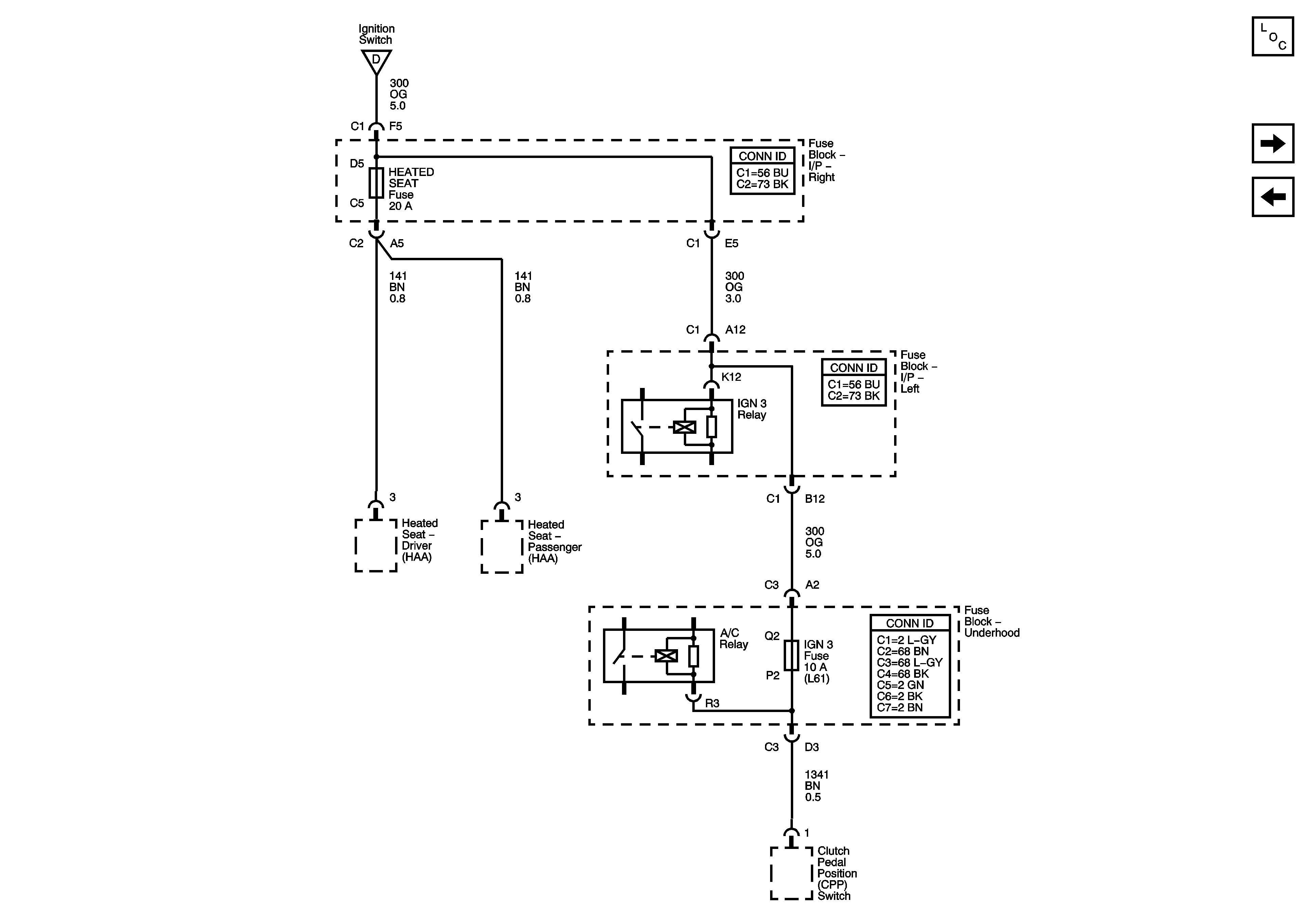
🢒 Fuse Block-Underhood : IGN3 - Fuse Block-Right I/P : Heated Seat
Fuse Block-Underhood : IGN3 - Fuse Block-Right I/P : Heated Seat
Fuse Block-Underhood : IGN3; Fuse Block-Right I/P : Heated Seat