GM Service Manual Online
For 1990-2009 cars only
Makes
🢒
Saturn
🢒
2003
🢒
L200/LW200
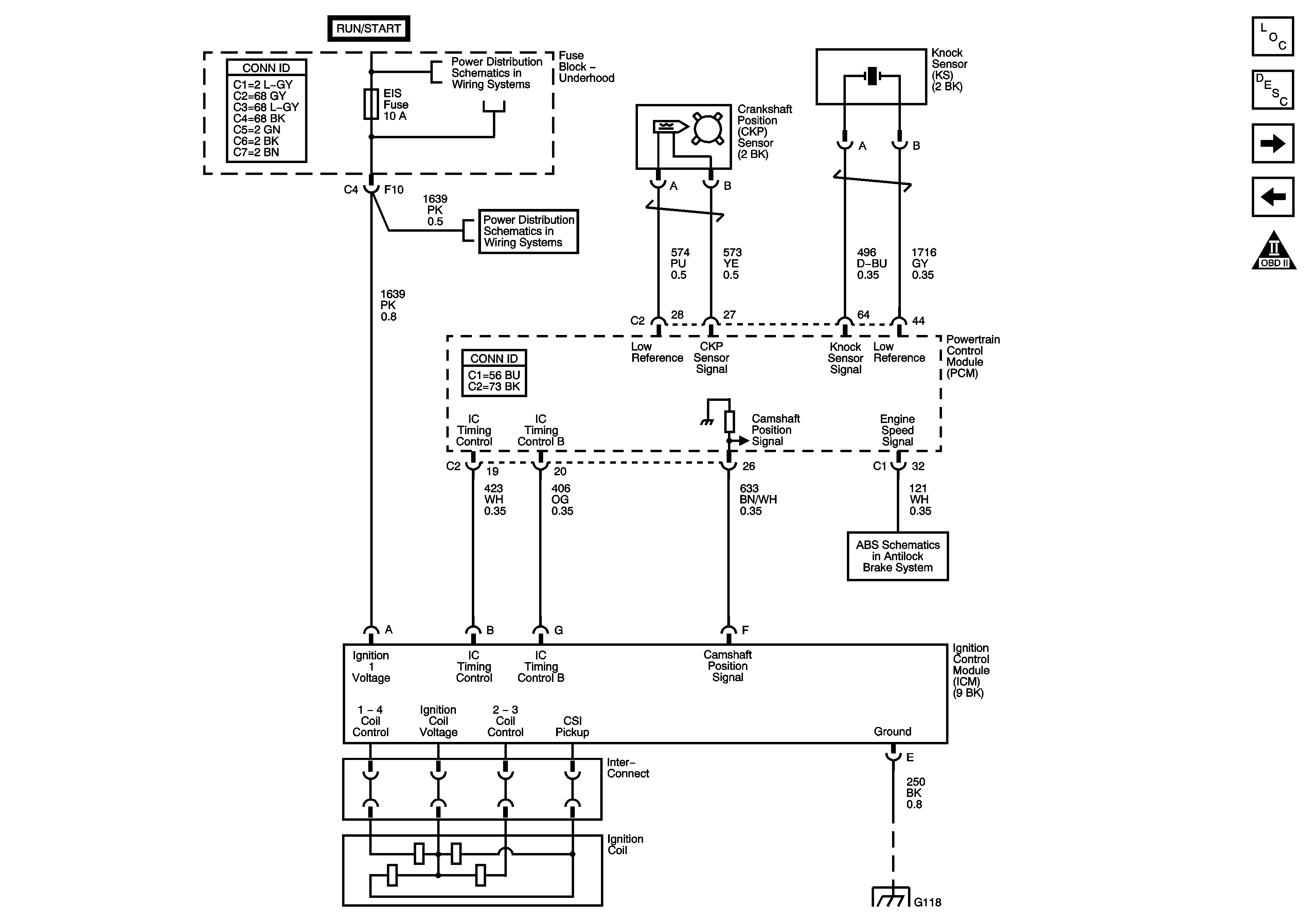
🢒 Ignition Controls
Ignition Controls
Ignition Controls
Master Electrical Component List
Electronic Ignition (EI) System Description
Fuel Controls
HO2 Sensors
OBD II Symbol Description Notice
Fuse Block-Underhood : Injector, Controls IGN1, EIS and IGN
Fuse Block-Underhood : Injector, Controls IGN1, EIS and IGN
Wheel Speed Sensors
G118