GM Service Manual Online
For 1990-2009 cars only
Makes
🢒
Saturn
🢒
2003
🢒
L200/LW200
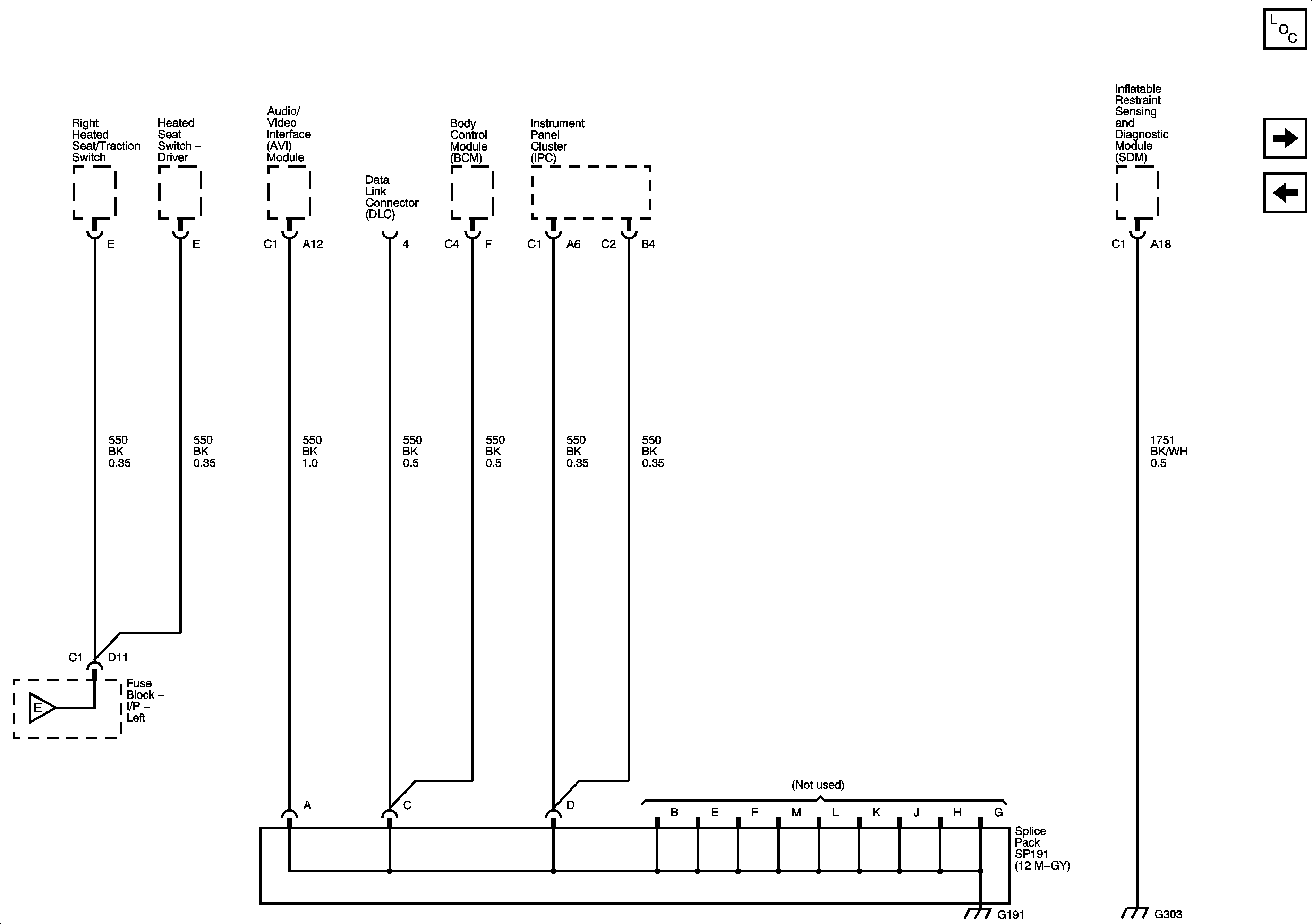
🢒 G191, G303
G191, G303
G191, G303
Master Electrical Component List
G305, G401, G399, G400
G300, G304
G300, G304