GM Service Manual Online
For 1990-2009 cars only

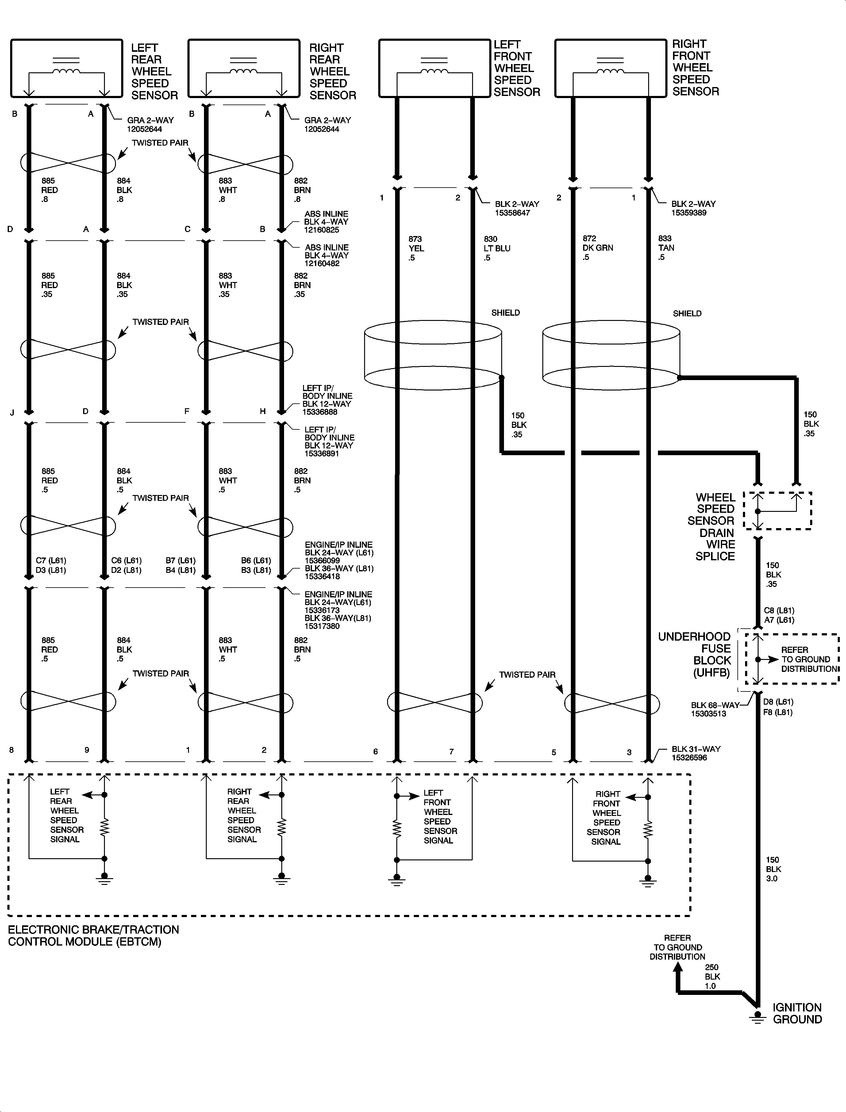
Object Number: 895647  Size: FP

Circuit Description

As the wheels spin, each wheel speed sensor produces an AC signal. The electronic brake control module (EBCM) uses the frequency of the AC signals to calculate each wheel speed.

Conditions for Running the DTC

    • The ignition is ON.
    • The vehicle speed is greater than 40 km/h (25 mph).

Conditions for Setting the DTC

Any of the following conditions may cause the DTC to set.

    • The EBCM detects an open wheel speed sensor circuit.
    • The EBCM detects a shorted wheel speed sensor circuit.
    • The EBCM detects the absence of a wheel speed sensor signal.
    • The EBCM detects an erratic wheel speed sensor signal.

Action Taken When the DTC Sets

    • The EBCM disables the ABS/TCS and may disable the DRP if more than one wheel speed sensor DTC is set.
    • The ABS indicator turns ON.
    • The traction off indicator turns ON.
    • The brake warning indicator may turn ON.
    • An ECE 13 response may occur. Refer to ABS Description and Operation for a complete description of ECE 13.

Conditions for Clearing the DTC

The Conditions for Setting the DTC are no longer present and you use the scan tool Clear DTCs function.

Diagnostic Aids

Thoroughly inspect connections or circuitry that may cause an intermittent malfunction. Refer to Testing for Intermittent Conditions and Poor Connections , Connector Repairs , Testing for Electrical Intermittents and to Wiring Repairs in Wiring Systems.

If the customer's concern is that the ABS indicator is ON only during humid conditions such as rain, snow or vehicle wash, thoroughly inspect the wheel speed sensor circuits for signs of water intrusion. Use the following procedure in order to help isolate the problem area:

  1. Spray the suspected area with a 5 percent salt water solution.
  2. Operate the vehicle at a speed greater than 13 km/h (8 mph) for at least 30 seconds.

Repair or replace the suspect harness if the DTC sets.

Step

Action

Values

Yes

No

Schematic Reference: Antilock Brake System Schematics

Connector End View Reference: Antilock Brake System Connector End Views

1

Did you perform the ABS Diagnostic System Check?

--

Go to Step 2

Go to Diagnostic System Check - ABS

2

  1. Use the scan tool to clear the DTCs.
  2. Turn OFF the ignition for 5 seconds.
  3. Turn ON the ignition.
  4. Operate the vehicle within the Conditions for Running the DTC as specified in the supporting text.

Does the DTC reset?

40 km/h (25 mph)

Go to Step 3

Go to Diagnostic Aids

3

  1. Turn OFF the ignition.
  2. Raise and support the vehicle. Refer to Lifting and Jacking the Vehicle in General Information.
  3. Disconnect the wheel speed sensor connector.
  4. Use a DMM in order to measure the resistance across the wheel speed sensor.

Does the resistance measure within the specified range?

800-1,700 ohms

Go to Step 4

Go to Step 8

4

  1. Slowly spin the wheel by hand.
  2. Use a DMM in order to measure the AC voltage across the wheel speed sensor as the wheel spins.

Does the AC voltage measure greater than the specified value?

100 mV

Go to Step 5

Go to Step 8

5

Inspect for poor connections at the harness connector of the wheel speed sensor. Refer to Testing for Intermittent Conditions and Poor Connections and to Connector Repairs in Wiring Systems.

Did you find and correct the condition?

--

Go to Step 10

Go to Step 6

6

  1. Disconnect the EBCM harness connector.
  2. Test the wheel speed sensor circuits for the following:
  3. • An open
    • A short to ground
    • A short to voltage
    • Shorted together

Refer to Circuit Testing and to Wiring Repairs in Wiring Systems.

Did you find and correct the condition?

--

Go to Step 10

Go to Step 7

7

Inspect for poor connections at the harness connector for the EBCM. Refer to Testing for Intermittent Conditions and Poor Connections and to Connector Repairs in Wiring Systems.

Did you find and correct the condition?

--

Go to Step 10

Go to Step 9

8

Replace the wheel speed sensor. Refer to Front Wheel Speed Sensor Replacement or Rear Wheel Speed Sensor Replacement .

Did you complete the replacement?

--

Go to Step 10

--

9

Important: Following EBCM replacement, perform the set-up procedure for the EBCM. Use the scan tool to perform the Calibration procedure.

Replace the EBCM. Refer to Electronic Brake Control Module Replacement .

Did you complete the replacement?

--

Go to Step 10

--

10

  1. Use the scan tool Clear All Class 2 DTCs function to clear all of the DTCs from all modules.
  2. Turn OFF the ignition for 5 seconds.
  3. Turn ON the ignition.
  4. Operate the vehicle within the Conditions for Running the DTC as specified in the supporting text.

Does the DTC reset?

--

Go to Step 2

System OK