GM Service Manual Online
For 1990-2009 cars only

DTC P0463 L61


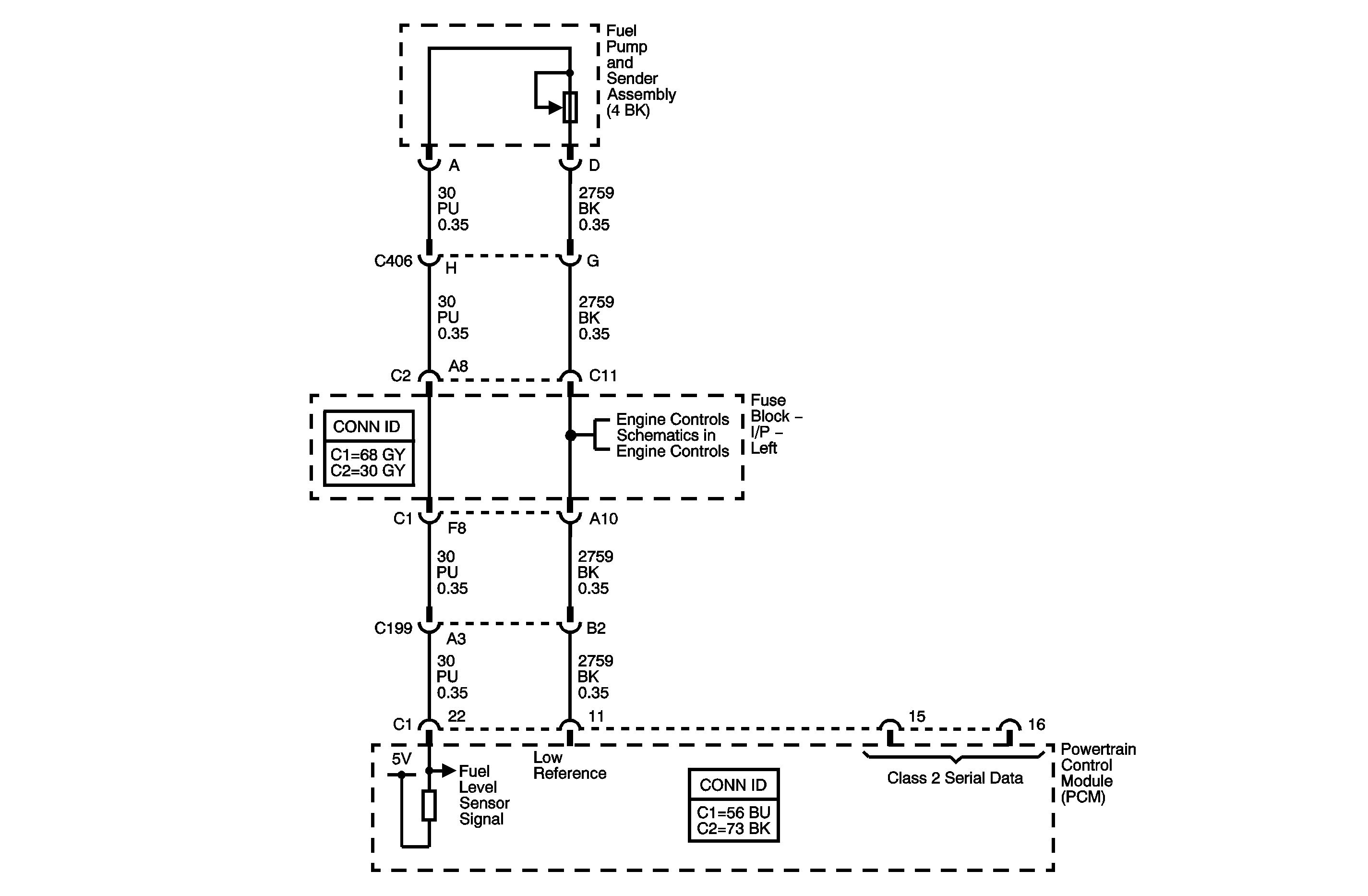
Object Number: 1242509  Size: MF

Circuit Description

The fuel level sender changes resistance based on the fuel level. The PCM monitors the signal circuit of the fuel level sender in order to determine fuel level. When the fuel tank is full, the sender resistance is low and the PCM senses a low signal voltage. When the fuel tank is empty, the sender resistance is high and the PCM senses a high signal voltage. The PCM uses the signal circuit of the fuel level sender in order to calculate the total remaining fuel percent in the tank. The PCM sends the fuel level message via the class 2 serial data circuit to the BCM. The BCM sends the fuel level percent to the IPC via the class 2 data circuit to display on the fuel gage. The fuel level information is also used for misfire and EVAP diagnostics.

This diagnostic tests for a higher than normal fuel level sender signal.

Conditions for Running the DTC

The ignition is ON, with the engine ON.

Conditions for Setting the DTC

    • The fuel level signal is less than 3 percent.
    • The above condition is present for greater than 20 seconds.

Action Taken When the DTC Sets

    • The fuel gage defaults to full.
    • The PCM records the operating conditions at the time the diagnostic fails. The PCM displays the failure information in the Failure Records on the scan tool.

Conditions for Clearing the DTC

    • The DTC becomes history when the conditions for setting the DTC are no longer present.
    • The history DTC clears after 40 malfunction free warm-up cycles.
    • The PCM receives the clear code command from the scan tool.

Diagnostic Aids

Use the Freeze Frame and/or Failure Records data in order to locate an intermittent condition. If you cannot duplicate the DTC, the information included in the Freeze Frame and/or Failure Records data may aid in determining the number of miles since the DTC set. The Fail Counter and Pass Counter can also aid in determining the number of ignition cycles that the diagnostic reported a pass and/or fail. Operate the vehicle within the same freeze frame conditions, i.e. RPM, load, vehicle speed, temperature, etc. This will isolate when the DTC failed.

Refer to Testing for Intermittent Conditions and Poor Connections in Wiring Systems.

Test Description

The number below refers to the step number on the diagnostic table.

  1. Tests for the proper operation of the circuit in the low voltage range. If the fuse in the jumper opens when you perform this test, the signal circuit is shorted to voltage.

Step

Action

Value(s)

Yes

No

Schematic Reference: Instrument Cluster Schematics

1

Did you perform the Instrument Cluster Diagnostic System Check?

--

Go to Step 2

Go to Diagnostic System Check - Instrument Cluster

2

  1. Install a scan tool.
  2. Turn ON the ignition, with the engine OFF.
  3. With a scan tool, observe the Fuel Level parameter in the Powertrain Fuel and Emissions data list.

Does the scan tool indicate that the Fuel Level parameter is less than the specified value?

3%

Go to Step 3

Go to Diagnostic Aids

3

  1. Turn OFF the ignition.
  2. Disconnect C406.
  3. Connect a 3-amp fused jumper wire between the signal circuit of the fuel level sender and the low reference circuit of the fuel level sender on the female terminal side.
  4. Turn ON the ignition, with the engine OFF.
  5. With a scan tool, observe the Fuel Level parameter.

Does the scan tool indicate that the Fuel Level parameter is greater than the specified value?

98%

Go to Step 6

Go to Step 4

4

Test the signal circuit of the fuel level sender for an open, for a high resistance, or for a short to voltage. Refer to Circuit Testing and to Wiring Repairs in Wiring Systems.

Did you find and correct the condition?

--

Go to Step 12

Go to Step 5

5

Test the low reference circuit of the fuel level sender for an open or for a high resistance. Refer to Circuit Testing and to Wiring Repairs in Wiring Systems.

Did you find and correct the condition?

--

Go to Step 12

Go to Step 9

6

Test the signal circuit of the fuel level sender for an open, for a high resistance, or for a short to voltage between C406 and the fuel level sender. Refer to Circuit Testing and to Wiring Repairs in Wiring Systems.

Did you find and correct the condition?

--

Go to Step 12

Go to Step 7

7

Test the low reference circuit of the fuel level sender for an open or for a high resistance between C406 and the fuel level sender. Refer to Circuit Testing and to Wiring Repairs in Wiring Systems.

Did you find and correct the condition?

--

Go to Step 12

Go to Step 8

8

Inspect for poor connections at the harness connector of the fuel level sender. Refer to Testing for Intermittent Conditions and Poor Connections and to Connector Repairs in Wiring Systems.

Did you find and correct the condition?

--

Go to Step 12

Go to Step 10

9

Inspect for poor connections at the harness connector of the PCM. Refer to Testing for Intermittent Conditions and Poor Connections and to Connector Repairs in Wiring Systems.

Did you find and correct the condition?

--

Go to Step 12

Go to Step 11

10

Replace the fuel level sender. Refer to Fuel Level Sensor Replacement in Engine Controls - 2.2 L (L61).

Did you complete the replacement?

--

Go to Step 12

--

11

Important: Program the replacement PCM.

Replace the PCM. Refer to Powertrain Control Module Replacement in Engine Controls - 2.2 L.

Did you complete the replacement?

--

Go to Step 12

--

12

  1. Use the scan tool in order to clear the DTCs.
  2. Operate the vehicle within the Conditions for Running the DTC as specified in the supporting text.

Does the DTC reset?

--

Go to Step 2

System OK