| Subject: | Service Manual Update for the 2000 L-Series (L81) Engine Service Manuals Regarding DTCs P0030, P0036, P0050 and P0056 |
| Models: | 2000 Saturn L-Series Vehicles Equipped with L81 (V-6) Engines |
The purpose of this bulletin is to update all the 2000 L-Series (L81) Engine Service Manuals at your location.
Please obtain all the 2000 L-Series (L81) Engine Service Manuals and make the necessary updates as indicated below.
Important: The following DTCs have been updated to reflect the following changes. DTCs P0030, P0036, P0050 and P0056, in the diagnostic flow chart, an instruction to "start engine" has been added in the second rectangular box. Also DTCs P0036 and P0056 the Mini Schematics have been updated.
| • | Page 102 and 103 for DTC P0030 HO2S Heater Circuit Bank 1 Sensor 1 |
| • | Page 108 and 109 for DTC P0036 HO2S Heater Circuit Bank 1 Sensor 2 |
| • | Page 114 and 115 for DTC P0050 HO2S Heater Circuit Bank 2 Sensor 1 |
| • | Page 120 and 121 for DTC P0056 HO2S Heater Circuit Bank 2 Sensor 2 |
P0030 - HO2S HEATER CONTROL CIRCUIT BANK 1 SENSOR 1
The heated oxygen (HO2S) bank 1 sensor 1 is threaded into the cylinder 1, 3, 5 exhaust manifold (cylinders 1, 3, 5 are closest to front of dash). The sensor is equipped with a heater element to decrease the amount of time required to enter closed loop fuel control. The ECM controls the heater by pulsing circuit 751 to ground. When the heater is commanded Off (circuit not grounded), the voltage level at the ECM should be high (ignition voltage). When the heater is commanded On (circuit grounded) the voltage level at the ECM should be low. The ECM heater feedback circuit uses a pull-up voltage (1.6 - 3.6 volts), which allows the ECM to individually differentiate between a open, short to ground or short to voltage. DTC P0030 will set if the ECM detects an open heater control circuit when the engine is running.
DTC P0030 will set if HO2S bank 1 sensor 1 heater feedback voltage is between 1.60 and 3.60 volts (ECM pull-up voltage) indicating an open circuit when heater is commanded Off when:
| • | Condition exists for longer than 0.5 seconds |
| • | Engine is running |
| • | Ignition voltage is between 11.0 and 15.0 volts |
DTC P0030 diagnostic runs continuously when the above conditions have been met.
P0030 is a (type) B DTC.
To locate an intermittent problem, use Scan tool to monitor HO2S BANK SEN.1 HEATER with engine running. The voltage should fluctuate greater than 1 volt indicating the circuit is functioning correctly. Compare this parameter to HO2S BANK 2 SEN. 1 HEATER PARAMETER. Both parameters should closely match. The voltage will not change grater than 1 volt when an open circuit occurs.
Heater element resistance: 2.4 - 9.2 ohms.
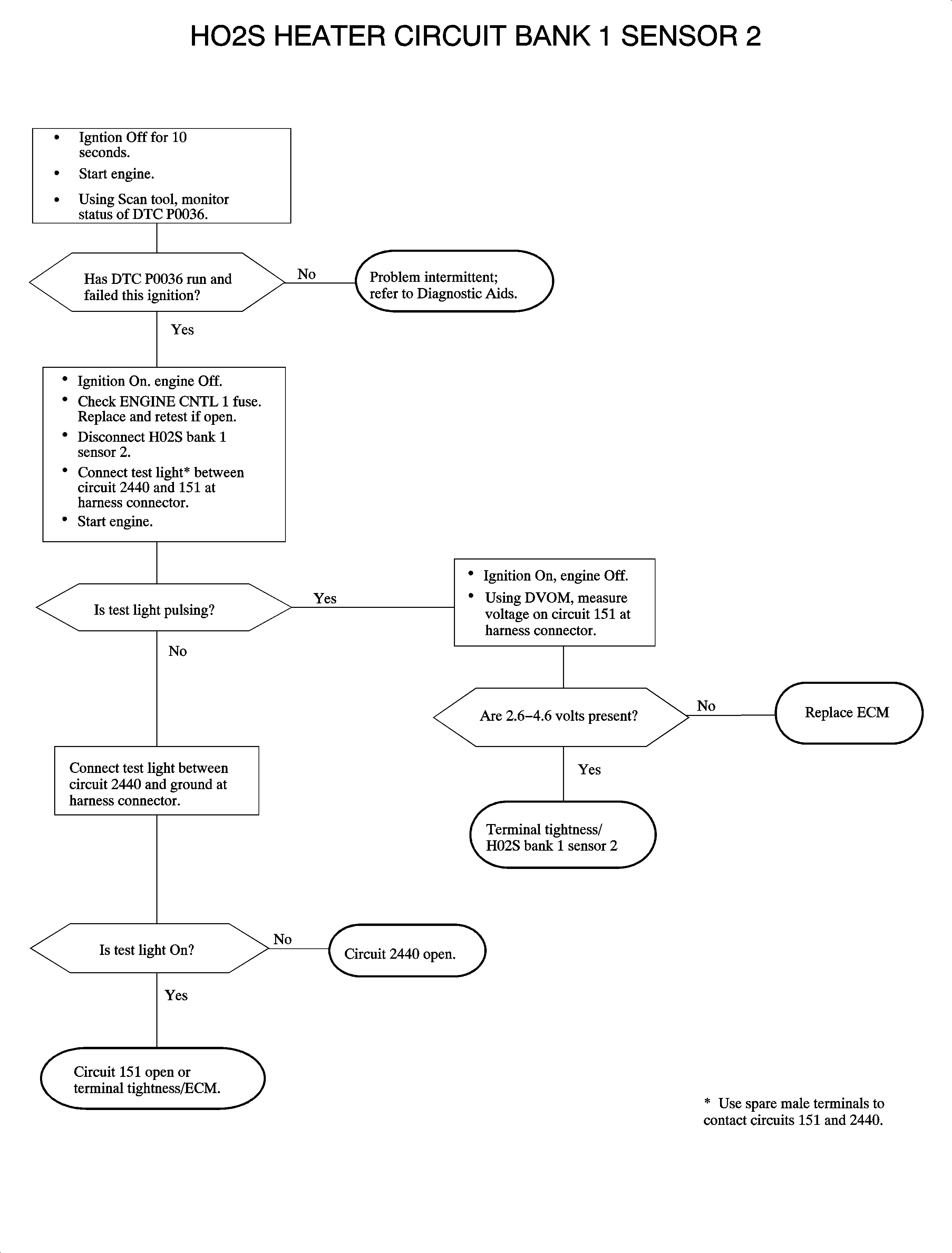
P0036 - HO2S HEATER CONTROL CIRCUIT BANK 1 SENSOR 2
The heated oxygen (HO2S) bank 1 sensor 2 is threaded into the front exhaust pipe directly behind the cylinder 1, 3, 5 pre- converter (cylinders 1, 3, 5 are closest to front of dash). The sensor is used by the ECM to determine the oxygen storage capability of the pre-converter. The sensor is equipped with a heater element to provide additional heat to speed up sensor activation time. The ECM controls the heater by pulsing circuit 151 to ground. When the heater is commanded Off (circuit not grounded), the voltage level at the ECM should be high (ignition voltage). When the heater is commanded On (circuit grounded) the voltage level at the ECM should be low. The ECM heater feedback circuit uses a pull-up voltage (2.6 - 4.6 volts), which allows the ECM to individually differentiate between a open, short to ground or short to voltage. DTC P0036 will set if the ECM detects an open heater control circuit when the engine is running.
DTC P0036 will set if HO2S bank 1 sensor 2 heater feedback voltage is between 2.60 and 4.60 volts (ECM pull-up voltage) indicating an open circuit when heater is commanded Off when:
| • | Condition exists for longer than 0.5 seconds |
| • | Engine is running |
| • | Ignition voltage is between 11.0 and 15.0 volts |
DTC P0036 diagnostic runs continuously when the above conditions have been met.
DTC P0036 is a (type B) DTC
Heater element resistance: 7.0 - 20.2 ohms
P0050 - HO2S HEATER CONTROL CIRCUIT BANK 2 SENSOR 1
The heated oxygen (HO2S) bank 1 sensor 1 is threaded into the cylinder 2, 4, 6 exhaust manifold (cylinders 2, 4, 6 are closest to the radiator). The sensor is equipped with a heater element to decrease the amount of time required to enter closed loop fuel control. The ECM controls the heater by pulsing circuit 551 to ground. When the heater is commanded Off (circuit not grounded), the voltage level at the ECM should be high (ignition voltage). When the heater is commanded On (circuit grounded) the voltage level at the ECM should be low. The ECM heater feedback circuit uses a pull-up voltage (1.6 - 3.6 volts), which allows the ECM to individually differentiate between a open, short to ground or short to voltage. DTC P0050 will set if the ECM detects an open heater control circuit when the engine is running.
DTC P0050 will set if HO2S bank 2 sensor 1 heater feedback voltage is between 1.60 and 3.60 volts (ECM pull-up voltage) indicating an open circuit when heater is commanded Off when:
| • | Condition exists for longer than 0.5 seconds |
| • | Engine is running |
| • | Ignition voltage is between 11.0 and 15.0 volts |
DTC P0050 diagnostic runs continuously when the above conditions have been met.
DTC P0050 is a (type B) DTC.
To locate an intermittent problem, use Scan tool to monitor HO2S BANK SEN.1 HEATER with engine running. The voltage should fluctuate greater than 1 volt indicating the circuit is functioning correctly. Compare this parameter to HO2S BANK 2 SEN. 1 HEATER PARAMETER. Both parameters should closely match. The voltage will not change greater than 1 volt when an open circuit occurs.
Heater element resistance: 2.4 - 9.2 ohms.
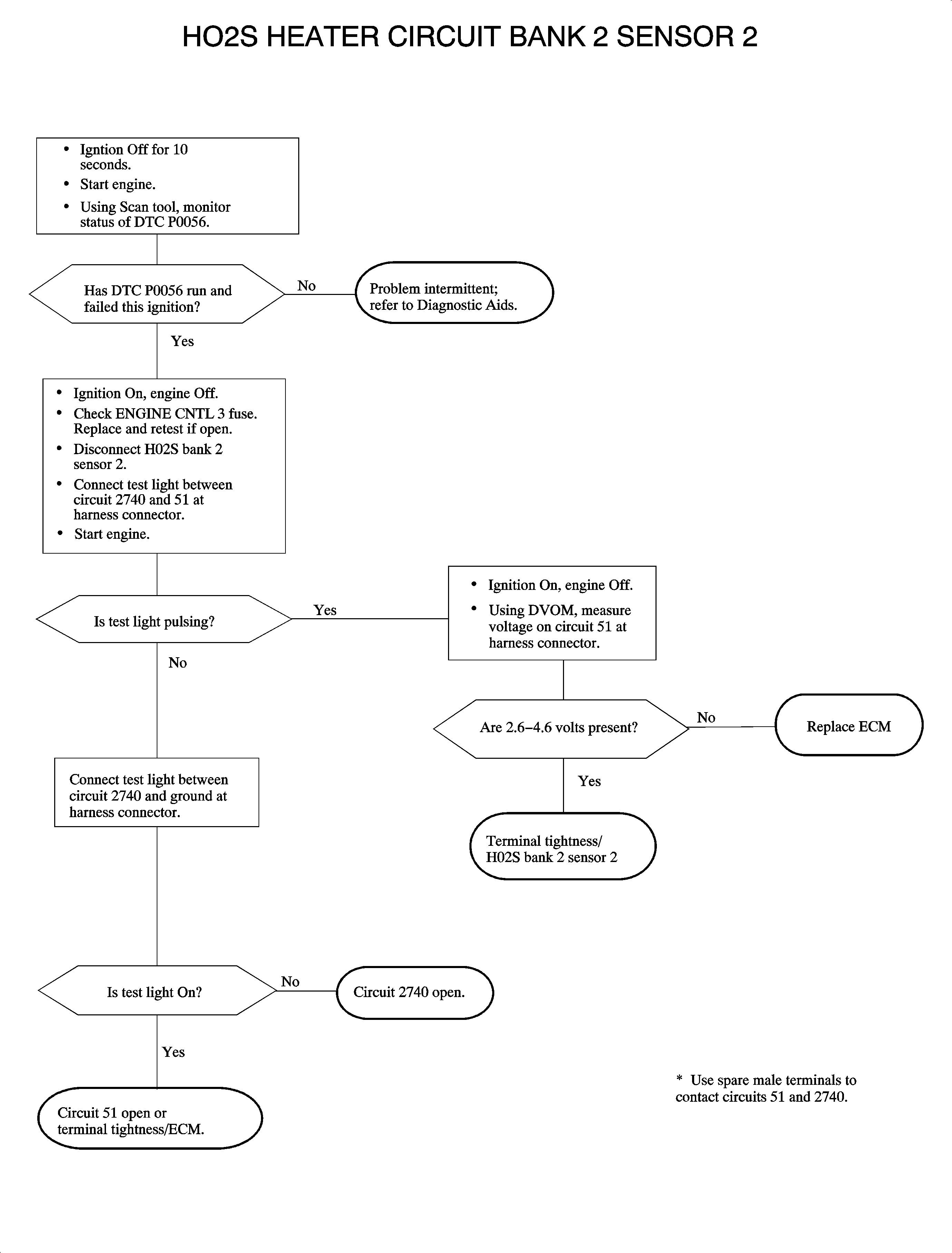
P0056 - HO2S HEATER CONTROL CIRCUIT BANK 1 SENSOR 2
The heated oxygen (HO2S) bank 2 sensor 2 is threaded into the front exhaust pipe directly behind the cylinder 2, 4, 6 pre- converter (cylinders 2, 4, 6 are closest to radiator). The sensor is used by the ECM to determine the oxygen storage capability of the pre-converter. The sensor is equipped with a heater element to provide additional heat to speed up sensor activation time. The ECM controls the heater by pulsing circuit 151 to ground. When the heater is commanded Off (circuit not grounded), the voltage level at the ECM should be high (ignition voltage). When the heater is commanded On (circuit grounded) the voltage level at the ECM should be low. The ECM heater feedback circuit uses a pull-up voltage (2.6 - 4.6 volts), which allows the ECM to individually differentiate between a open, short to ground or short to voltage. DTC P0056 will set if the ECM detects an open heater control circuit when the engine is running.
DTC P0056 will set if HO2S bank 2 sensor 2 heater feedback voltage is between 2.60 and 4.60 volts (ECM pull-up voltage) indicating an open circuit when heater is commanded Off when:
| • | Condition exists for longer than 0.5 seconds |
| • | Engine is running |
| • | Ignition voltage is between 7.0 and 15.0 volts |
DTC P0056 diagnostic runs continuously when the above conditions have been met.
DTC P0056 is a (type B) DTC.
Heater element resistance: 7.0 - 20.2 ohms