GM Service Manual Online
For 1990-2009 cars only

Object Number: 891403  Size: MF

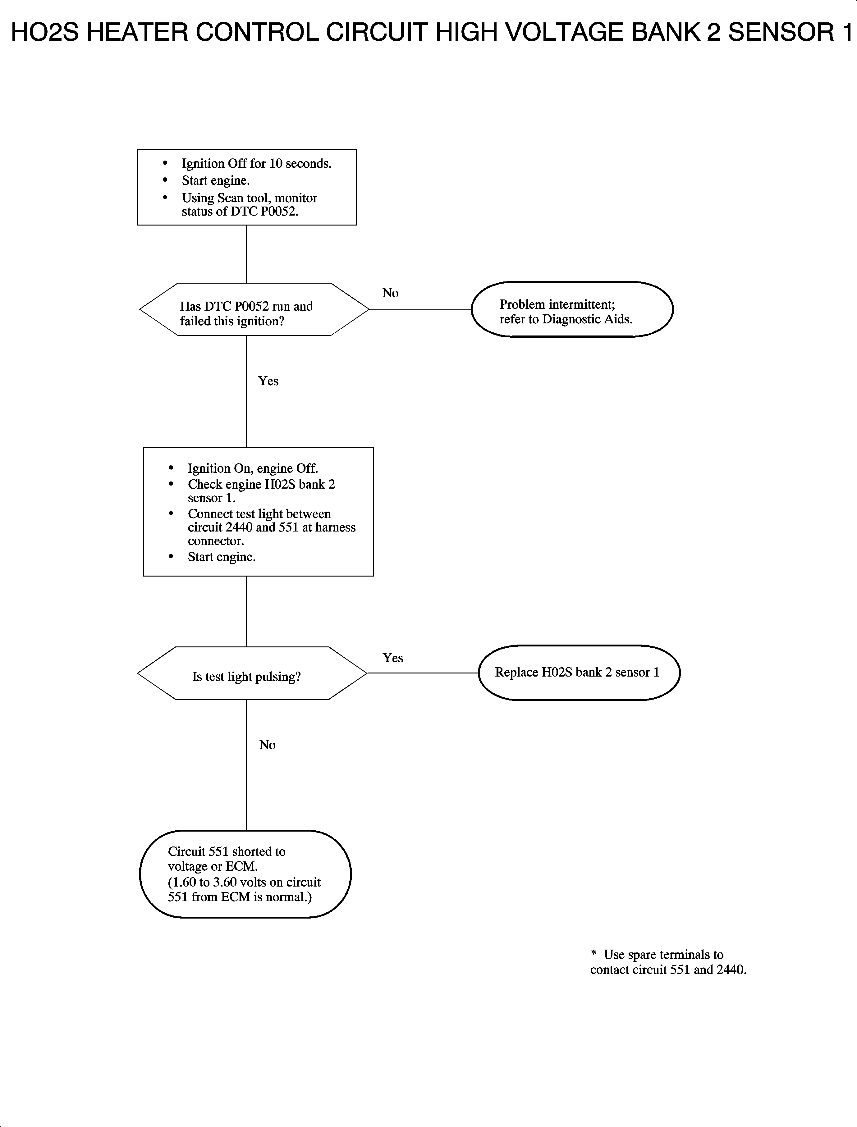
Circuit Description

The heated oxygen (HO2S) bank 2 sensor 1 is threaded into the cylinder 2, 4, 6 exhaust manifold (cylinders 2, 4, 6 are closest to radiator). The sensor is equipped with a heater element to decrease the amount of time required to enter closed loop fuel control. The ECM controls the heater by pulsing circuit 551 to ground. When the heater is commanded Off (circuit not grounded), the voltage level at the ECM should be high (ignition voltage). When the heater is commanded On (circuit grounded), the voltage level at the ECM should be low. The ECM heater feedback circuit uses a pull-up voltage (1.6-3.6 volts), which allows the ECM to individually differentiate between an open, short to ground or short to voltage. DTC P0052 will set if the ECM detects higher than normal feedback voltage when the heater control circuit is commanded On with the engine running.

DTC Parameters

DTC P0052 will set if HO2S bank 2 sensor 1 heater feedback voltage is greater than 3.60 volts with heater commanded Off when:

    • Condition exists for longer than 0.4 seconds
    • Engine is running
    • Ignition voltage is between 11.0 and 15.0 volts

DTC P0052 diagnostic runs continuously once the above conditions have been met.

P0052 is a (type B) DTC.

Diagnostic Aids

To locate an intermittent problem, use scan tool to monitor HO2S BANK 2 SEN. 1 HEATER with engine running. The voltage should fluctuate greater than 1 volt indicating the circuit is functioning correctly. Compare this parameter to HO2S BANK 1 SEN. 1 HEATER parameter. Both parameters should closely match. The voltage will not change greater than 1 volt when a short to voltage or shorted heater element occurs.

Heater element resistance: 2.4-9.2 ohms


Object Number: 887536  Size: FP