GM Service Manual Online
For 1990-2009 cars only

Object Number: 891351  Size: MF

Circuit Description

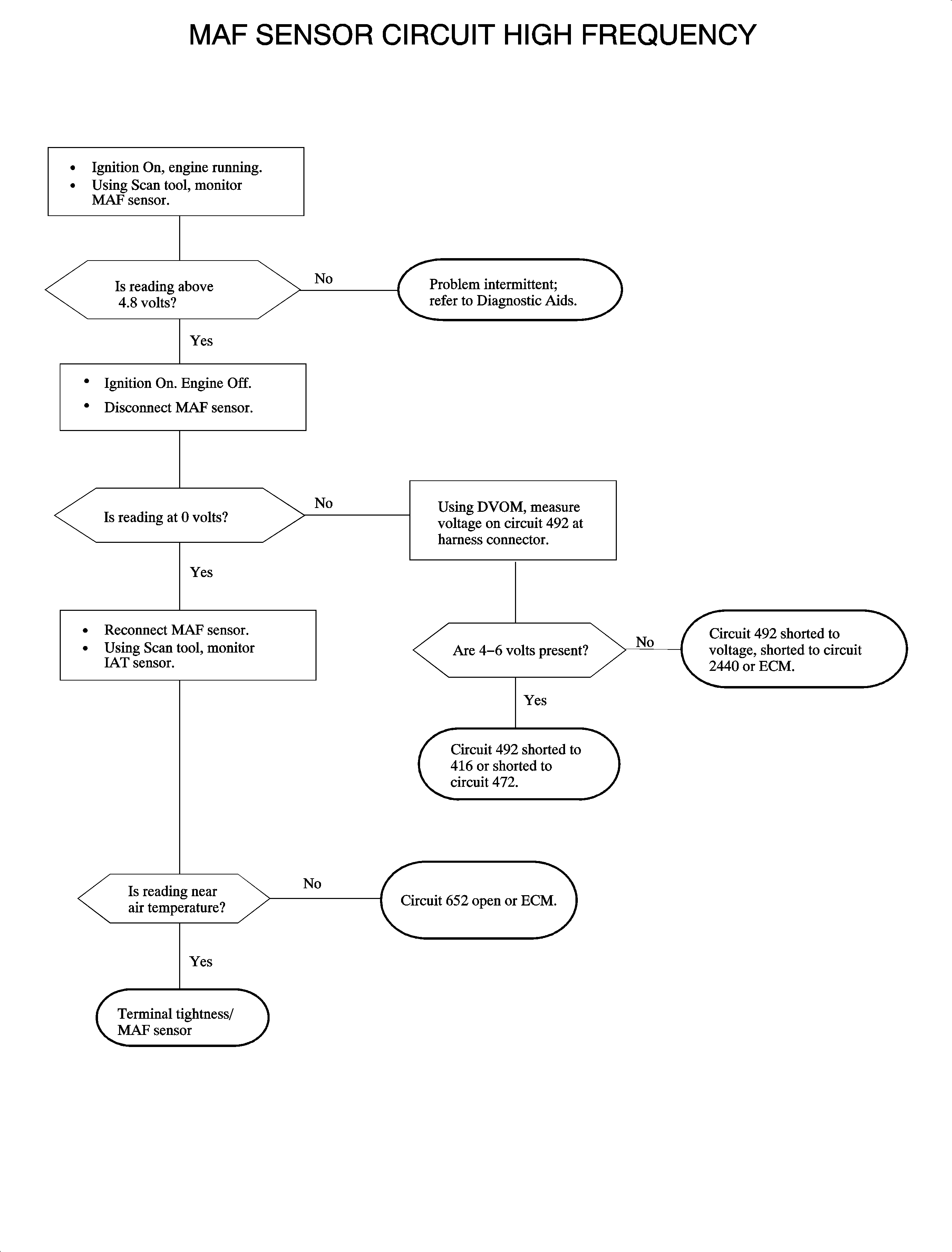
The mass air flow (MAF) sensor measures the amount of air that is ingested by the engine. The MAF output voltage is a function of the power required to keep the sensing elements at a fixed temperature above ambient temperature as incoming air cools the sensing elements. The ECM continuously monitors the MAF sensor signal and sets this DTC when the signal voltage is higher than expected.

DTC Parameters

DTC P0103 will set if MAF voltage is greater than 4.8 volts when:

    • The battery voltage is greater than 11 volts
    • The engine is running for greater than 300ms
    • No TP sensor code is set

When this code is set, the ECM will calculate the air flow from the other sensor inputs.

P0103 is a (type B) DTC.

Diagnostic Aids

To locate an intermittent problem use scan tool to monitor MAF reading with engine running.

Wiggling wires while monitoring MAF reading and voltage may locate area where an open or short to ground exist.

Check for a stuck throttle plate. Observe the throttle angle with the throttle closed. If the reading is not within the typical Scan tool values, check for faults in the TP sensor circuit.


Object Number: 887542  Size: FP