GM Service Manual Online
For 1990-2009 cars only

Object Number: 891484  Size: MF

Circuit Description

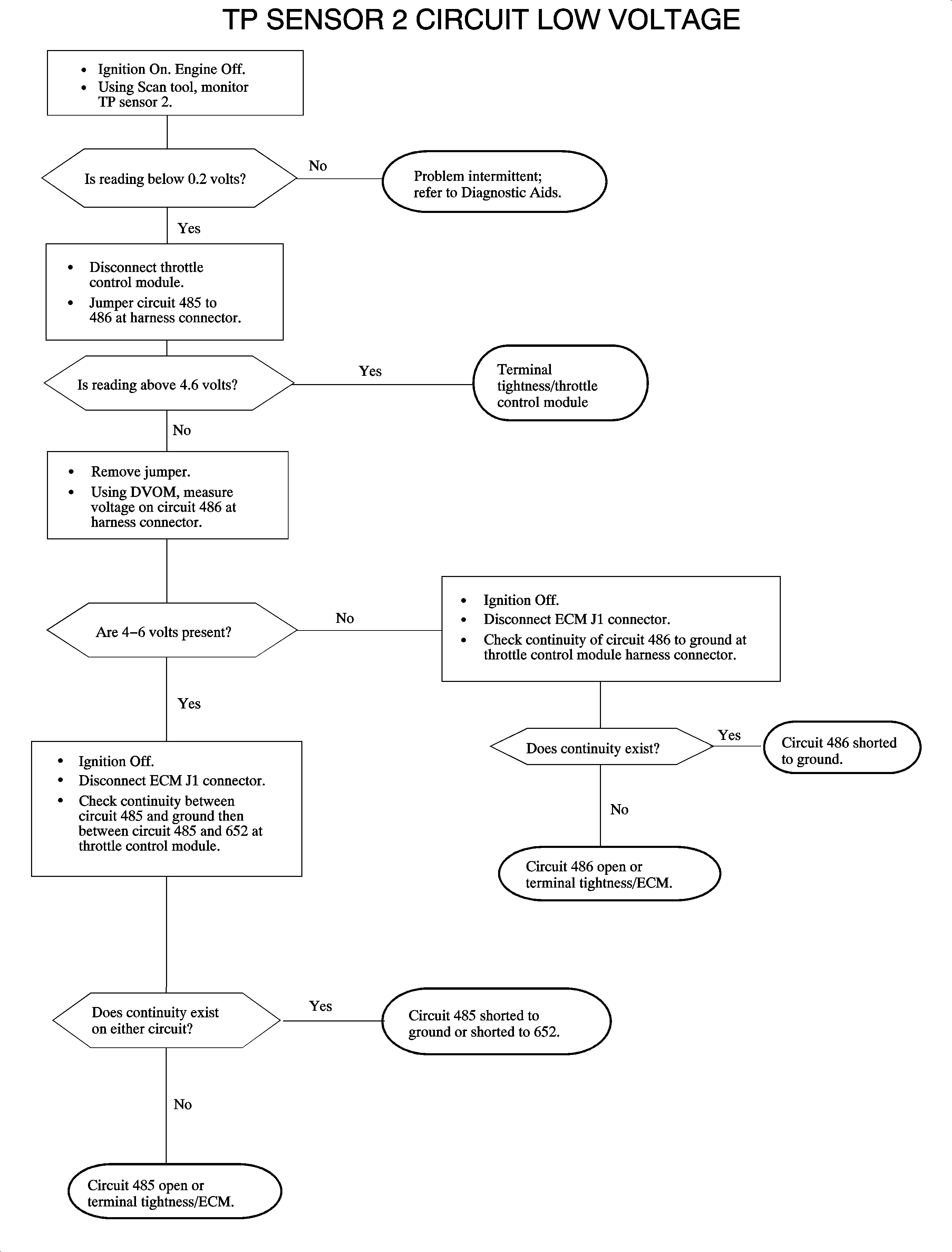
The throttle position (TP) sensor is mounted on the throttle body assembly. The sensor is comprised of two potentiometers with common supply and ground circuits, and independent signal circuits. As the throttle opens, the signal wire on sensor 1 reads a higher voltage, and the voltage on signal wire for sensor 2 decreases. The ECM sets this DTC when the signal being received is lower than expected.

DTC Parameters

DTC P0222 will set when:

    • TP sensor 2 voltage is less than 0.2 volts
    • Above condition met for longer than 140 ms

P0222 is a (type A) DTC.

Diagnostic Aids

To locate an intermittent problem use scan tool to monitor TP sensor 2 voltage with engine running.

Wiggling wires while monitoring TP sensor 2 voltage may locate area where short to ground or open may exist.

Possible causes:

    • Poor connections.
    • Check for adequate terminal tension.
    • Corrosion
    • Rubbed through wire insulation.
    • Water intrusion into connectors.

Object Number: 888147  Size: FP