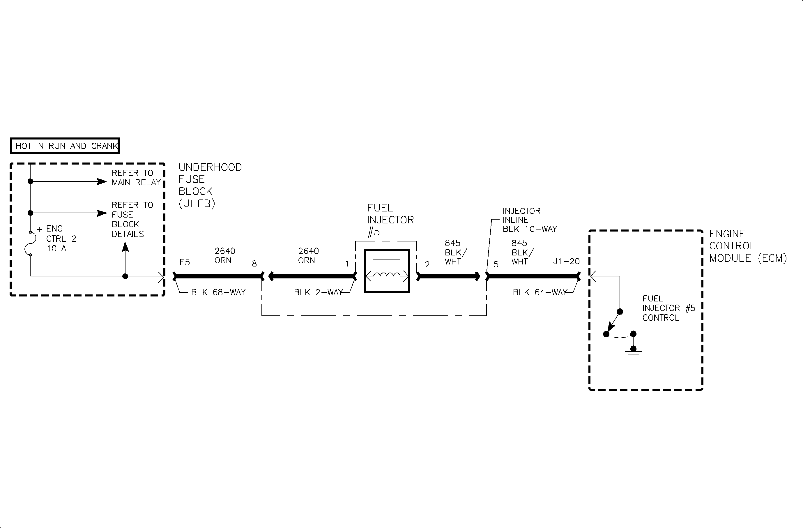
Circuit Description
The ECM enables an injector on the intake stroke of each cylinder by grounding
the control circuit through an internal switch. When the ECM is commanding an injector
On, the voltage of the control circuit should be near zero volts. When the injector
is not being used, the voltage on the control circuit should be near battery voltage.
If the ECM sees a high voltage on the control circuit during an injector off state,
it will set this code. The ECM will continue to test the circuit and if the fault
goes away, the driver will be reactivated.
DTC Parameters
DTC P0274 will set when the injector circuit is fixed at a high voltage and
the following conditions exist:
| • | Battery voltage is between 7.5 and 15 volts |
DTC P0274 is a (type B) DTC.
Diagnostic Aids
An open or shorted injector circuit will cause a misfire DTC to set. Diagnose
an injector code first if both an injector and a misfire DTC occur.
| • | Fuel in the oil is a good indication of a leaking or grounded injector |
| • | Each injector is supplied battery voltage with ignition On |
| • | Injector resistance = 14 - 23 ohms |