GM Service Manual Online
For 1990-2009 cars only

Object Number: 891481  Size: MF

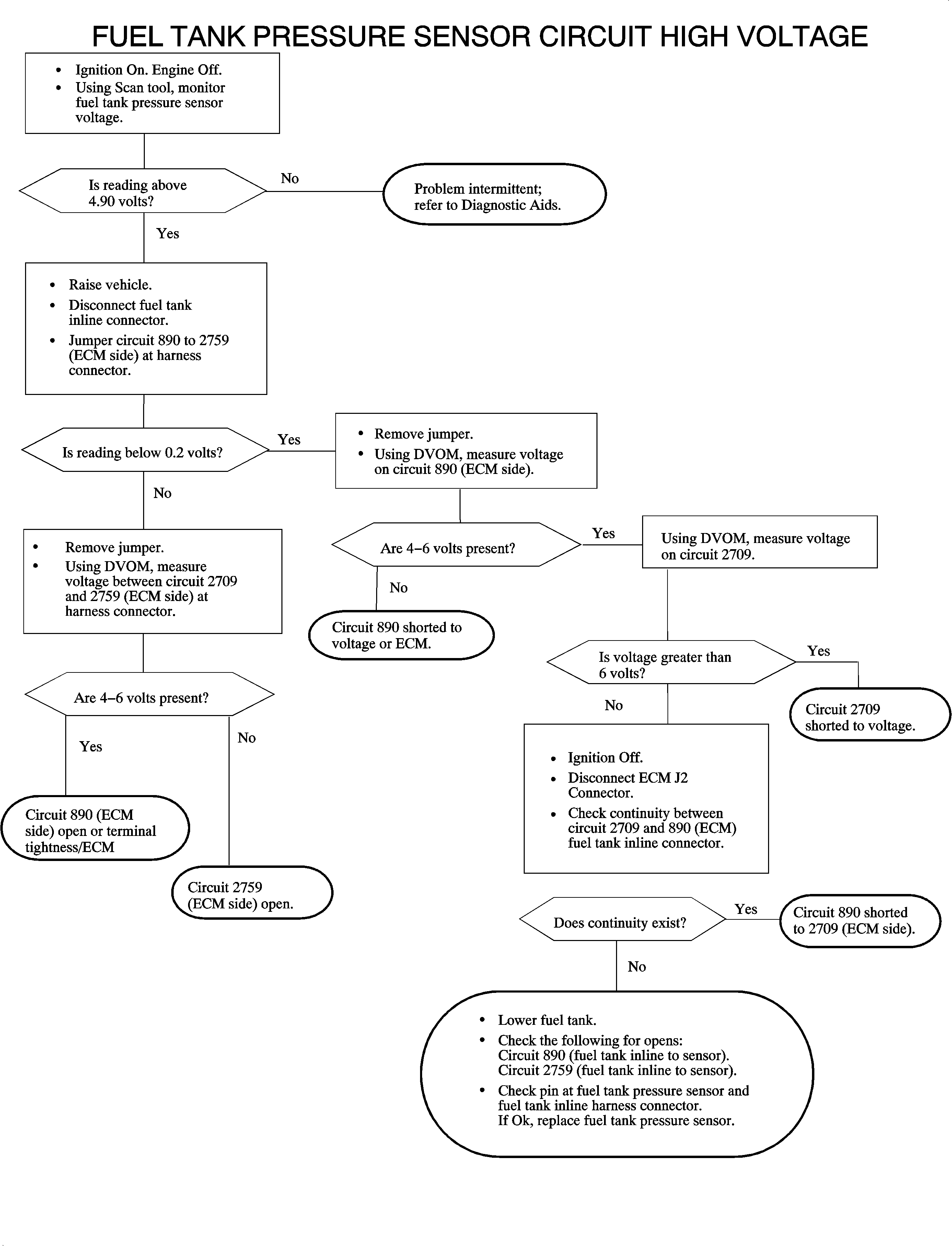
Circuit Description

The fuel tank pressure sensor measures the pressure changes within the EVAP system. The sensor signal is monitored for rationality as well as electronic functionality. Electronic functionality is monitored continuously. The pressure signal may be incorrect due to an open or a shorted circuit. The signal voltage is limited by a minimum and maximum value. If the sensor signal remains above the calibrated high value for longer than 3 seconds, the code will set.

DTC Parameters

DTC P0452 will set if fuel tank pressure sensor signal value is greater than 293 kPa when:

Condition exists for longer than 3 seconds

P0453 is a (type B) DTC.

Diagnostic Aids

To locate an intermittent problem, use the scan tool to monitor fuel tank pressure with ignition On.

Wiggling wires while monitoring fuel tank pressure may locate the area where a short to voltage exists.

The signal voltage with the fuel cap Off should read between 2.35 - 2.85 volts, which represents atmospheric pressure or 0 inches of vacuum.


Object Number: 888215  Size: FP