GM Service Manual Online
For 1990-2009 cars only

Object Number: 891488  Size: MF

Circuit Description

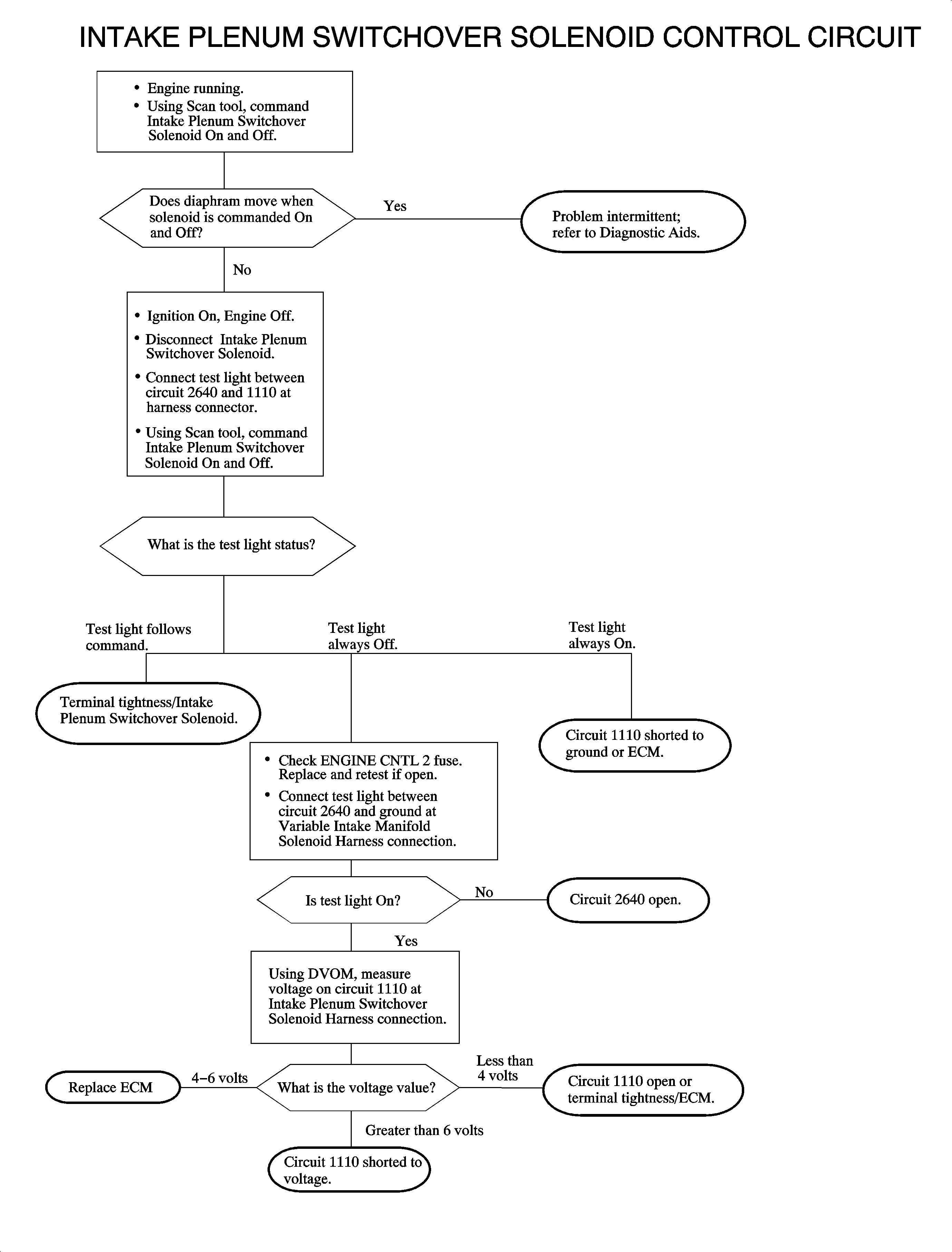
The intake manifold contains the intake plenum switchover valve. This is essentially a moveable divider that changes the air flow characteristics of the intake manifold. The vacuum of the valve is controlled by an ECM controlled solenoid valve. The control circuit is continuously monitored for an open condition, short to voltage, or short to ground. If the fault detection circuit senses a voltage other than what is expected, a DTC will set.

DTC Parameters

The following conditions can set DTC P1245:

    • Short to ground
    • Short to voltage
    • Open circuit

DTC P1245 will set when:

    • Condition exists for longer than 0.5 seconds
    • Engine is running
    • Battery Voltage is between 7.5 and 14 volts

P1245 is a (type D) DTC.

Diagnostic Aids

To locate an intermittent problem, use the Scan tool to monitor intake plenum switchover solenoid with engine running.

Wiggling wires while monitoring intake plenum switchover solenoid command state and actual position may locate the area where a circuit fault exists.


Object Number: 888328  Size: FP