GM Service Manual Online
For 1990-2009 cars only

Object Number: 891351  Size: MF

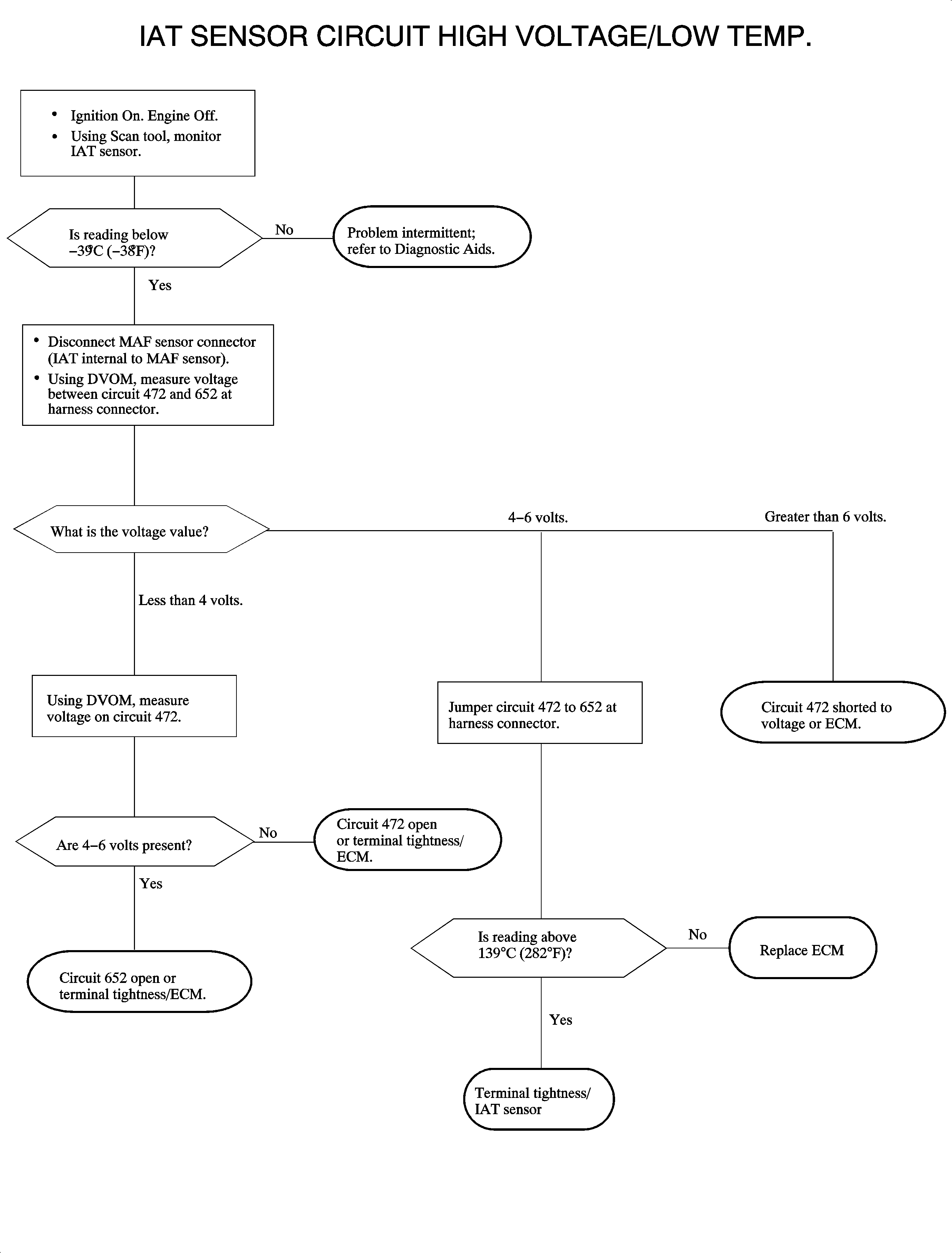
Circuit Description

The intake air temperature (IAT) sensor is a thermistor that is built into the mass air flow sensor. When the IAT sensor is cold, it has a high resistance. The resistance decreases as the temperature of the sensor increases. The ECM monitors the voltage drop across the resistor as it varies with the resistance of the sensor. The ECM sets this DTC when the signal from the sensor is too high.

DTC Parameters

DTC P0113 will set when:

    • IAT less than -40°C (-44°F)
    • Engine running greater than 3 minutes
    • Engine speed at idle for 10 seconds

Important: The IAT signal is continuously checked when ignition is On.

P0113 is a (type B) DTC.

Diagnostic Aids

To locate an intermittent problem use scan tool to monitor IAT temperature with Igntion On, Engine Off.

Wiggling wires while monitoring IAT temperature may locate area where an open or short to voltage exists.

This DTC may set if vehicle has been in extremely cold ambient temperatures. A comparison of the ECT sensor reading from scan tool failure record may be an indication the vehicle was in this condition.


Object Number: 888102  Size: FP