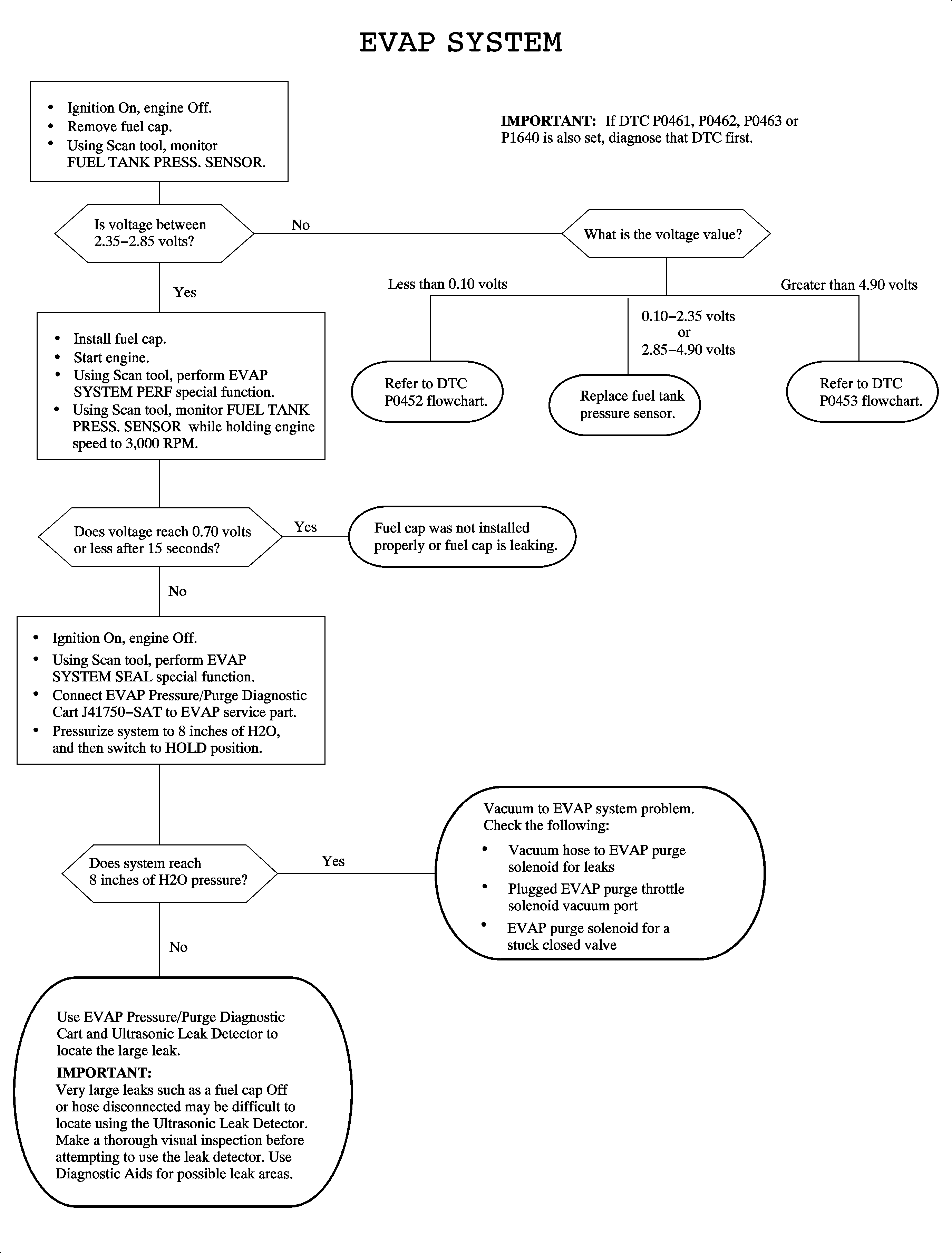
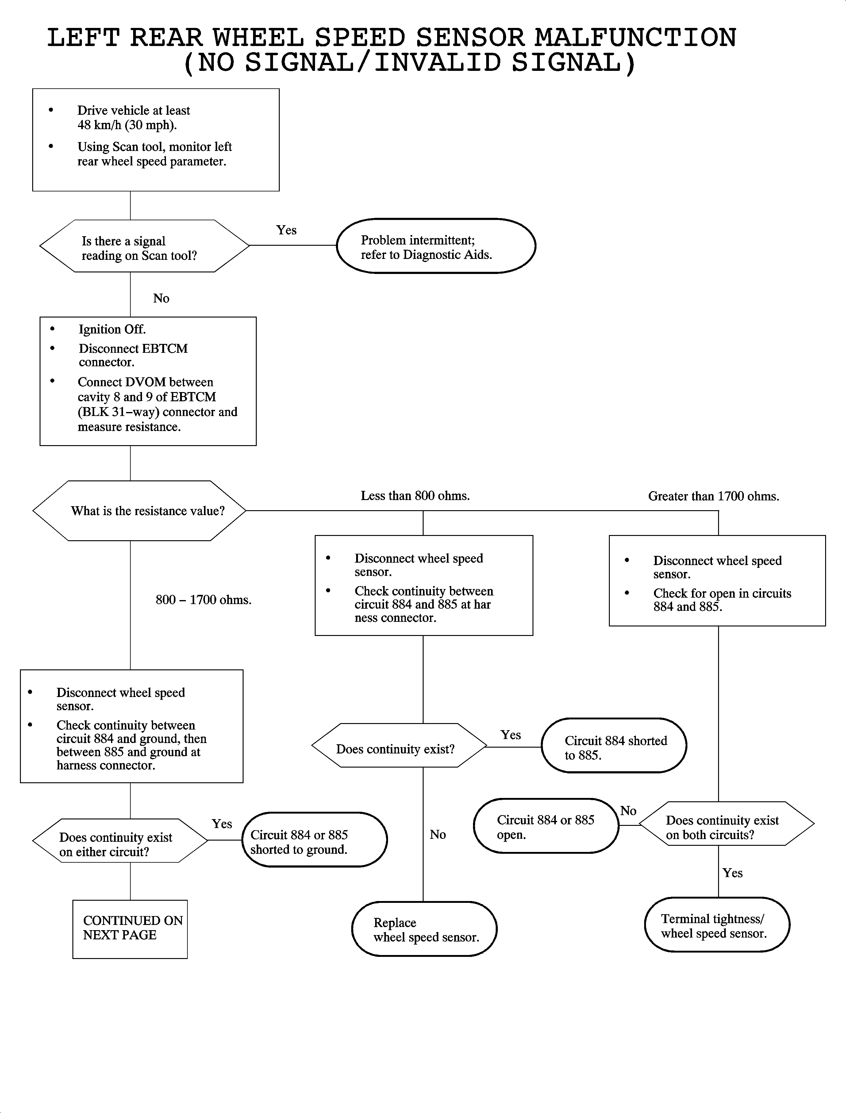
Circuit Description
The wheel speed sensor produces an AC voltage whose amplitude and frequency
vary, depending on the velocity of the wheel. The electronic brake and traction control
module (EBTCM) uses this voltage signal to calculate wheel speed.
DTC Parameters
DTC C0045 will set if the following conditions exist:
| • | Left rear wheel speed circuit is open, grounded, or shorted to battery. |
| • | Left rear wheel speed = zero, while other wheel speeds are greater than
40 km/h (25 mph) for 10 ms. |
| • | This code can set anytime after the key is turned to the RUN position. |
When the DTC sets, the EBTCM will disable ABS and Traction Control and turn
ON the antilock telltale.
If 2 or more wheel speed faults occur, dynamic rear proportioning (DRP) is disabled
for the entire ignition cycle.
Diagnostic Aids
Inspect wiring, components, and connectors for the following:
| • | Corrosion in connectors/terminals |
| • | Burned, chafed or pinched wiring |
| • | Broken wire inside insulation |
Possible causes for DTC C0045 to set:
| • | Damaged or missing teeth on the wheel speed sensor ring. |
| • | Large grooves or gouges, or build-up of foreign material in the gaps between
the wheel speed sensor ring teeth. |
| • | A worn rear hub bearing assembly, or worn inner axle bearing which could
allow the sensor to toothed ring gap to change excessively. |
DTC C0045