GM Service Manual Online
For 1990-2009 cars only

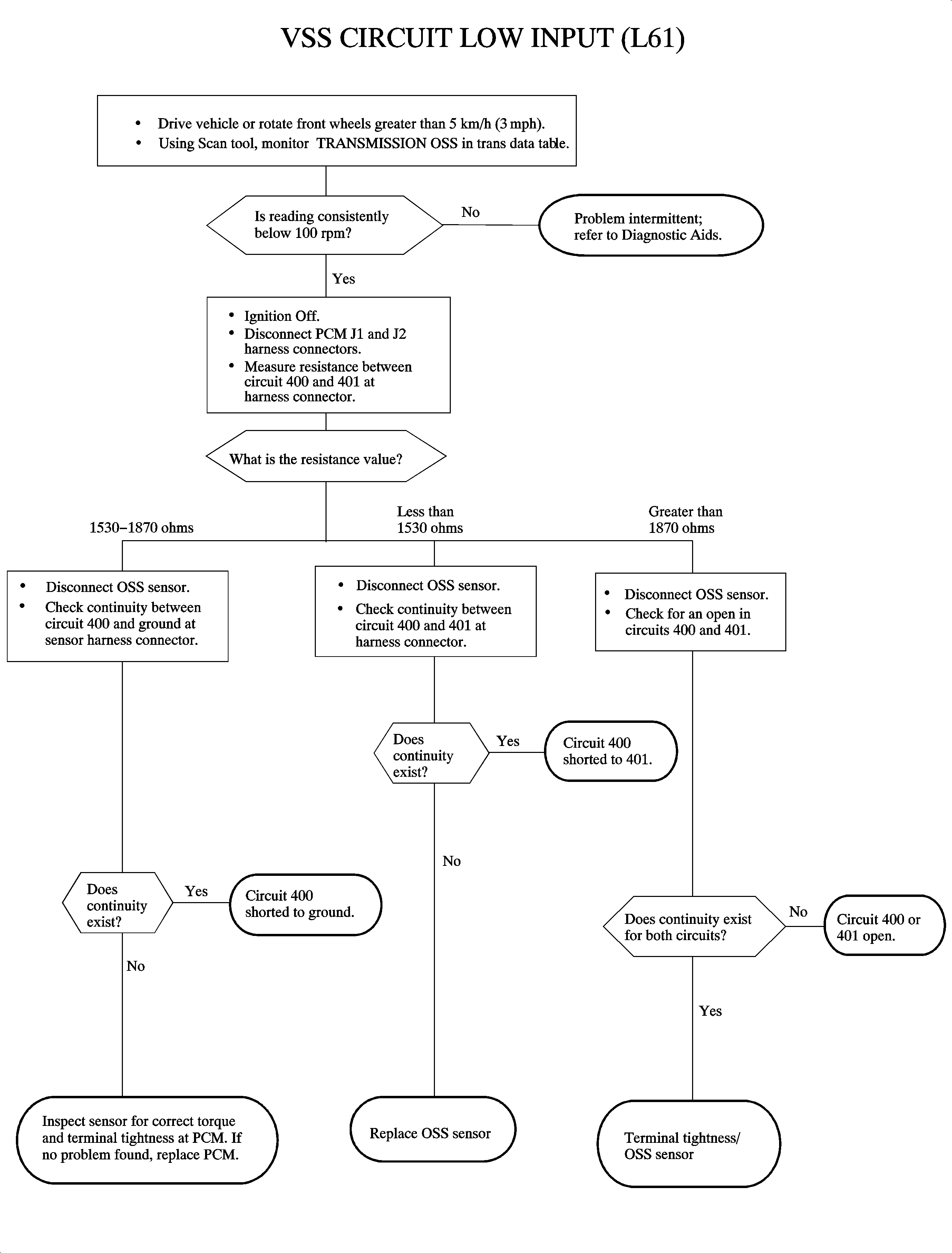
DTC P0502 L61


Object Number: 889631  Size: MF

Circuit Description

The output speed sensor (OSS) produces an AC voltage of different amplitude and frequency depending on the velocity of the output shaft. The OSS produces the signal from 16 evenly spaced machined notches on the transaxle final drive assembly. The OSS produces a readable AC voltage signal when vehicle speed is above 5 km/h (3 mph). This OSS signal is sent to the PCM, which is used to determine the velocity of the output shaft. DTC P0502 sets when the PCM does not detect an OSS signal for a certain length of time.

Conditions for Setting the DTC

DTC P0502 will set if OSS signal is less than 100 RPM when:

    • Condition exists for longer than 3 seconds
    • Transaxle is not is Park/Neutral
    • MAP is greater than 50 kPa
    • TP angle is greater than 12%
    • No ISS, MAP, TP sensor or P1810 DTCs have been set

P0502 is a (type B) DTC.

Diagnostic Aids

To locate an intermittent problem, use Scan tool to monitor VEHICLE SPEED or TRANSMISSION OSS with vehicle raised and drive wheels moving greater than 5 km/h (3 mph). Wiggling wires while watching for a change in VEHICLE SPEED or TRANSMISSION OSS may locate the area where an open or short to ground in the wiring could lie.

If no OSS signal is received, the speedometer will be inoperative. Once P0502 is set, the speedometer will be inoperative for the rest of the ignition cycle even if a valid signal is later received.

If the PCM does not receive an OSS signal, it will command maximum main line pressure to the transaxle. Shift timing will be affected as well.

Output Speed Sensor Resistance: 1530 - 1870 ohms

DTC P0502


Object Number: 888681  Size: FP

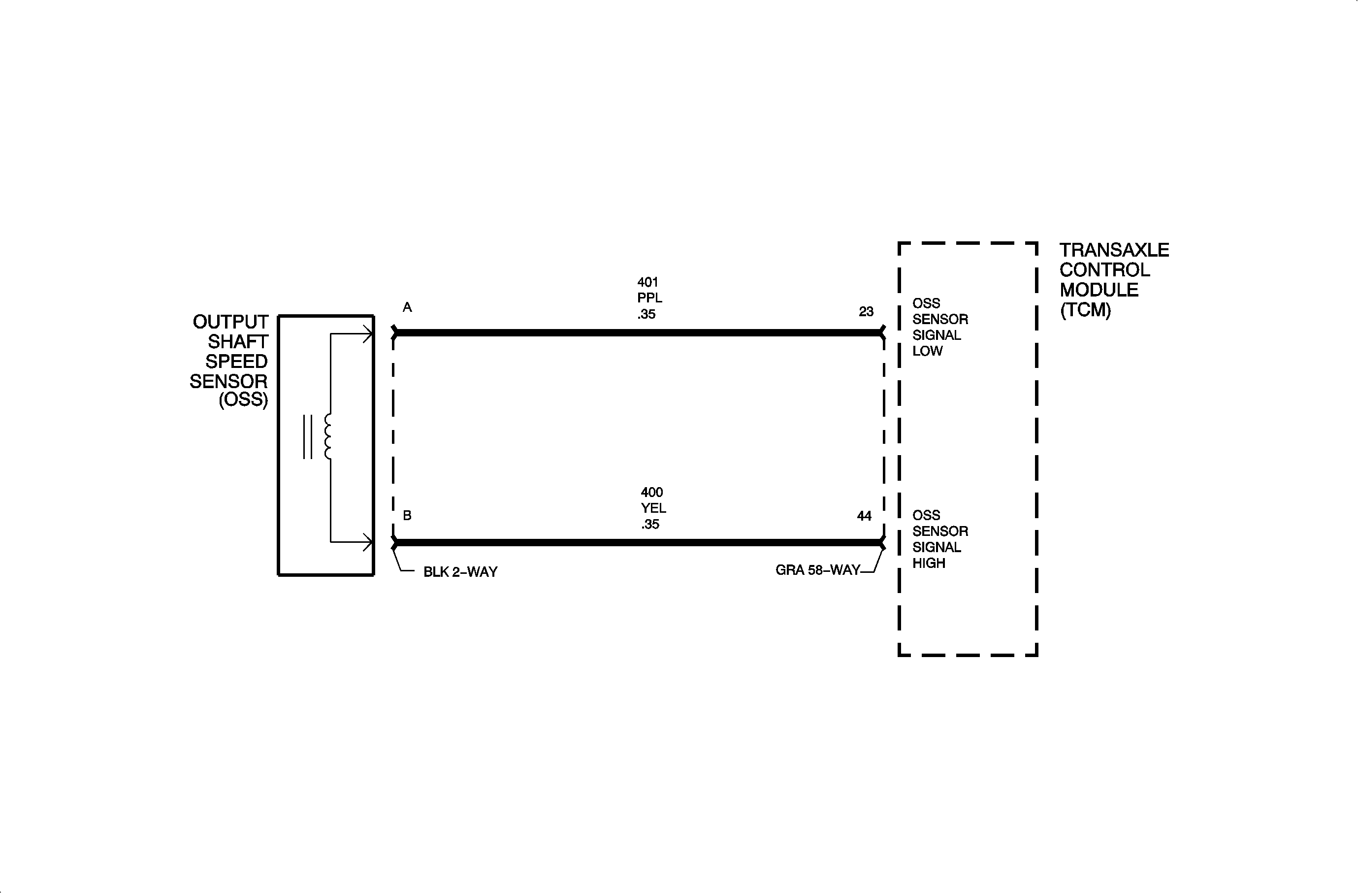
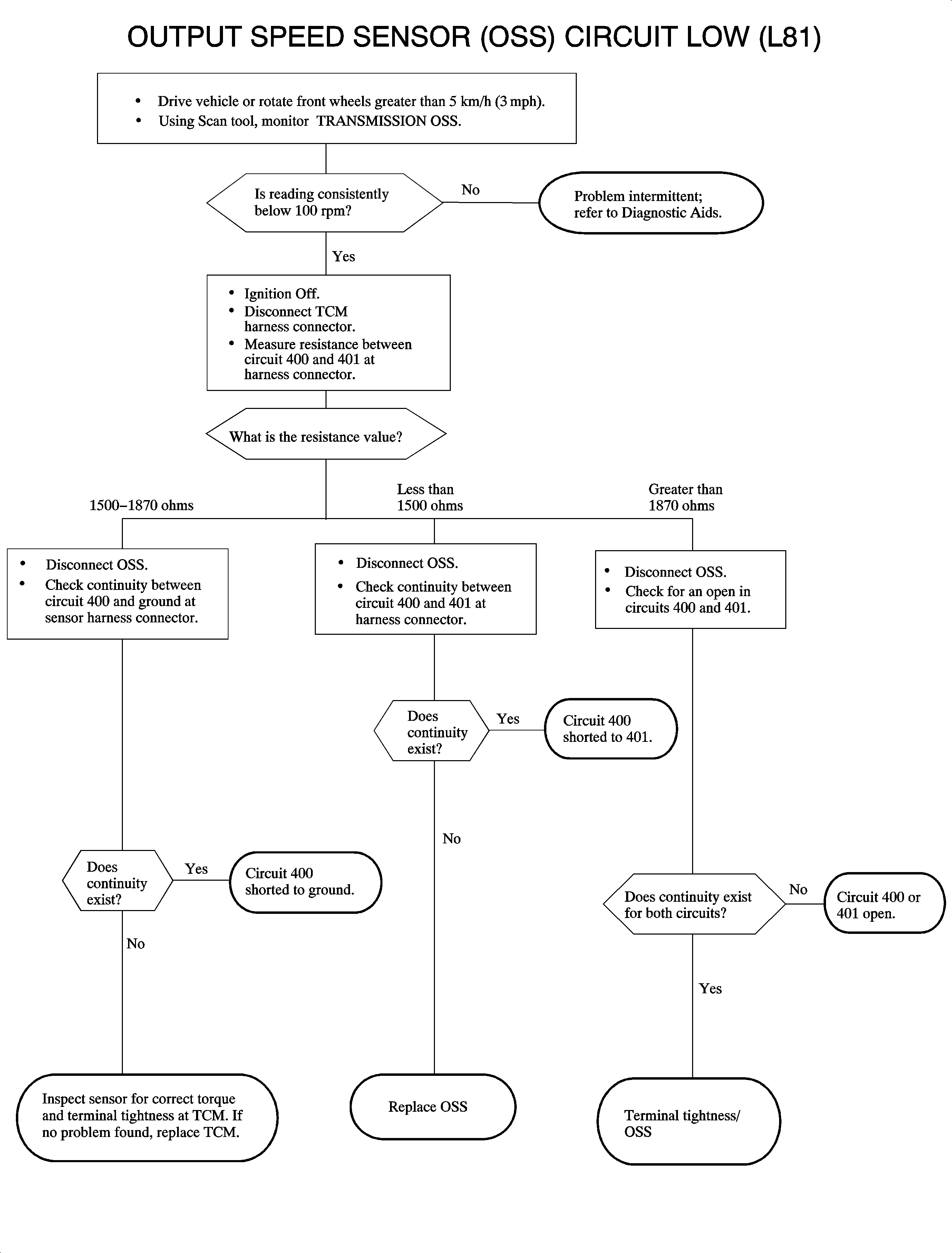
DTC P0502 L81


Object Number: 889781  Size: MF

Circuit Description

The output speed sensor (OSS) produces an AC voltage of different amplitude and frequency depending on the velocity of the output shaft. The OSS produces the signal from 16 evenly spaced machined notches on the transaxle final drive assembly. The OSS produces a readable AC voltage signal when vehicle speed is above 5 km/h (3 mph). This OSS signal is sent to the TCM, which is used to determine the velocity of the output shaft. DTC P0502 sets when the TCM does not detect an OSS signal for a certain length of time.

Conditions for Setting the DTC

DTC P0502 will set if OSS signal is less than 100 RPM when:

    • Condition exists for longer than 6 seconds
    • Transaxle is in a forward gear
    • Transmission ISS is greater than 1000 RPM
    • MAP is greater than 50 kPa
    • TP angle is greater than 15%
    • No engine torque, ISS, MAP, TFP, TP sensor, P0503 or P1810 DTCs have been set

P0502 is a type B DTC.

Diagnostic Aids

To locate an intermittent problem, use Scan tool to monitor VEHICLE SPEED or TRANSMISSION OSS with vehicle raised and drive wheels moving greater than 5 km/h (3 mph). Wiggling wires while watching for a change in VEHICLE SPEED or TRANSMISSION OSS may locate the area where an open or short to ground in the wiring could lie.

If no OSS signal is received, the speedometer will be inoperative. Once P0502 is set, the speedometer will be inoperative for the rest of the ignition cycle even if a valid signal is later received.

If the TCM does not receive an OSS sensor signal, it will calculate vehicle speed based on engine speed, input shaft speed and commanded gear. The speedometer will still be inoperative, however.

Output Speed Sensor resistance: 1530 - 1870 ohms

DTC P0502


Object Number: 887918  Size: FP