GM Service Manual Online
For 1990-2009 cars only

DTC P0724 L61


Object Number: 886941  Size: MF

Circuit Description

The stop lamp switch is used to turn on the stop lamps and serve as a brake pedal input to the PCM. The stop lamp switch contact is closed with the brake pedal depressed and switch adjusted properly. Ignition voltage is supplied to the PCM through the stop lamp switch whenever the ignition is turned On and the brake pedal is depressed. When the brake pedal is released, the PCM brake switch input goes low. The PCM monitors the stop lamp switch input for low and high voltage faults under certain conditions. DTC P0724 sets when the vehicle has decelerated a set number of times and the voltage at the PCM remains low, indicating the brake pedal is always being released.

Conditions for Setting the DTC

DTC P0724 will set if no voltage is present at the PCM brake switch input when:

Vehicle has decelerated eight times in one ignition cycle in the following manner:

Vehicle speed is greater than 32 km/h (20 mph) for 6 seconds, then vehicle speed is between 8 and 32 km/h (5-20 mph) for 4 seconds, then vehicle speed is less than 8 km/h (5 mph).

DTC P0724 diagnostic runs continuously once the above conditions have been met.

DTC P0724 is a type D DTC.

Diagnostic Aids

To locate an intermittent problem, use Scan tool to monitor BRAKE SWITCH with brake pedal depressed while wiggling wires. The Scan tool will read RELEASED when no voltage is present at the PCM brake input. Wiggling wires while watching for a change from APPLIED to RELEASED may locate the area where an open or short to ground in the wiring could lie.

The stop lamp switch should have under 2 ohms resistance across its terminals when the plunger is all the way out.

The stop lamp switch plunger can be adjusted. Refer to "Stop Lamp Adjustment" procedure in this section if adjustment is needed.

DTC P0724


Object Number: 887405  Size: FP

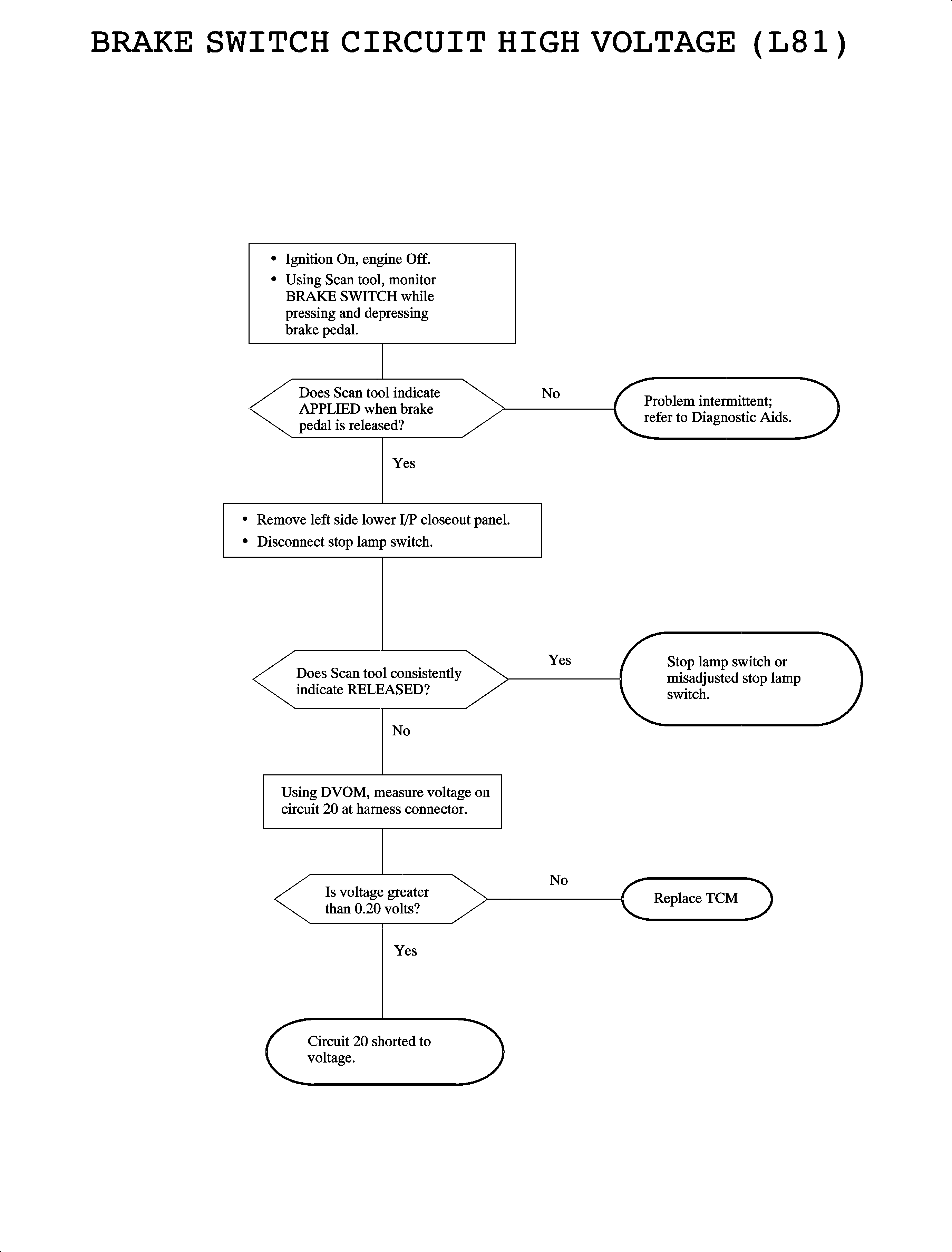
DTC P0724 L81


Object Number: 891665  Size: MF

Circuit Description

The stop lamp switch indicates brake pedal status to the transmission control module (TCM). The normally open stop lamp switch interrupts voltage to the TCM. Applying the brake pedal closes the switch and supplies voltage on circuit 20 to the TCM. When the TCM senses voltage at the stop lamp switch input, the TCM de-energizes the torque converter clutch solenoid valve. When the TCM detects an open stop lamp switch during decelerations, then DTC P0724 sets. DTC P0724 is a type C DTC.

Conditions for Setting the DTC

DTC P0724 will set if:

    • Brake switch is On and vehicle speed is less than
    • 8 km/h (5 mph), then, vehicle speed is between
    • 8-32 km/h (5 mph and 20 mph) between 3 and 7 seconds, then, vehicle speed is greater than 32 km/h (20 mph).
    • The above conditions have to be met eight times in the same ignition cycle. The code will set after the eighth failure.

Diagnostic Aids

    • Ask about the customer's driving habits. Ask about unusual traffic conditions and stop-and-go driving.
    • Inspect the stop lamp switch for proper adjustment.

DTC P0724


Object Number: 887978  Size: FP