GM Service Manual Online
For 1990-2009 cars only

DTC P0562 L61


Object Number: 888501  Size: MF

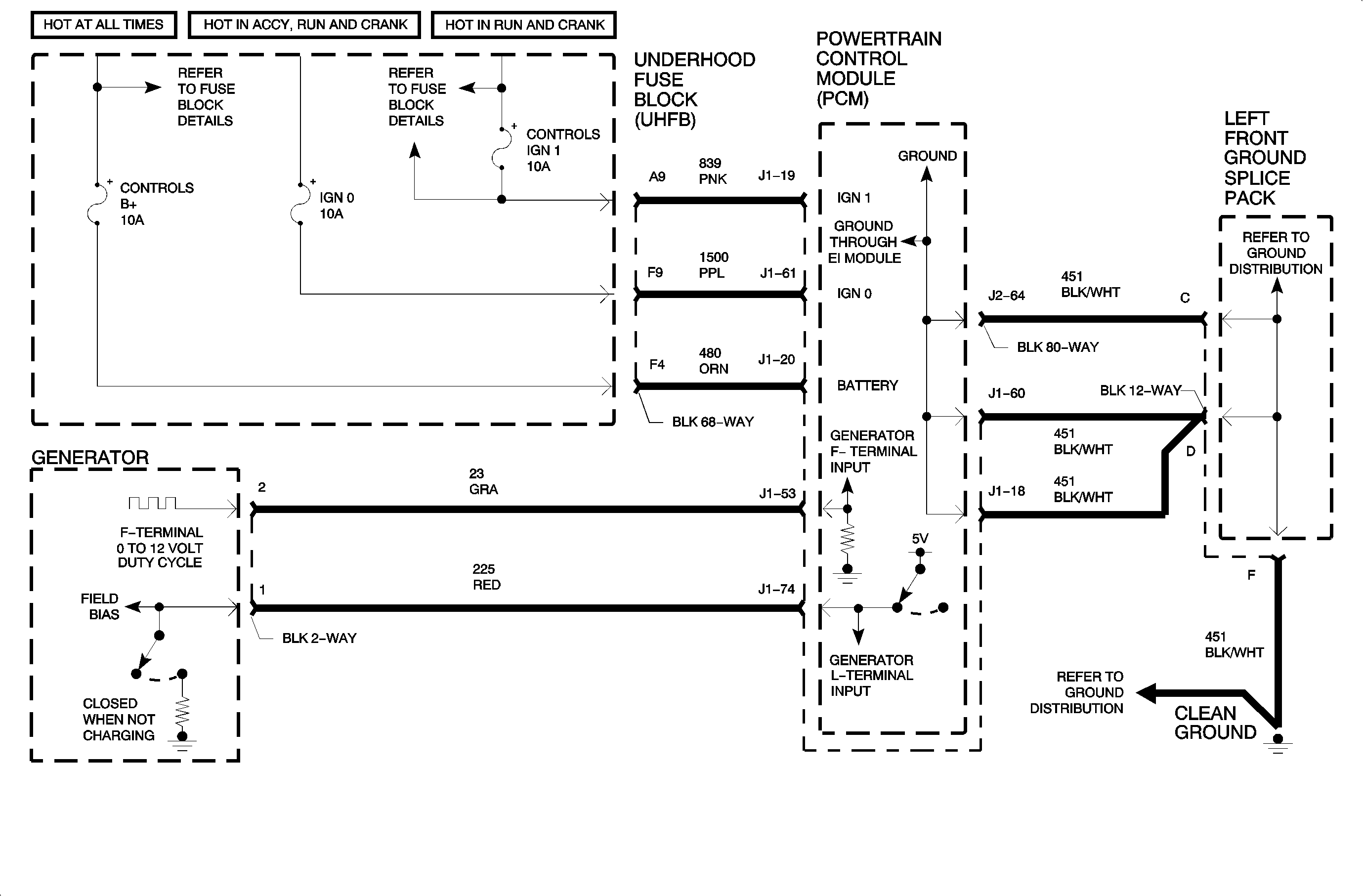
Circuit Description

The PCM monitors ignition voltage on circuit 839 at all times with reference to circuit 451 (ground) when the engine is running. Ignition voltage from circuit 439 can be read on the Scan tool as IGNITION 1 voltage. DTC P0562 sets when the PCM detects low system voltage. DTC P0563 sets when the PCM detects high system voltage. These values are out of the normal charging system voltage range.

Conditions for Setting the DTC

    • DTC P0562 will set if ignition voltage is less than 10 volts when:
      • Condition exists for longer than 4 minutes
      • Engine speed is greater than 1300 RPM
      • Voltage of 10 volts occurs twice in the ignition cycle
    • DTC P0563 will set if ignition voltage is greater than 17 volts when:
      • Engine is running
      • Condition exists for longer than 4 minutes
      • Voltage of 17 volts occurs twice in the ignition cycle
    • DTC P0562 and P0563 diagnostics run continuously with engine running.
    • P0562 and P0563 are (type D) DTCs

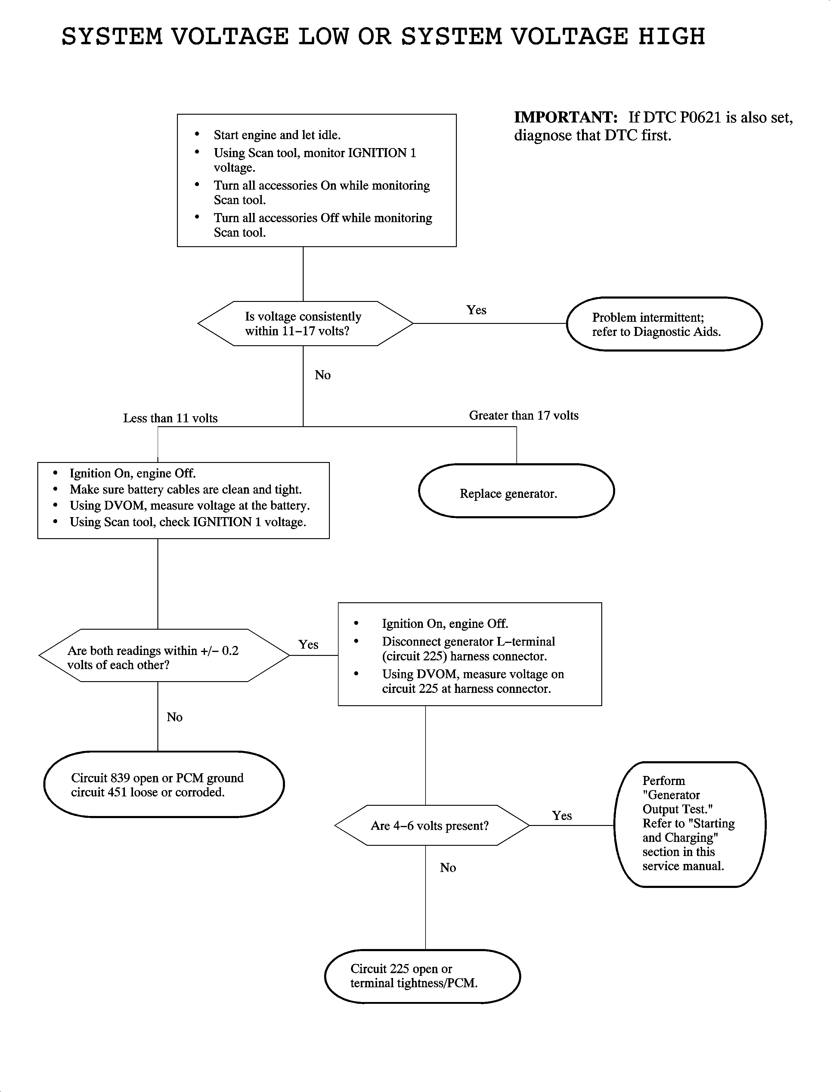
Diagnostic Aids

If DTC P0621 is set, diagnose that DTC first. A circuit fault in the generator L-terminal circuit will cause the generator not to charge and may set DTC P0562.

To locate an intermittent problem, use the scan tool to monitor IGNITION 1 voltage with engine running. With all accessories On or all accessories Off. Changing voltage should be in the range of 12.5-15.5 volts.

With engine Off, compare IGNITION 1 voltage on the scan tool with actual battery voltage with a DVOM. If readings do not fall within +/-0.2 volts, check circuit 839 and 451 for corrosion and tightness.

Perform a charging system test. Refer to "Starting and Charging Section" in this service manual.

DTC P0562, P0563


Object Number: 890101  Size: FP