GM Service Manual Online
For 1990-2009 cars only

Object Number: 891303  Size: MF

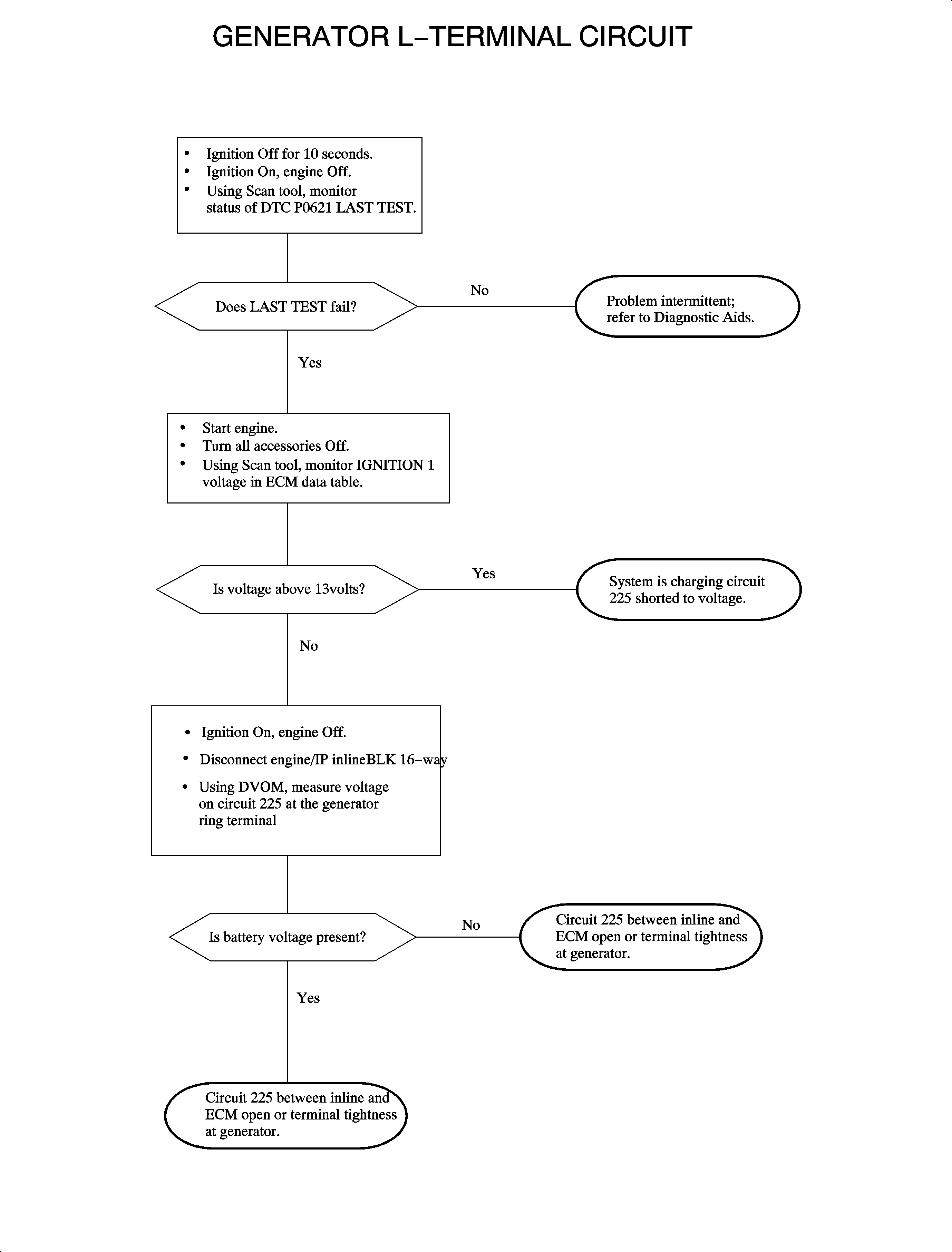
Circuit Description

The L-terminal circuit 225 is the link between the ECM and the generator. The ECM supplies the generator with 12 volts whenever the ignition is On. Once the engine is running, the generator must have the 12 volt supply to charge. If the engine is not running or the generator stops charging while the engine is running, it will ground this 12 volt supply from the ECM. When the ECM detects this low voltage state, it will send a message to the BCM over the CAN link, which will send a message to the I/P cluster Class II link to illuminate the Charge telltale. DTC P1637 will set if the voltage at the generator L-terminal input is low when the engine is running.

Conditions for Setting the DTC

DTC P1637 will set if generator L-terminal input voltage at the ECM is less than 4.0 volts when:

    • Condition exists for longer than 3 seconds
    • Engine speed is greater than 1000 rpm

Important: This DTC may set if the generator L-terminal input is low with the engine speed between idle and 1000 rpm. The time to set the DTC varies up to 1 minute.

DTC P1637 diagnostic runs continuously with engine running.

DTC P1637 is a type D DTC.

Diagnostic Aids

With the ignition On, engine Off, voltage measured with a DVOM on circuit 225 at the generator with the ring terminal disconnected should read battery voltage. With the ring terminal connected, voltage should be between 1.0-1.6 volts.

An intermittent short to ground on circuit 225 will set this DTC. To locate an intermittent problem, use Scan tool to monitor Ignition 1 voltage. Wiggling wires with engine running may locate the area where an open circuit 225 exists. If this occurs, the generator will stop charging.

A generator that is not charging due to an internal fault or loose accessory drive belt will pull circuit 225 through resistance to ground and set this DTC.


Object Number: 888323  Size: FP