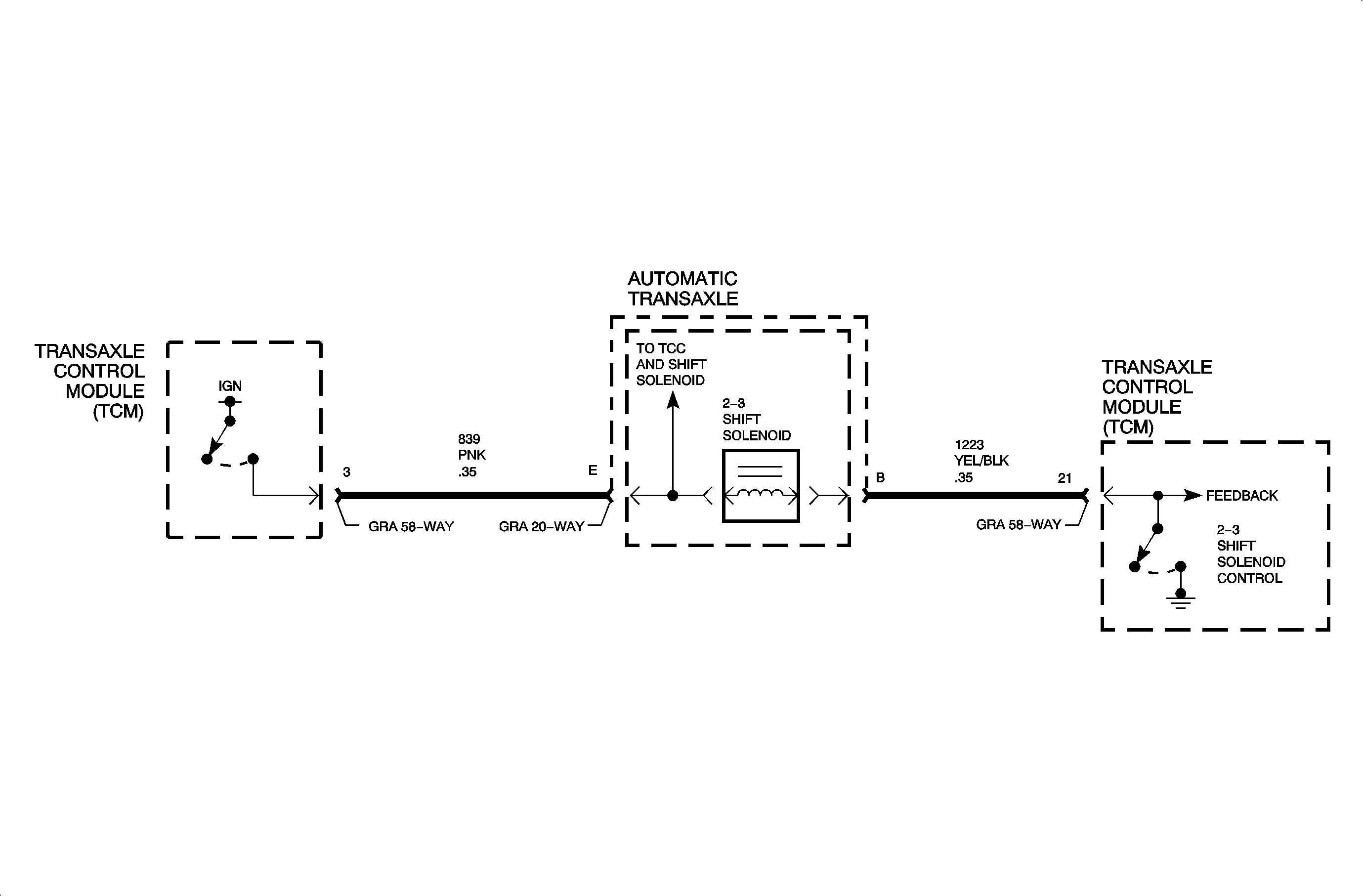
The 2-3 shift solenoid controls fluid flow acting on the 2-3 shift valve. The solenoid is a normally open valve that along with the 1-2 shift solenoid, allows four different shifting combinations. The 2-3 shift solenoid is attached to the valve body inside the transaxle. The transaxle control module (TCM) switches ignition voltage to power the solenoid and commands the solenoid ON and OFF by providing a ground path through circuit 1223.
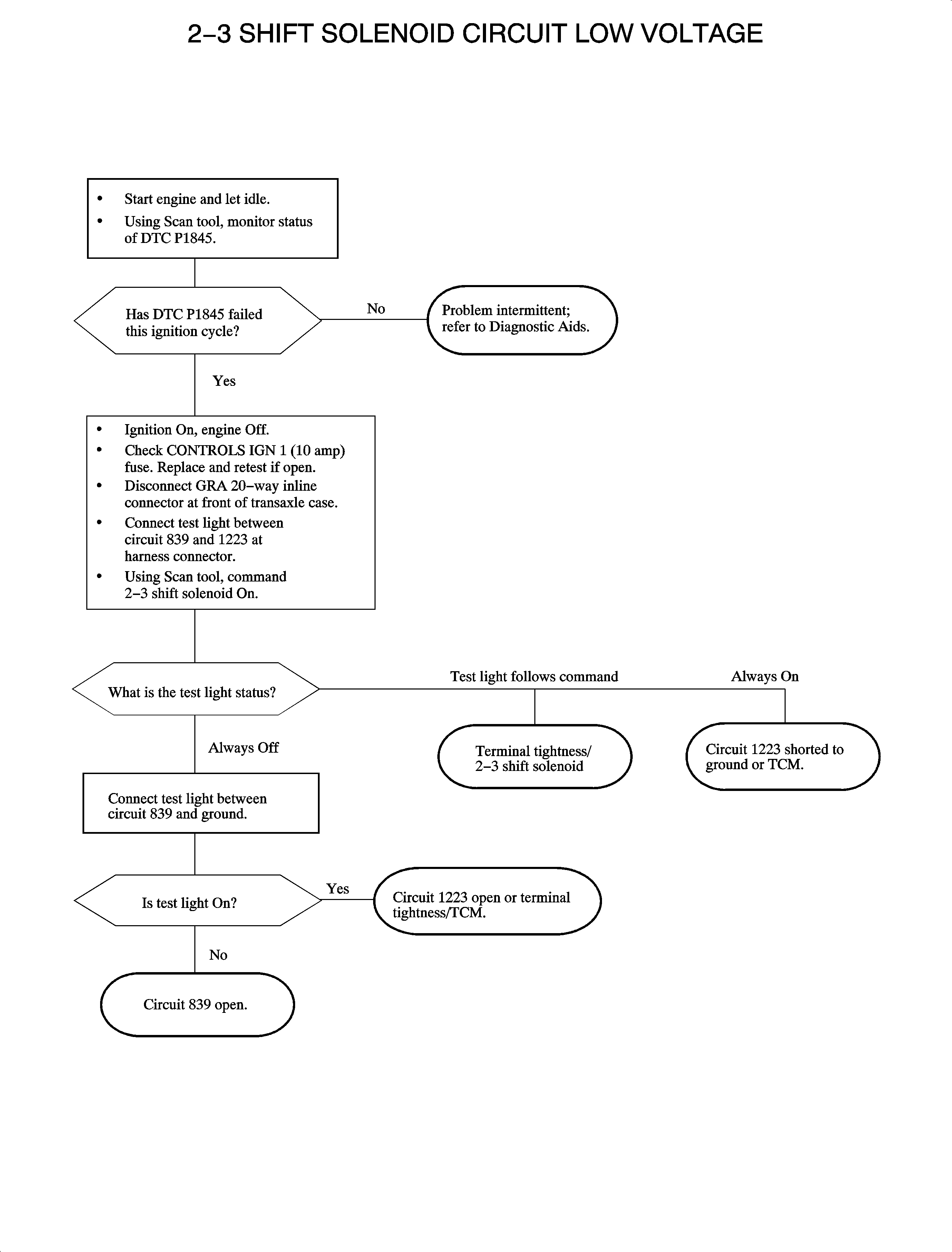
When the TCM detects a continuous open or short to ground in the 2-3 SS Valve, DTC P1845 sets.
DTC P1845 will set if there is a continuous open or short to ground in the 2-3 shift solenoid valve circuit when:
| • | Engine speed is greater than 500 rpm for 5 seconds |
| • | System voltage is between 8 and 18 volts |
| • | P1831 or P1833 is not set |
DTC 1845 is a type A DTC.
Inspect the wiring at the TCM, the transaxle connector, the 2-3 shift solenoid 2-way connector, and all other circuit connecting points for the following conditions:
| • | A bent terminal |
| • | A backed out terminal |
| • | A damaged terminal |
| • | Poor terminal tension |
| • | A chafed wire |
| • | A broken wire inside the insulation |
| • | Moisture intrusion |
| • | Corrosion |
When diagnosing for an intermittent short or open condition, massage the wiring harness while watching the test equipment for a change.
Gear | 1-2 Shift Solenoid Valve | 2-3 Shift Solenoid Valve |
|---|---|---|
1st | ON | OFF |
2nd | OFF | OFF |
3rd | OFF | ON |
4th | ON | ON |