GM Service Manual Online
For 1990-2009 cars only

Object Number: 891645  Size: MF

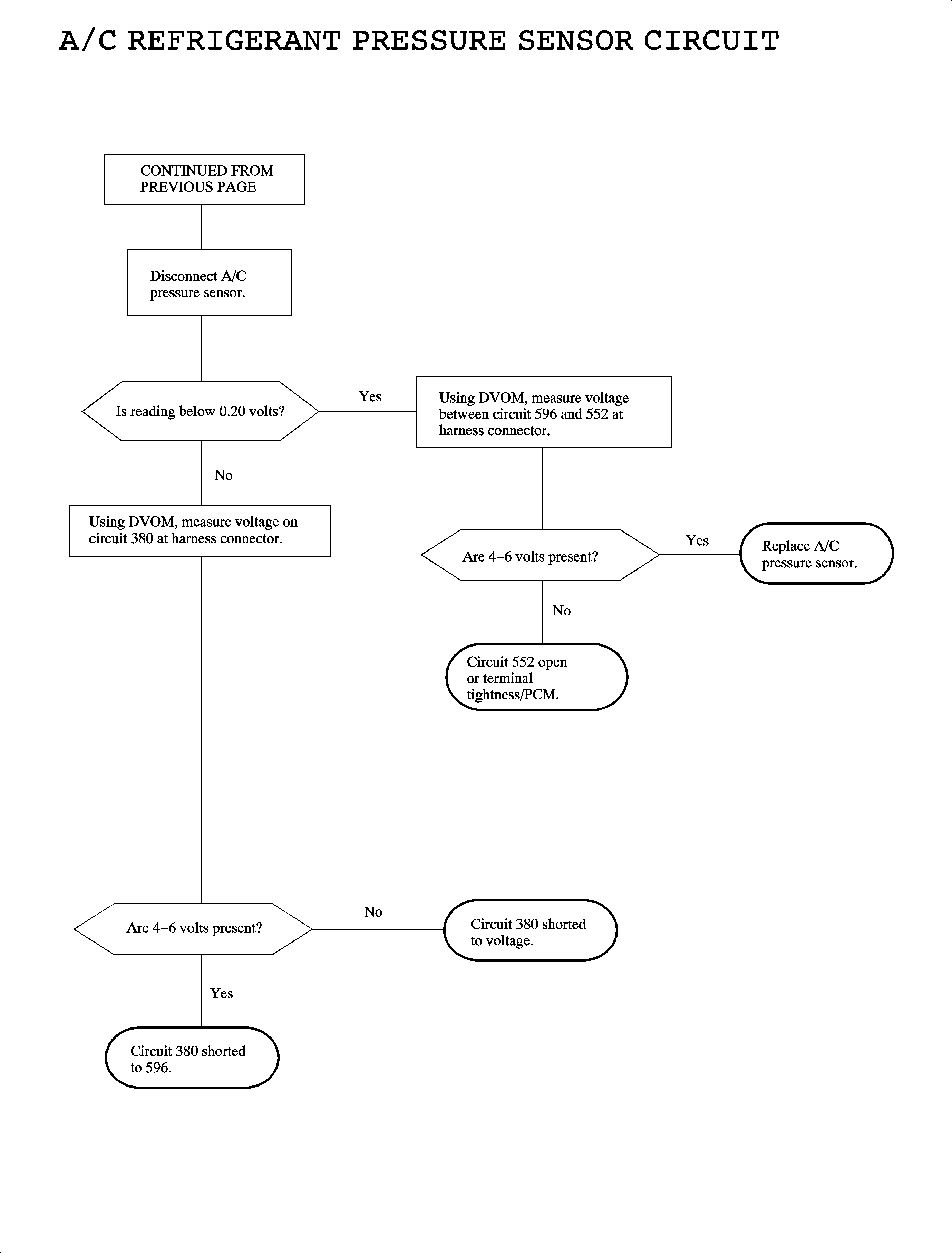
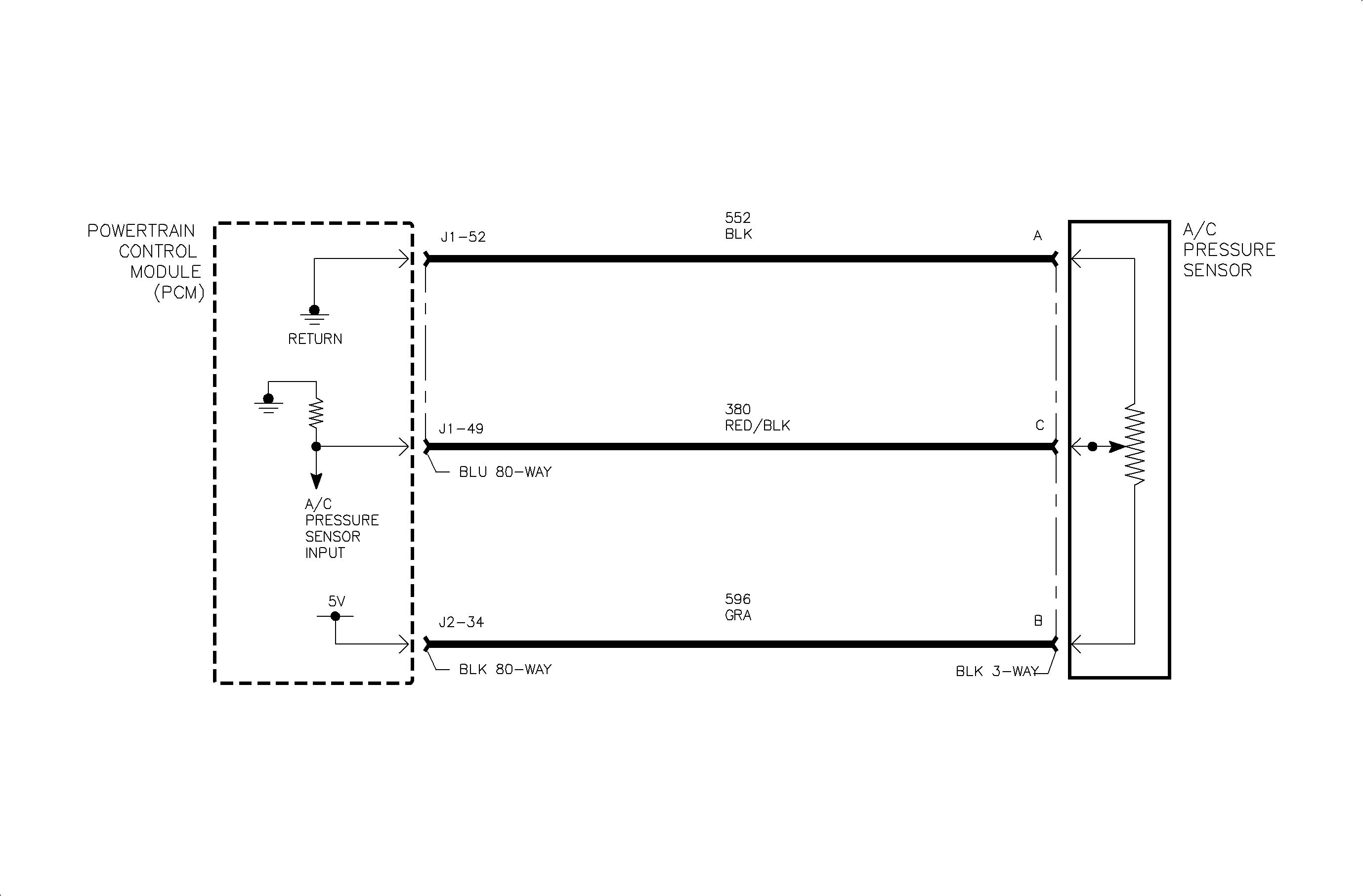
Circuit Description

The air conditioning (A/C) pressure sensor is a transducer that varies resistance according to changes in high side refrigerant pressure. The PCM measures the signal voltage from the A/C refrigerant pressure sensor, which is a reduced value of the PCM 5 volt reference. The maximum voltage ranges of the sensor are around 0.1 volts at 0 psi to 4.9 volts at 443 psi. The sensor input is primarily used by the PCM to determine when to turn On the cooling fans. The sensor input also aids in determining acceptable low/high refrigerant pressure for A/C operation and idle air control (IAC) position for A/C idle speed. DTC P0530 sets when the A/C pressure sensor signal voltage at the PCM is above or below the calibrated voltage value.

Conditions for Setting the DTC

DTC P0530 will set if any of the following conditions exist for 15 seconds:

    • A/C pressure sensor voltage is less than 0.20 volts (3 psi)
    • IAT is greater than 0°C (32°F)
    • DTC P0112 or P0113 has not been set
    • OR
    • A/C pressure sensor voltage is less than 0.10 volts (0 psi)
    • IAT is less than 0°C (32°F)
    • OR
    • A/C pressure sensor voltage is greater than 4.94 volts (446 psi)
    • PCM has received an A/C request from the BCM over serial data
    • OR
    • A/C refrigerant pressure sensor voltage is greater than 4.0 volts (358 psi)
    • PCM is NOT receiving an A/C request from the BCM over serial data

P0530 is a (type D) DTC

Diagnostic Aids

If DTC P0122 and P0452 are also set, a short to ground on the five volt reference circuit may exist. Refer to "5 Volt Reference Circuit Error Diagnosis" in this section.

If actual pressure measured with A/C gauges matches Scan tool; repair system (if not within normal system pressure specifications) before diagnosing this DTC. Retest after repair has been made.

The PCM will disable the A/C relay if DTC P0530 is active.

To locate an intermittent problem, use Scan tool to monitor A/C HIGH SIDE PRESS. SENSOR voltage with ignition On, engine Off. Wiggling wires while watching for a change in A/C HIGH SIDE PRESS. SENSOR voltage may locate the area where an open, short to ground or short to voltage in the wiring could lie.

Important: The A/C pressure sensor, fuel tank pressure sensor and TP sensor are all tied to the same 5 volt reference source.

DTC P0530


Object Number: 890099  Size: FP

Object Number: 890100  Size: FP