GM Service Manual Online
For 1990-2009 cars only

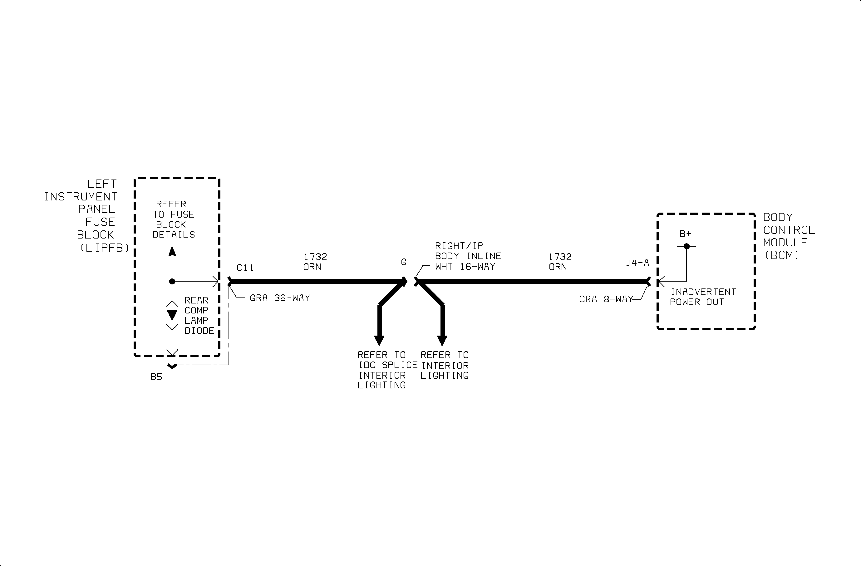
Object Number: 891254  Size: MF

Circuit Description

Battery rundown protection (Inadvertent Power) is controlled by the body control module (BCM) for all devices powered by CKT 1732. The devices include the following lamps:

    • The glove compartment lamp
    • The rear dome lamps
    • The cargo lamp
    • The map lamps
    • The reading lamps
    • The sunshade mirror lamps

Important: To prevent battery rundown on newly delivered vehicles, inadvertent power is limited to 3 minutes until vehicle mileage exceeds 24 km (15 mi).

Should any device remain On, the BCM will turn inadvertent power Off after 20 minutes to conserve battery energy if there has not been an ignition switch transition to "RUN" or "START", an RKE "LOCK" or "UNLOCK", a trunk/liftgate operation or a driver/passenger door open/close. Inadvertent power shutoff is disabled in ignition "RUN" or "START".

Conditions for Setting the DTC

    • CKT 1732 is shorted to ground
    • BCM 2 Fuse Open
    • CKT 1640 Open

Diagnostic Aids

    • Inspect the wiring harness for damage. Check for broken or chaffed insulation.
    • If the fault is suspected to be intermittent, wiggling the harness wiring may help in locating the fault.
    • The dome lights will not work until B1482 is cleared.

Object Number: 887188  Size: FP