GM Service Manual Online
For 1990-2009 cars only

Object Number: 889700  Size: MF

Circuit Description

When the ignition switch is turned on and on and during the vehicle operation, the SDM performs tests to detect system faults. One test the SDM performs is to monitor the passenger inflator module high circuit and the passenger inflator module low circuit voltage difference. By monitoring the voltage difference, the SDM is able to calculate the passenger loop resistance. A low loop resistance indicates two passenger circuits are shorted together.

Conditions for Setting the DTC

DTC B0016 can be set when the passenger loop resistance is low. The following conditions must be met to set this DTC.

    • Ignition voltage is present at the SDM and continuous.
    • The passenger deployment loop resistance is under 1.3 ohms.
    • The fault is present for half a second.

Action Taken When the DTC Sets

    • DTC B0016 will set.
    • The air bag telltale will be on.

Diagnostic Aids

    • When attempting to diagnose an intermittent passenger loop fault, use the scan tool to monitor the current DTCs. Wiggle the wires and check the connections while watching for a current DTC to appear and/or disappear on the scan tool
    • Always start diagnosis of the SIR DTCs with an inspection of the wiring and components for visible damage.
    • A malfunctioning shorting bar at the passenger inflator module harness could cause this DTC.
    • Always perform the Diagnostic System Check - SIR before using this chart.

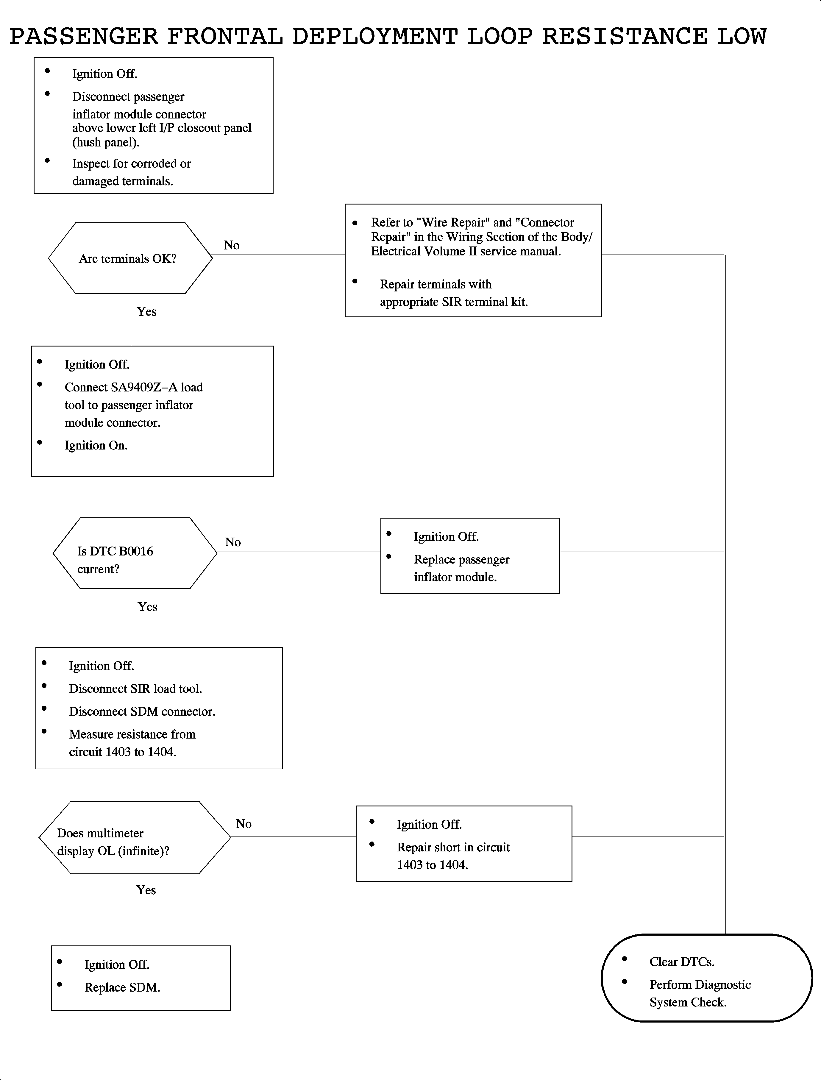
B0016


Object Number: 889830  Size: FP